Belajar Pintar Materi SMP, SMA, SMK
BelajarPintarV3
Geografi
Pemanfaatan Peta, Penginderaan Jauh dan SIG
MATERI
Definisi SIG

Sobat Pintar, apasih SIG itu ?
Definisi SIG (Sistem Informasi Geografis) adalah suatu sistem yang bertugas mengumpulkan, mengelola, dan menyajikan data atau informasi yang berkaitan dengan geografi.
Data tersebut memuat data atau fakta permukaan bumi secara lengkap, misalnya, keadaan geologi, topografi, jenis tanah, hidrologi, iklim, dan budaya. Wujud data tersebut disajikan dalam bentuk peta sehingga sistem informasi geografi tidak terlepas dari peta sebagai basis data.
SIG adalah sistem berbasis komputer yang digunakan untuk menyimpan, memanipulasi, dan menganalisis informasi geografis.
Dengan SIG, seluruh data yang ada pada suatu wilayah dapat disimpan, dimanipulasi, dan dianalisis melalui komputer. Teknologi komputer mampu menangani berbagai informasi secara cepat dan akurat sehingga SIG yang berbasis teknologi komputer menjadi pilihan bagi banyak pengguna pada saat ini.
Lanjut yuk ke materi selanjutnya !
Tahapan Kerja SIG
Sobat Pintar, selanjutnya kita akan mempelajari pengelolaan dan tahapan kerja SIG!
Cara pengelolaan SIG sebagai suatu sistem pada prinsipnya terdiri atas tiga subsistem :
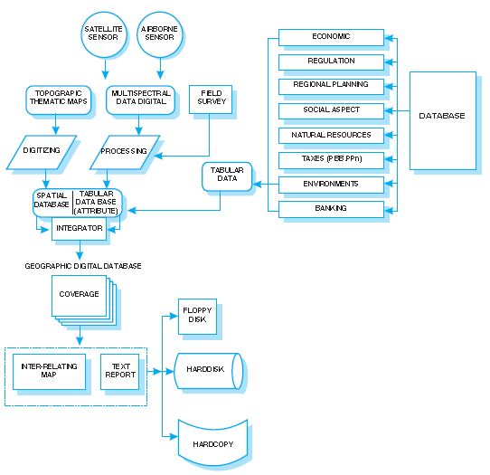
- Subsistem masukan (input subsystem), yaitu pengumpulan data objek material geografi yang mendukung dan dapat dimasukkan dalam topik geografi yang akan diinformasikan. Data tersebut diolah dan disajikan dalam bentuk peta, bagan, grafik, atau tabel. Input data SIG diperoleh dari peta, tabel, foto udara, citra satelit, dan hasil survei lapangan.
- Subsistem pengolahan dan penyimpanan data (processing and storage subsystem), yaitu penyimpanan data yang memungkinkan untuk dipanggil kembali secara cepat dan akurat.
- Subsistem penyajian (output subsystem), yaitu penyajian semua data atau sebagian data dalam bentuk tabel, peta file elektronik (digital), dan grafik.
Uraian Sub Sistem SIG
Tahapan kerja SIG dapat dilakukan sebagai berikut.
- Masukan (input) Dalam kerja SIG, mula-mula dibutuhkan data awal atau database, yaitu data yang dikumpulkan selama survei dimasukkan dalam komputer, atau peta-peta yang telah ada dilarik secara optis dan dimasukkan ke dalam komputer. Database dapat digunakan untuk pengelolaan lebih lanjut. Input atau data masukan dapat diperoleh dari penelitian (lapangan), kantor pemerintah, peta, dan data citra pengindraan jauh.
- Proses dalam SIG dapat berfungsi untuk memanggil, memanipulasi, dan menganalisis data yang tersimpan dalam komputer.
- Keluaran (output) Data yang sudah dianalisis oleh SIG akan memberikan informasi pada pengguna data sehingga dapat dipakai sebagai dasar dalam pengambilan keputusan. Keluaran SIG dapat berupa peta cetakan (hard copy), rekaman soft copy dan tayangan (display). Dengan SIG, setiap orang dapat membuat peta dan kemudian mengubah atau memodifikasinya dengan cepat kapan saja. Di samping itu, pengguna SIG juga dapat memproses ulang pembuatan peta dengan tingkat ketelitian tinggi kapan saja sebagai contoh dalam pembuatan peta Amerika Selatan berdasarkan berbagai informasi atau tema yang tersedia.
Integrasi berbagai data masukan dan keluaran hasil SIG
Komponen SIG
Sobat Pintar, kali ini kita akan mempelajari Proses Utama dalam SIG!
Dalam kerja SIG, diperlukan komponen-komponen SIG yang merupakan sistem kompleks yang biasanya terintegrasi dengan lingkungan sistem komputer yang lain di tingkat fungsional dan jaringan.
Berikut komponen-komponen SIG.
- Perangkat keras (hardware), berupa suatu unit komputer terdiri atas CPU, VDU, disk drive, tape drive, digitizer, printer, dan plotter.
- Perangkat lunak (software) berupa modul-modul program misal Arc/info, Arc View, Map Info, R2V, dan sebagainya. Modul tersebut berupa masukan data, verifikasi data, penyimpanan data, pengolahan dan manajemen data, presentasi data, transformasi data, dan interaksi dengan pengguna.
- Data dan informasi geografi, berupa data spasial (peta) foto udara, citra satelit dan data atribut seperti data penduduk, data industri, dan pertambangan.
- Manajemen berupa sumber daya manusia yang mempunyai keahlian mengolah SIG.
Dari uraian di atas secara keseluruhan, maka SIG tidak hanya diterapkan di bidang sumber daya alam, tetapi sekarang berkembang pada bidang perencanaan pembangunan.
Berkembangnya SIG yang menggunakan bantuan teknologi komputer yang berupa perangkat keras maupun perangkat lunak dapat dimanfaatkan untuk membantu pemecahan masalah yang muncul dalam penanganan berbagai data.
Penerapan SIG dalam Kajian Geografi
Sobat Pintar, kali ini kita akan mempelajari tentang penerapan sitem informasi geografis dalam kajian geografi!
Penyajian data SIG Secara garis besar, penyajian data dalam sistem informasi geografi dapat dilakukan melalui dua cara.
- Cara manual (konvensional), yaitu pengolahan data dengan perhitungan-perhitungan menggunakan alat yang konvensional dan bersifat manual hingga semiotomatis dan tetap mempertahankan tenaga manusia. Contoh: alat bantu mekanik dan elektronik selain komputer.
- Cara komputer, yaitu pengolahan data dengan menggunakan teknologi komputer. Data yang diselesaikan lebih cepat dengan hasil ketelitian (akurasi) lebih tinggi.
Berbagai gejala geosfer pada masa sekarang dapat disajikan secara cepat dan tepat serta banyak ragamnya yang dapat memberikan manfaat bagi kehidupan.
Oleh karena itu, sistem informasi geografi dapat dimanfaatkan dalam berbagai bidang;
- Bidang sumber daya alam, meliputi inventarisasi, manajemen sumber daya alam, kesesuaian lahan untuk pertanian, perkebunan, kehutanan, perencanaan tata guna lahan, analisis daerah rawan bencana, dan potensi laut.
- Bidang perencanaan, meliputi perencanaan wilayah, perencanaan permukiman transmigran, dan perencanaan lokasi industri.
- Bidang pertanahan, meliputi sistem pertanahan dan manajemen pertanahan.
- Bidang kependudukan, meliputi penyusunan data pokok, penyediaan informasi sensus sosial-ekonomi, sistem informasi pemilu, dan lain-lain.
- Bidang ekonomi, bisnis, dan marketing, meliputi penentuan lokasi yang prospektif untuk bank, pasar swalayan, kantor ATM, dan lain-lain.
- Bidang militer, meliputi penyediaan data spasial untuk analisis rute perjalanan, logistik, peralatan perang, dan sebagai tools untuk kebutuhan war game, dan lain-lain.
- Bidang pendidikan, meliputi penentuan lokasi pendidikan, sistem informasi pendidikan/ akademis, dan lain-lain.
- Bidang transportasi, meliputi inventarisasi jalan transportasi, analisis kesesuaian dan penentuan rute-rute alternatif transportasi, analisis lokasi rawan kemacetan, dan bahaya kecelakaan.
1.
Sumber data Sistem Informasi Geografis dapat diperoleh melalui peta, penginderaan jauh, dan data terestrial. Yang termasuk data terestrial adalah….
A. foto udara dan peta penggunaan lahan
B. peta geologi dan jenis mineral
C. citra satelit dan sumber daya
D. peta jalur lalu lintas dan data iklim
E. jumlah penduduk dan curah hujan
JAWABAN BENAR
E.
jumlah penduduk dan curah hujan
PEMBAHASAN
Data terestrial (terrestrial) berarti terkait dengan tanah atau permukaan tanah (terra, tanah)
2.
Tenaga yang bersifat sinar buatan apabila dilakukan pemotretan pada malam hari disebut….
A. sistem aktif
B. jendela atmosfer
C. hamburan rayleigh
D. hamburan atmosfer
E. sistem pasif
JAWABAN BENAR
A.
sistem aktif
PEMBAHASAN
Tenaga buatan untuk pemotretan biasanya di malam hari disebut sistem aktif.
3.
Yang termasuk kelemahan dari sistem informasi geografis adalah….
A. penyimpanan data ringkas dan hemat tempat (disket)
B. data tidak mudah ditransformasikan pada media lain
C. data dapat dianalisis cepat, tepat, dan waktu lama
D. relatif murah dibandingkan dengan survei lapangan
E. mudah dalam proses pengolahan data spasial wilayah
JAWABAN BENAR
B.
data tidak mudah ditransformasikan pada media lain
PEMBAHASAN
Selain memiliki banyak manfaat, SIG juga memiliki kelemahan. Yang termasuk kelemahan dari SIG, yaitu data tidak mudah ditransformasikan pada media lain.
4.
Salah satu analisis yang digunakan dalam sistem informasi geografis (SIG) adalah dengan menampakkan (overlay) beberapa jenis peta. Bila peta jenis tanah, peta morfologi, dan peta iklim ditampakkan akan dihasilkan peta….
A. kesesuaian lahan
B. satuan penggunaan lahan
C. nilai ekonomis lahan
D. tata guna lahan
E. satuan bentang lahan
JAWABAN BENAR
A.
kesesuaian lahan
PEMBAHASAN
Dalam sistem overlay, batas luasan dari dua lapis informasi yang berbeda ditumpang tindihkan. Maksudnya untuk mengetahui daerah yang dicakup oleh sifat yang berbeda tema. Apabila peta jenis tanah, peta morfologi, dan peta iklim di-overlay-kan akan dihasilkan peta kesesuaian lahan.
5.
Tahapan kerja dalam SIG adalah….
A. masukan, manajemen, penyajian
B. manajemen, pengolahan, penyajian
C. masukan, pengolahan, manajemen
D. pengolahan, penyajian, manajemen
E. masukan, manipulasi dan analisis, penyajian
JAWABAN BENAR
E.
masukan, manipulasi dan analisis, penyajian
PEMBAHASAN
Tahapan kerja dalam SIG ; masukan, manajemen dan penyajian.
Oops!!!
Yah, jawaban kamu meleset nih. Ingin melihat pembahasan soal ini?
BENAR!!!
Selamat!
Jawaban kamu benar. Ingin lihat pembahasan soal ini?
footer_v3
Bersama Aku Pintar temukan jurusan kuliah yang tepat
sesuai minat dan bakatmu.
Aku Pintar memiliki visi membuat pendidikan merata, mudah dijangkau, dan terjangkau dengan Program Journey Pintar yang merupakan sebuah program persiapan lengkap bagi siswa SMA/SMK/sederajat yang ingin masuk ke perguruan tinggi impiannya.
Kontak Kami
Grand Slipi Tower Lt. 42
Jl. S. Parman Kav 22-24
Jakarta Barat
© 2024 Aku Pintar. All Rights Reserved