Materi Biologi - Perubahan dan Pelestarian Lingkungan Hidup Kelas 10 - Belajar Pintar
BelajarPintarV3
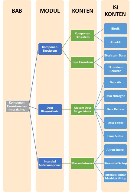
Peta Belajar Bersama
Sebelum kita mulai belajar bersama, simak dulu peta belajar bersama yuk!

Fakta-Fakta Perubahan Lingkungan

Sobat, lingkungan alam kita telah mengalami perubahan secara dramatis dalam beberapa dekade terakhir. Pemanasan global, polusi, deforestasi, dan kehilangan keanekaragaman hayati semakin menjadi-jadi, dan dampaknya dirasakan di seluruh dunia. Untuk memahami pentingnya permasalahan ini, berikut adalah beberapa fakta penting tentang perubahan lingkungan yang harus kita ketahui:
- Pemanasan Global: Rata-rata suhu bumi meningkat secara signifikan dalam beberapa dekade terakhir. Menurut laporan Badan Meteorologi Dunia, tahun 2019 merupakan tahun terpanas kedua yang pernah tercatat dalam sejarah. Pemanasan global ini disebabkan oleh emisi gas rumah kaca yang tinggi, seperti karbon dioksida (CO2) yang dilepaskan oleh pembakaran bahan bakar fosil.
- Perubahan Iklim: Pemanasan global berkontribusi pada perubahan iklim yang drastis di seluruh dunia. Pola cuaca yang tidak stabil, banjir, kekeringan, dan badai yang lebih intens menjadi lebih umum. Ini memiliki dampak serius bagi pertanian, keanekaragaman hayati, kesehatan manusia, dan ekonomi global.
- Pencairan Es: Kutub utara dan selatan mengalami pencairan yang signifikan. Menurut NASA, luas minimum es laut di Arktik telah menurun sekitar 13,2% per dekade sejak 1980-an. Pencairan es kutub berdampak pada kenaikan permukaan air laut yang dapat menyebabkan banjir, terutama bagi pulau-pulau kecil dan pesisir.

Gambar Pencairan Es di Kutub (sumber: idntimes.com)
​​​​
- Kehilangan Keanekaragaman Hayati: Deforestasi, urbanisasi, dan perubahan iklim mengancam keanekaragaman hayati di seluruh dunia. Menurut PBB, setiap hari kita kehilangan sekitar 150 spesies tumbuhan, hewan, dan serangga. Kehilangan keanekaragaman hayati ini mengurangi kestabilan ekosistem, mempengaruhi rantai makanan, dan dapat mengakibatkan gangguan ekologi yang serius.
- Polusi Lingkungan: Polusi udara, air, dan tanah adalah masalah serius yang mempengaruhi kesehatan manusia dan lingkungan. Emisi kendaraan bermotor, pembangkit listrik, dan industri berkontribusi pada polusi udara yang menyebabkan penyakit pernapasan, asma, dan bahkan kematian. Polusi air dan tanah dapat mengkontaminasi sumber air minum dan mengurangi kesuburan tanah.
- Perubahan Laut: Kenaikan permukaan air laut adalah konsekuensi langsung dari pemanasan global dan pencairan es. Ini mengancam pulau-pulau kecil, pesisir, dan kota-kota pantai di seluruh dunia. Menurut laporan PBB, sekitar 40% penduduk dunia tinggal di wilayah pesisir yang rentan terhadap ancaman banjir akibat kenaikan permukaan air laut.
- Pengelolaan Limbah: Perubahan lingkungan juga berhubungan dengan pengelolaan limbah yang buruk. Banyak negara masih menghadapi tantangan dalam mengelola dan mendaur ulang limbah secara efektif. Sampah plastik menjadi masalah global yang serius, mencemari lautan dan merusak ekosistem laut.
- Ketergantungan pada Sumber Daya Fosil: Ekonomi global masih sangat bergantung pada bahan bakar fosil, seperti minyak, gas alam, dan batu bara. Penggunaan sumber daya fosil ini menyebabkan emisi gas rumah kaca yang tinggi. Untuk mengatasi perubahan lingkungan, perlu adanya transisi menuju sumber energi terbarukan yang ramah lingkungan.
Perubahan lingkungan merupakan tantangan besar yang kita hadapi di zaman modern. Diperlukan upaya kolaboratif dari semua pihak, baik individu, pemerintah, maupun perusahaan, untuk mengurangi dampak negatif perubahan lingkungan dan mempromosikan keberlanjutan. Melalui kesadaran dan tindakan nyata, kita dapat menjaga dan melindungi lingkungan alam kita bagi generasi mendatang.
Aktivitas Manusia Penyebab Perubahan Lingkungan

Pengaruh manusia terhadap lingkungan telah menjadi perhatian utama dalam beberapa dekade terakhir. Aktivitas manusia telah berkontribusi secara signifikan terhadap perubahan lingkungan yang merugikan dan berpotensi mengancam keberlanjutan planet ini. Dalam pembahasan ini, kita akan mengeksplorasi beberapa aktivitas manusia yang menjadi penyebab perubahan lingkungan.
Penebangan Hutan
Penebangan hutan yang tidak terkendali adalah salah satu penyebab utama perubahan lingkungan. Penebangan hutan yang berlebihan mengurangi habitat alami bagi flora dan fauna, menyebabkan hilangnya keanekaragaman hayati. Selain itu, penebangan hutan juga menyebabkan peningkatan emisi karbon ke atmosfer, karena pohon-pohon yang ditebang tidak lagi dapat menyerap karbon melalui proses fotosintesis.

Gambar Infografis Peran Hutan Indonesia (Sumber: katadata.co.id)
Pencemaran Udara
Aktivitas manusia seperti pembakaran bahan bakar fosil, industri, dan transportasi menghasilkan emisi yang mencemari udara. Gas-gas rumah kaca seperti karbon dioksida (CO2) dan metana (CH4) meningkatkan efek rumah kaca dan menyebabkan perubahan iklim global. Selain itu, partikel-partikel berbahaya yang dihasilkan oleh industri dan kendaraan bermotor dapat menyebabkan polusi udara dan masalah kesehatan masyarakat.

​​​​​​​Gambar Akibat Polusi Udara (Sumber: tempo.co)
Pencemaran Air
Penggunaan bahan kimia dan limbah industri yang tidak terkendali merupakan penyebab utama pencemaran air. Limbah industri, limbah pertanian, dan limbah domestik yang dibuang ke sungai dan danau dapat merusak ekosistem air, mengurangi kualitas air minum, dan mengancam kehidupan akuatik. Peningkatan penggunaan pupuk dan pestisida di sektor pertanian juga dapat menyebabkan eutrofikasi, yaitu peningkatan nutrisi dalam air yang berlebihan, yang dapat menyebabkan "mati lemas" perairan dan hilangnya kehidupan akuatik.
Perubahan Penggunaan Lahan
Perubahan penggunaan lahan yang disebabkan oleh aktivitas manusia, seperti urbanisasi yang cepat, pertanian intensif, dan deforestasi, memiliki dampak serius pada lingkungan. Penyusutan lahan yang luas menyebabkan hilangnya habitat alami, menghancurkan ekosistem, dan mengurangi keanekaragaman hayati. Selain itu, konversi hutan menjadi lahan pertanian juga berkontribusi pada peningkatan emisi CO2 dan mengurangi kemampuan planet untuk menyerap karbon.
Penggunaan Sumber Daya Alam yang Berlebihan
Penggunaan berlebihan terhadap sumber daya alam seperti air, tanah, mineral, dan bahan bakar fosil juga menjadi penyebab perubahan lingkungan. Eksploitasi yang tidak terkendali dapat menyebabkan penipisan dan kehabisan sumber daya alam yang penting bagi kehidupan manusia dan ekosistem. Selain itu, proses ekstraksi dan produksi sumber daya alam juga dapat menghasilkan polusi dan limbah yang merusak lingkungan.
Kesimpulannya, aktivitas manusia telah menjadi penyebab utama perubahan lingkungan yang merugikan. Untuk menjaga keberlanjutan planet ini, penting bagi kita untuk memahami dampak negatif dari aktivitas kita dan mengambil tindakan yang tepat untuk melindungi dan melestarikan lingkungan kita.
footer_v3
Bersama Aku Pintar temukan jurusan kuliah yang tepat
sesuai minat dan bakatmu.
Aku Pintar memiliki visi membuat pendidikan merata, mudah dijangkau, dan terjangkau dengan Program Journey Pintar yang merupakan sebuah program persiapan lengkap bagi siswa SMA/SMK/sederajat yang ingin masuk ke perguruan tinggi impiannya.
Kontak Kami
Grand Slipi Tower Lt. 42
Jl. S. Parman Kav 22-24
Jakarta Barat
© 2024 Aku Pintar. All Rights Reserved