Materi Fisika - Pengukuran dalam Kerja Ilmiah Kelas 10 - Belajar Pintar
BelajarPintarV3
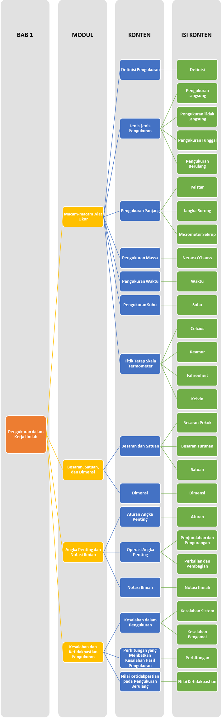
Halo Sobat Pintar, ini nih apa saja yang akan kita pelajari pada Bab ini..

Definisi Pengukuran


Sobat Pintar, Apasih Pengukuran Itu ?
Dalam Fisika, Pengukuran didefinisikan sebagai berikut:
Pengukuran adalah kegiatan membandingkan nilai besaran yang diukur dengan besaran lain yang sejenis yang telah ditetapkan sebagai satuan. Misalnya, Sobat Pintar melakukan kegiatan pengukuran panjang meja dengan pensil. Dalam kegiatan tersebut artinya kalian membandingkan panjang meja dengan panjang pensil.
Besaran dan Satuan

Sebelum membahas besaran pokok dan besaran turunan, apa sih besaran fisika itu Sobat Pintar?
Sesuatu yang dapat diukur dan dapat dinyatakan dengan angka disebut besaran. Di dalam pembicaraan sehari-hari yang dimaksud dengan berat badan adalah massa, sedangkan dalam fisika pengertian berat dan massa berbeda loh, Sobat Pintar.
Berat badan dapat ditentukan dengan menggunakan alat timbangan berat badan. Misalnya, setelah ditimbang berat badanmu 60 kg atau dalam fisika bermassa 6 kg.
Tinggi atau panjang dan massa adalah sesuatu yang dapat kita ukur dan dapat kita nyatakan dengan angka dan satuan. Panjang dan massa merupakan besaran fisika. Jadi, besaran fisika adalah ukuran fisis suatu benda yang dinyatakan secara kuantitas.
Nah, besaran fisika itu dikelompokkan menjadi dua yaitu;
- Besaran pokok yaitu besaran yang sudah ditetapkan terlebih dahulu
- Besaran turunan yaitu besaran yang dijabarkan dari besaran-besaran pokok.
Sedangkan pembanding dalam suatu pengukuran disebut satuan.
Satuan yang digunakan untuk melakukan pengukuran dengan hasil yang sama atau tetap untuk semua orang disebut satuan baku, sedangkan satuan yang digunakan untuk melakukan pengukuran dengan hasil yang tidak sama untuk orang yang berlainan disebut satuan tidak baku.
Dalam sistem satuan, kita mengenal yang namanya Satuan Internasional (SI), yaitu satuan yang telah disepakati sebagai standar internasional.
Besaran pokok beserta dengan satuannya dapat dilihat dalam tabel berikut

Besaran turunan beserta dengan satuannya dapat dilihat dalam tabel berikut

Aturan Angka Penting


Menurut sobat pintar, angka penting itu apa sih?
Nah, angka penting merupakan angka hasil pengukuran. Pada angka penting terdapat angka pasti dan angka taksiran. Jadi gini sobat pintar, dalam setiap pengukuran selalu diikuti dengan angka ketidakpastian. Angka ketidakpastian ini ditentukan oleh skala alat ukur yang kemudian disebut angka taksiran. Untuk menyatakan dan menuliskan angka penting ada beberapa aturan yang berlaku diantaranya;
- Semua angka bukan nol adalah angka penting, kecuali ada tanda kusus.
- Angka nol yang terletak diantara angka bukan nol adalah angka penting.
- Angka nol yang terletak dibelakang angka bukan nol bukan angka penting kecuali jika diberi tanda.
- Angka nol yang terletak didepan angka bukan nol dalam desimal bukan merupakan angka penting.
0,0210 memiliki 3 angka penting
- Angka nol dibelakang angka bukan nol dalam desimal merupakan angka penting.
Kesalahan dalam Pengukuran


Sobat pintar, pada gambar tersebut, diperoleh hasil pengukuran yang tidak presisi dan tidak akurat. Mengapa hal ini dapat terjadi ?
Hal ini dapat terjadi karena adanya kesalahan. Nah Sobat, untuk memperoleh nilai pengukuran yang mendekati nilai sebenarnya, pengukuran haruslah dilakukan berulang-ulang. Setiap pengulangan pengukuran biasanya menghasilkan nilai yang berbeda. Nah, perbedaan nilai pengukuran ini disebut kesalahan. Kesalahan dalam suatu percobaan dapat dibagi dua golongan, yaitu kesalahan sistem dan kesalahan pengamat. Untuk lebih lengkapnya simak penjelasan berikut ini ya Sobat!
Kesalahan Sistem
Kesalahan sistem bersumber pada alat pengukur/alat praktikum, sehingga seringkali dinamakan kesalahan konstan. Kesalahan sistem dapat terjadi karena:
- Kesalahan kalibrasi. Cara memberi nilai skala pada saat pembuatan alat tidak tepat, sehingga setiap kali alat digunakan ada suatu ketidakpastian pada hasil pengukurannya. Kesalahan ini dapat diketahui dengan cara membandingkan alat yang salah tersebut dengan alat baku.
- Kesalahan titik nol. Artinya jarum penunjuk skala tidak tepat berada di titik nol alat ukur.
- Kelelahan komponen alat ukur. Kesalahan ini misalnya terjadi pada pegas. Pegas yang sering dipakai lama-kelamaan akan melar sehingga dapat mempengaruhi gerak jarum penunjuk skala.
- Kondisi lingkungan kerja. Lingkungan kerja seperti suhu, tekanan, kelembaban dan perubahan tegangan listrik berpengaruh terhadap ketepatan pengukuran.
- Kesalahan paralak. Kesalahan ini timbul apabila saat membaca skala posisi pengamat tidak tegak lurus dengan jarum penunjuk skala.
- Kesalahan penafsiran. Kesalahan ini terjadi karena salah tafsir terhadap bagian skala alat ukur. Pada peralatan yang rumit operasinya, pengamat harus memahami cara penggunaan alat dengan baik sebelum melakukan percobaan sehingga tidak terjadi kesalahan pengukuran.
Selain itu terdapat faktor yang juga meengaruhi kesalahan dalam pengukuran diantaranya biasanya, suatu pengukuran dilakukan di lingkungan yang tidak dapat dikontrol. Efek suhu, tekanan atmosfer, angin, gravitasi bumi pada alat ukur juga dapat menimbulkan kesalahan-kesalahan pada hasil pengukuran.
Materi Fisika SMA - 10 Lainnya
footer_v3
Bersama Aku Pintar temukan jurusan kuliah yang tepat
sesuai minat dan bakatmu.
Aku Pintar memiliki visi membuat pendidikan merata, mudah dijangkau, dan terjangkau dengan Program Journey Pintar yang merupakan sebuah program persiapan lengkap bagi siswa SMA/SMK/sederajat yang ingin masuk ke perguruan tinggi impiannya.
Kontak Kami
Grand Slipi Tower Lt. 42
Jl. S. Parman Kav 22-24
Jakarta Barat
© 2024 Aku Pintar. All Rights Reserved