Materi Bahasa Inggris (Wajib) - Passive Voice Kelas 11 MIA - Belajar Pintar
BelajarPintarV3
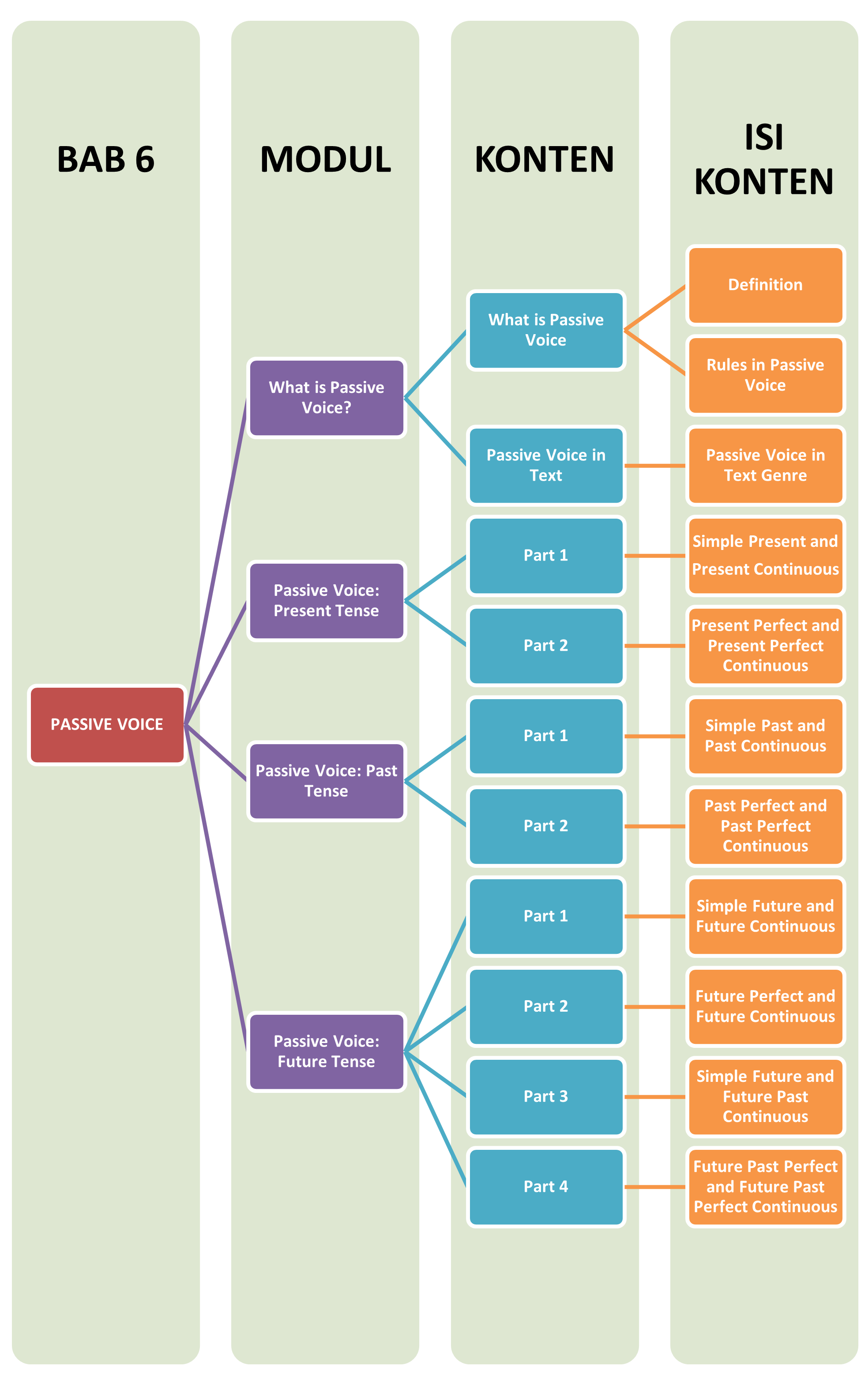
Peta Belajar Bersama
Sobat, ini nih ada peta belajar bersama bahasa Inggris di bab 6!

Sudah siap? Lanjut yuk ke modul materi berikutnya!
What is Passive Voice?


Kali ini kita akan mempelajari Passive Voice nih. Diantara Sobat Pintar sudah ada yang mengetahui tentang topik ini?
Passive voice adalah kalimat yang subjectnya dijatuhi pekerjaan, dalam bahasa Indonesia kalimat pasif ini memakai kata kerja yang berawalan di (dipukul, diajari,dll). Passive voice dalam bahasa inggris menggunakan pola :
Auxiliary +Verb 3


Ada beberapa aturan dalam perubahan dari kalimat aktif menjadi passive :
- Auxiliary verb dapat berupa primary auxiliary verb be (is, are, am, was, were, be, been, being), kombinasi antara dua primary (is/are being, was/were being, has/have been) atau antara primary dan modal auxiliary verb (will be, will have been).
- Kata kerjanya harus berobjek (transitive verb).
I eat that banana.
She can’t drive a car.
He always comes on time. - Objek dalam kalimat aktif diubah menjadi subjek dalam kalimat pasif.
I eat that banana. -> That banana is eaten by me. - Subject dalam kalimat aktif menjadi objek dalam kalimat pasif yang didahului dengan kata `by`.
She drives a car.(active) -> A car is driven by her. - Kata kerjanya harus diubah menjadi Verb 3.
drive-drove-driven; eat-ate-eaten. - Susunan kalimatnya disesuaikan dengan tenses.
- Apabila ada verb of manner dalam kalimat pasif maka diletakkan sebelum kata kerjanya.
- Dalam beberapa keadaan tertentu, by dapat dihilangkan karena dianggap sudah mengerti maksudnya dan tidak semua transitive verb, kata kerja yang memiliki direct object, dapat dipasifkan. Beberapa kata kerja tersebut yang antara lain:
have
become
lack
look
like
mean - Kata-kata diatas akan terdengar tidak wajar maknanya ketika dipasifkan. Contoh kalimat dari kata kerja tersebut adalah sebagai berikut. Contoh:
I have a great new idea. —> tidak dapat dipasifkan dengan: A great new idea is had by me.
Passive Voice: Present Tense


Nah, Sobat Pintar, berikut ini merupakan penjelasan dan contoh penggunaan Passive Voice dengan present tense.
Simple Present Tense:

Present Continuous Tense:

Passive Voice: Past Tense


Sobat Pintar! Selain dalam bentuk waktu Present Tense, Passive Voice juga dapat digunakan dalam bentuk Past Tense juga dimana konteksnya adalah saat membicarakan hal di masa lampau.
Berikut ini berbagai bentuk / form dalam kalimat aktif dan pasif.
Simple Past Tense:

Past Continuous Tense:

Yuk, Sobat Pintar, kalian coba buat beberapa kalimat menggunakan bentuk waktu (tenses) yang berbeda di kolom komentar dan kita bisa lanjut ke materi berikutnya!
Passive Voice: Future Tense


Sobat Pintar, jika yang waktu yang kalian rujuk adalah yang ada di masa depan atau yang akan datang, maka tenses yang digunakan merupakan Future Tense.
Berikut adalah pemakaiannya berdasarkan perbedaan bentuk waktu dan dalam kalimat aktif dan pasif.
Simple Future Tense:

Future Continuous Tense:

Yuk, lanjut ke beberapa contoh lainnya.
Materi Bahasa Inggris (Wajib) SMA - 11 MIA Lainnya
Cause and Effects
3 Sub Bab Materi
Asking and Giving: Offer and Suggestion
3 Sub Bab Materi
Formal Invitation
4 Sub Bab Materi
Explanation Text
3 Sub Bab Materi
Understanding Songs in English
3 Sub Bab Materi
Analytical Exposition
3 Sub Bab Materi
Asking and Giving Opinion
4 Sub Bab Materi
Personal Letter
4 Sub Bab Materi
footer_v3
Bersama Aku Pintar temukan jurusan kuliah yang tepat
sesuai minat dan bakatmu.
Aku Pintar memiliki visi membuat pendidikan merata, mudah dijangkau, dan terjangkau dengan Program Journey Pintar yang merupakan sebuah program persiapan lengkap bagi siswa SMA/SMK/sederajat yang ingin masuk ke perguruan tinggi impiannya.
Kontak Kami
Grand Slipi Tower Lt. 42
Jl. S. Parman Kav 22-24
Jakarta Barat
© 2024 Aku Pintar. All Rights Reserved