Materi Ekonomi - Badan Usaha Dalam Perekonomian Kelas 11 - Belajar Pintar
BelajarPintarV3
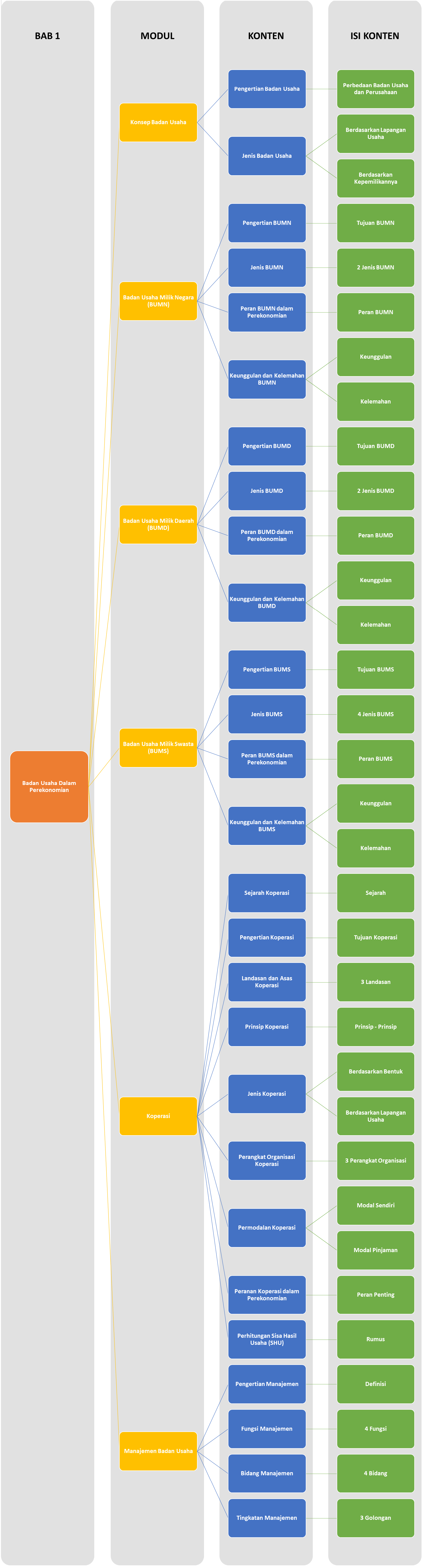
Peta Belajar Bersama
Halo Sobat Pintar, ini nih apa saja yang akan kita pelajari pada Bab ini..

Pengertian Badan Usaha

Badan usaha adalah sebuah entitas hukum dan ekonomi yang didirikan untuk mencari keuntungan melalui produksi barang dan jasa. Ciri-ciri badan usaha meliputi:
- Tujuan utamanya adalah mencari keuntungan.
- Dalam operasinya, memerlukan modal dan tenaga kerja.
Perlu diingat bahwa meskipun seringkali dianggap sama, badan usaha dan perusahaan memiliki perbedaan konseptual. Badan usaha merupakan entitas hukum dan ekonomi, sedangkan perusahaan lebih fokus pada tempat melakukan produksi atau pengolahan faktor produksi dengan cara efektif dan efisien. Menurut Ismawanto (2009), terdapat perbedaan antara badan usaha dan perusahaan.

Pengertian BUMN

Badan Usaha Milik Negara (BUMN) adalah badan usaha yang sebagian besar atau seluruh modalnya dimiliki oleh negara melalui penyertaan langsung dari kekayaan negara yang dipisahkan, sesuai dengan Undang-Undang Republik Indonesia No. 19 Tahun 2003. Tujuan BUMN adalah:
- Memberikan sumbangan bagi perkembangan ekonomi nasional dan penerimaan negara.
- Mengejar keuntungan.
- Menyediakan barang dan jasa berkualitas tinggi untuk memenuhi kebutuhan banyak orang.
- Menjadi perintis dalam kegiatan usaha yang belum dapat dilakukan oleh sektor swasta dan koperasi.
- Aktif memberikan bimbingan dan bantuan kepada pengusaha golongan ekonomi lemah, koperasi, dan masyarakat.
Pengertian BUMD

Badan Usaha Milik Daerah (BUMD) mengacu pada Undang-Undang Nomor 5 tahun 1962 dan Peraturan Pemerintah Republik Indonesia Nomor 54 tahun 2017. Menurut Peraturan Pemerintah Republik Indonesia Nomor 54 Tahun 2017, BUMD adalah badan usaha yang sebagian atau seluruh modalnya dimiliki oleh pemerintah daerah.
Menurut Undang-undang Nomor 5 Tahun 1962, perusahaan daerah adalah perusahaan yang didirikan berdasarkan undang-undang tersebut dengan modal yang berasal dari kekayaan daerah yang dipisahkan. Kekayaan daerah yang dipisahkan diperoleh dari APBD untuk digunakan sebagai modal pemerintah daerah dalam BUMD. Setiap tingkat pemerintah daerah, baik kota, kabupaten, maupun provinsi, dapat mendirikan BUMD melalui peraturan daerah (perda). Tujuan pendirian BUMD adalah:
- Memberikan manfaat bagi perkembangan perekonomian daerah.
- Menyediakan barang dan jasa berkualitas untuk memenuhi kebutuhan masyarakat berdasarkan karakteristik dan potensi daerah dengan tata kelola perusahaan yang baik.
- Memperoleh laba atau keuntungan.
Pengertian BUMS

Badan Usaha Milik Swasta (BUMS) adalah badan usaha yang seluruh modalnya dimiliki oleh pihak swasta. Tujuan utamanya adalah mencari keuntungan bagi pemiliknya. Meskipun demikian, keberadaan BUMS memberikan dampak positif bagi perekonomian karena BUMS menyumbang pajak kepada negara. Dengan tingginya hasil usaha dari BUMS, jumlah pajak yang dibayarkan kepada pemerintah juga meningkat, sehingga berkontribusi pada peningkatan pendapatan pemerintah.
Dampak tersebut berarti bahwa kegiatan ekonomi dari BUMS membantu memperkuat pendapatan pemerintah dan dapat digunakan untuk mendukung pembangunan dan program-program lainnya yang bermanfaat bagi masyarakat. Ini mencerminkan pentingnya peran BUMS dalam menjaga stabilitas ekonomi dan mendukung perkembangan sektor swasta dalam perekonomian suatu negara.
Sejarah Koperasi

Koperasi di Indonesia awalnya muncul dari sistem kapitalisme yang menyebabkan kesengsaraan bagi rakyat. Pada tahun 1896, Raden Aria Wiria Atmaja mendirikan Bank Pertolongan Tabungan untuk membantu rakyat dan pegawai negeri yang terjerat hutang rentenir dengan bunga tinggi. Bank ini kemudian diubah menjadi koperasi dengan mengadopsi sistem koperasi kredit dari Jerman.
Pada tahun 1908, Raden Soetomo melalui Budi Utomo mencoba mengembangkan koperasi, tetapi gagal karena kurangnya dukungan dari masyarakat akibat rendahnya kesadaran tentang koperasi. Pada tahun 1913, Serikat Dagang Islam (SDI) atau Serikat Islam (SI) menjadi pelopor berdirinya koperasi industri kecil dan kerajinan, tetapi juga mengalami tantangan karena rendahnya pendidikan, kurangnya penyuluhan koperasi, dan sedikitnya pimpinan koperasi.
Namun, perkembangan koperasi di Indonesia kemudian menunjukkan pertumbuhan yang menggembirakan. Pada tahun 1939, jumlah koperasi meningkat pesat mencapai 1712 unit, dengan sebanyak 172 terdaftar di pemerintah dan memiliki 14.134 anggota. Pada tanggal 12 Juli 1947, diadakan kongres koperasi pertama di Kota Tasikmalaya, yang kemudian menjadi hari lahirnya koperasi di Indonesia. Meskipun mengalami tantangan selama periode penerapan sistem demokrasi liberal pada tahun 1945-1967, koperasi tetap berupaya berkembang.
Pengertian Manajemen

Menurut G. R. Terry, manajemen adalah suatu proses yang melibatkan perencanaan, pengorganisasian, penggerakan, dan pengawasan untuk mencapai tujuan yang telah ditetapkan dengan memanfaatkan sumber daya manusia dan lainnya. Manajemen dianggap sebagai bagian dari ilmu pengetahuan yang dapat diuji secara umum. Sedangkan menurut Mary Parker Follet, manajemen adalah seni atau kemampuan seseorang atau kelompok dalam mengelola, mengatur, dan menyelesaikan pekerjaan melalui orang lain untuk mencapai tujuan bersama dalam organisasi.
Dari pengertian manajemen di atas, dapat disimpulkan bahwa manajemen adalah ilmu yang mengelola sumber daya manusia dan segala aspek organisasi agar berjalan secara efektif dan efisien. Pelakunya dikenal sebagai manajer.
footer_v3
Bersama Aku Pintar temukan jurusan kuliah yang tepat
sesuai minat dan bakatmu.
Aku Pintar memiliki visi membuat pendidikan merata, mudah dijangkau, dan terjangkau dengan Program Journey Pintar yang merupakan sebuah program persiapan lengkap bagi siswa SMA/SMK/sederajat yang ingin masuk ke perguruan tinggi impiannya.
Kontak Kami
Grand Slipi Tower Lt. 42
Jl. S. Parman Kav 22-24
Jakarta Barat
© 2024 Aku Pintar. All Rights Reserved