Materi Bahasa Inggris (Wajib) - Argumentative Text Kelas 12 - Belajar Pintar
BelajarPintarV3
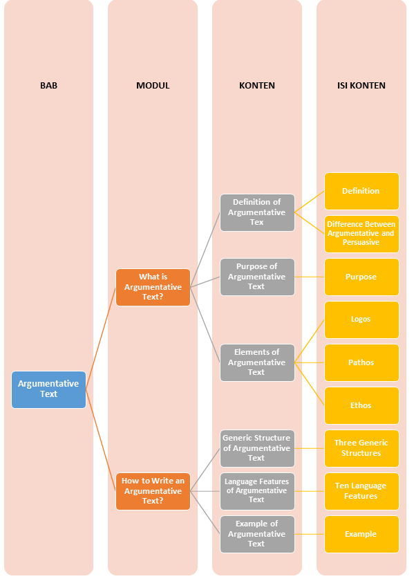
Peta Belajar Bersama
Sobat, ini nih, ada Peta Belajar Bersama Bahasa Inggris bab Argumentative.

Yuk kita belajar bersama!
Definition of Argumentative Text


Haloo Sobat!
Sobat pasti sering lihat/dengar di video tiktok maupun instagram mengenai seorang dokter yang menyampaikan argumennya tentang bahaya penggunaan skincare yang bermerkuri. Nah, dari video tersebut orang-orang umum jadi ngerti tuh bahayanya produk kecantikan/skincare yang mengandung merkuri dan jadi bisa melakukan suatu hal untuk menghindarinya.
Terus, apa hubungannya argument dari dokter dengan Argumentative text?
Hubungannya adalah keduanya merupakan bentuk tulisan/ungkapan untuk menyuarakan pendapat, mempertahankan argumen, dan meyakinkan pembaca tentang pandangan yang kita anut.
Nah, kalo gitu apasih definisi dari Argumentative text itu?
Argumentative text adalah teks yang isinya berupa pendapat-pendapat yang dikuatkan dengan adanya bukti, alasan, dan contoh, supaya pembaca dapat mempercayai argumen si penulis.
Dalam bahasa inggris: An argumentative text, often referred to as a persuasive essay or discourse, is a written piece where the author presents a specific claim, opinion, or viewpoint on a controversial topic.
Bedanya apa dong antara Argumentative Text dan Persuasive Text?
Teks argumentatif bertujuan untuk menyajikan argumen dengan dukungan bukti logis dan data, dengan penekanan pada analisis mendalam serta refleksi terhadap sudut pandang lainnya. Di sisi lain, teks persuasif menggunakan strategi retorika dan emosional untuk menggerakkan pembaca, mengandalkan bahasa persuasif dan nilai-nilai untuk mengubah pandangan atau tindakan pembaca sesuai dengan tujuan penulis.
Singkatnya, teks argumentatif lebih berfokus pada bukti logis dan pemikiran analitis, sementara teks persuasif mengandalkan emosi dan retorika untuk memengaruhi pembaca.
Generic Structure of Argumentative Text


Struktur umum (generic structure) dari teks argumentatif terdiri dari beberapa bagian yang memiliki fungsi khusus untuk mengembangkan dan menyajikan argumen secara efektif.
Struktur ini membantu penulis untuk menyusun informasi dengan cara yang logis dan teratur, sehingga pesan yang disampaikan dapat mudah dipahami oleh pembaca. Berikut adalah penjelasan mengenai masing-masing bagian dalam generic structure argumentative text sobat:
1. Pendahuluan (Introduction):
Bagian ini berfungsi untuk memperkenalkan topik yang akan dibahas dan menyajikan thesis statement, yang merupakan pernyataan pendapat atau argumen utama penulis tentang topik tersebut. Pendahuluan juga harus mampu memikat perhatian pembaca dan memberikan gambaran umum mengenai argumen yang akan dijelaskan lebih lanjut.
2. Tubuh (Body):
Bagian ini merupakan inti dari teks argumentatif, terdiri dari beberapa paragraf yang masing-masing membahas satu aspek atau poin argumen. Setiap paragraf dalam tubuh biasanya diawali dengan kalimat topik (topic sentence) yang merangkum poin utama yang akan dibahas dalam paragraf tersebut.
Diikuti dengan bukti-bukti, data, fakta, atau contoh konkret yang mendukung poin tersebut. Penulis juga dapat memasukkan counter arguments dan refutation (bantahan terhadap pandangan lawan) dalam bagian ini untuk menunjukkan pemahaman yang komprehensif tentang topik.
2. Kesimpulan (Conclusion):
Kesimpulan bertujuan untuk merangkum kembali argumen utama yang telah dibahas dalam teks. Penulis dapat mengulangi thesis statement dan memberikan penegasan terhadap pandangan yang dijelaskan. Kesimpulan juga dapat mengaitkan argumen dengan dampak lebih luas atau memberikan ajakan untuk tindakan tertentu. Bagian ini memiliki peran penting untuk mengakhiri teks dengan memberikan kesan yang kuat kepada pembaca.
Dengan mengikuti struktur umum tersebut, penulis mampu menyajikan argumen dengan cara yang sistematis dan koheren. Penggunaan struktur ini membantu menjaga alur berpikir yang teratur, sehingga pesan yang ingin disampaikan dapat lebih mudah dipahami oleh pembaca.
Materi Bahasa Inggris (Wajib) SMA - 12 Lainnya
footer_v3
Bersama Aku Pintar temukan jurusan kuliah yang tepat
sesuai minat dan bakatmu.
Aku Pintar memiliki visi membuat pendidikan merata, mudah dijangkau, dan terjangkau dengan Program Journey Pintar yang merupakan sebuah program persiapan lengkap bagi siswa SMA/SMK/sederajat yang ingin masuk ke perguruan tinggi impiannya.
Kontak Kami
Grand Slipi Tower Lt. 42
Jl. S. Parman Kav 22-24
Jakarta Barat
© 2024 Aku Pintar. All Rights Reserved