Materi IPA - Hakikat Ilmu Sains dan Metode Ilmiah Kelas 7 - Belajar Pintar
BelajarPintarV3
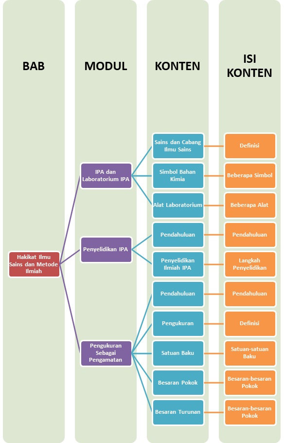
Peta Belajar Bersama
Halo Sobat Pintar, berikut ini peta belajar yang akan kita pelajari pada bab ini nih!

Sains dan Cabang Ilmu Sains

Sains merupakan metode sistematis yang digunakan untuk memperoleh pengetahuan tentang alam semesta melalui observasi, penelitian, dan eksperimen yang terorganisir. Sains mencakup studi tentang berbagai aspek alam, termasuk benda mati, organisme hidup, fenomena alam, serta interaksi dan proses yang terjadi di antara mereka.
Tujuan utama sains adalah memahami dunia di sekitar kita, menjelaskan fenomena yang terjadi, meramalkan peristiwa masa depan, dan mengembangkan pemahaman yang lebih mendalam tentang hukum dan prinsip-prinsip yang mengatur alam semesta.

Cabang-Cabang Ilmu Sains
Sains adalah Biologi
BIOLOGI adalah ilmu tentang makhluk hidup. Ada banyak cabang cabang dalam Biologi. Misalnya, Zoologi adalah ilmu tentang binatang; Botani ilmu tentang tumbuhan; Entomologi ilmu tentang serangga; dan Mikrobiologi ilmu tentang makhluk hidup yang sangat kecil dan hanya bisa terlihat dengan bantuan mikroskop
Sains adalah Fisika
FISIKA adalah ilmu tentang gejala dan fenomena alam dan sifat benda-benda di sekitar kita termasuk tentang perpindahan dan energi. Beberapa cabang ilmu Fisika, misalnya Mekanika adalah ilmu tentang gerak benda; Elektronika ilmu tentang arus listrik dan magnet; dan Optika Geometris tentang alat-alat optik.
Sains adalah Kimia
KIMIA adalah ilmu tentang berbagai hal mengenai materi, yaitu terbuat dari apa, sifat dan perubahan dalam suatu reaksi kimia. Cabang ilmu Kimia antara lain, Farmasi yaitu ilmu tentang obatobatan; Radiokimia tentang zat-zat radioaktif; Kimia Organik tentang bahan-bahan kimia yang ada pada makhluk hidup; serta Kimia Anorganik tentang bahan kimia dalam benda-benda.
Sains adalah Geologi
GEOLOGI adalah ilmu mengenai Bumi dan perubahannya. Beberapa cabang ilmu Geologi antara lain, Vulkanologi yaitu ilmu tentang gunung berapi; Seismologi yaitu ilmu tentang gempa bumi; serta Palentologi yaitu ilmu tentang fosil yang dapat membantu kita mengetahui umur suatu tempat dan kebudayaan zaman itu
Sains adalah Astronomi
ASTRONOMI adalah ilmu tentang planet, bintang dan alam semesta. Semua benda langit dipelajari dalam astronomi termasuk Matahari dan terjadinya gerhana, komet, dan asteroid.
Sains adalah Ekologi
EKOLOGI adalah ilmu tentang interaksi atau hubungan timbal balik balik antara makhluk hidup dengan lingkungan di sekitarnya. Bidang ilmu ini membahas tentang berbagai masalah lingkungan, misalnya polusi udara, tanah, dan air, serta efek perubahan iklim dan kepunahan hewan tertentu.
Pendahuluan

Sobat Pintar, kali ini kita akan belajar tentang Penyelidikan IPA

Sobat pintar pada bab ini, kamu akan mempelajari apa yang diselidiki dalam IPA, bagaimana melakukan pengamatan dan mempelajari pengukuran sebagai bagian dari pengamatan. Langkah awal untuk mempelajari benda-benda di sekitar kita dapat dilakukan melalui pengamatan (observasi).
Coba lakukan kegiatan berikut untuk melatih pengamatan terhadap alam di sekitarmu.
Kegiatan pengamatan terhadap temanmu yang telah kamu lakukan, hasilnya berupa deskripsi. Misalnya, tinggi badan, rambut hitam, kulit cokelat, hidung mancung, mata sipit, dan lain-lain. Dengan hasil pengamatan ini, berbagai pertanyaan lainnya akan muncul. Misalnya berapakah tinggi badannya? Berapakah massa tubuhnya?
Dengan demikian, kamu perlu melakukan penyelidikan lebih lanjut, sehingga akan memperoleh pemahaman yang lebih lengkap tentang temanmu tersebut.
Pendahuluan

Sobat Pintar!, kali ini kita akan belajar tentang Pengukuran sebagai Bagian dari Pengamatan

Sobat pintar, pengamatan objek dengan menggunakan indra merupakan kegiatan yang penting untuk menghasilkan deskripsi suatu benda.
Akan tetapi, seringkali pengamatan seperti itu tidak cukup. Kamu memerlukan pengamatan yang memberikan hasil yang pasti ketika dikomunikasikan kepada orang lain.
Contoh:
Pernahkah kamu pergi ke penjahit untuk minta dibuatkan baju?
Bagaimana penjahit dapat membuatkan baju dengan ukuran yang tepat?
Atau, pernahkah kamu melihat orang berjual beli buah, misalnya duku?
Bagaimanakah menentukan banyaknya duku secara akurat?
Semua peristiwa di atas terkait dengan kegiatan pengukuran. Pada bagian ini, kamu akan mendiskusikan dan melakukan berbagai kegiatan pengukuran dengan menggunakan alat ukur yang sesuai.
footer_v3
Bersama Aku Pintar temukan jurusan kuliah yang tepat
sesuai minat dan bakatmu.
Aku Pintar memiliki visi membuat pendidikan merata, mudah dijangkau, dan terjangkau dengan Program Journey Pintar yang merupakan sebuah program persiapan lengkap bagi siswa SMA/SMK/sederajat yang ingin masuk ke perguruan tinggi impiannya.
Kontak Kami
Grand Slipi Tower Lt. 42
Jl. S. Parman Kav 22-24
Jakarta Barat
© 2024 Aku Pintar. All Rights Reserved