Belajar Pintar Materi SMP, SMA, SMK
BelajarPintarV3
Fisika
Energi Terbarukan
Daftar Materi
MATERI
Peta Belajar Bersama
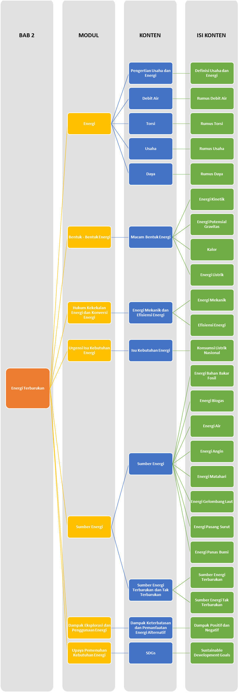
Halo Sobat Pintar, ini nih apa saja yang akan kita pelajari pada Bab ini..

Oops!!!
Yah, jawaban kamu meleset nih. Ingin melihat pembahasan soal ini?
BENAR!!!
Selamat!
Jawaban kamu benar. Ingin lihat pembahasan soal ini?
footer_v3
Bersama Aku Pintar temukan jurusan kuliah yang tepat
sesuai minat dan bakatmu.
Aku Pintar memiliki visi membuat pendidikan merata, mudah dijangkau, dan terjangkau dengan Program Journey Pintar yang merupakan sebuah program persiapan lengkap bagi siswa SMA/SMK/sederajat yang ingin masuk ke perguruan tinggi impiannya.
Kontak Kami
Grand Slipi Tower Lt. 42
Jl. S. Parman Kav 22-24
Jakarta Barat
© 2024 Aku Pintar. All Rights Reserved