Materi Sosiologi - Sosiologi sebagai Ilmu Pengetahuan Kelas 10 IIS - Belajar Pintar
BelajarPintarV3
Peta Belajar Bersama
Hallo Sobat Pintar
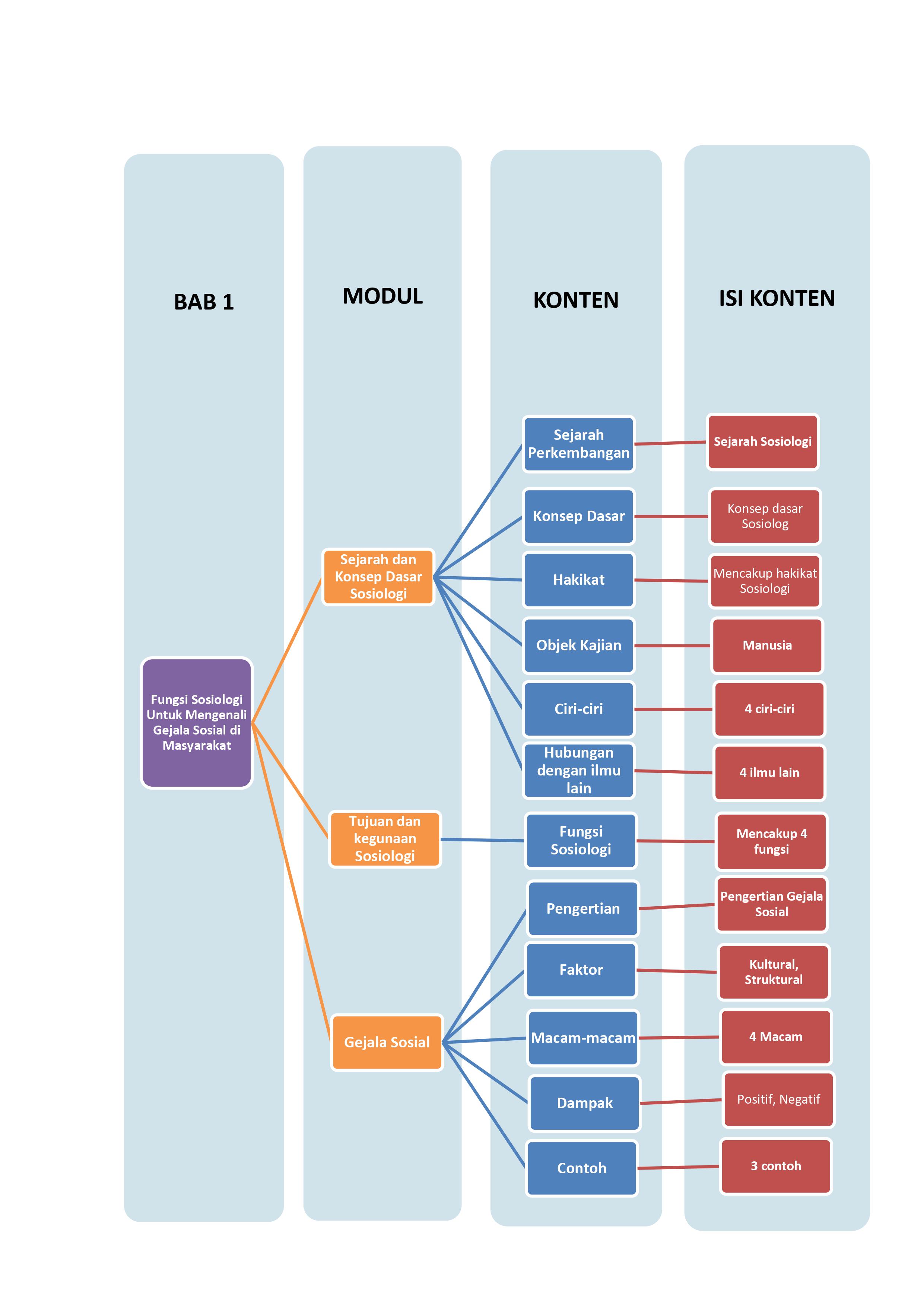
Yuk pahami peta konsep dibawah ini terlebih dahulu, supaya memudahkan kita dalam memahami materi selanjutnya.

Sejarah Perkembangan Sosiologi

​
​​
Sebelum kemunculannya, Sosiologi masih berupa ilmu yang menjadi pemikiran para ilmuwan. Mereka memikirkan cara-cara yang bisa dilakukan agar ilmu pengetahuan mampu mengakomodasi masyarakat dan juga menjelaskan fenomena fenomena yang terjadi di dalamnya. Pada dasarnya, latar belakang yang akhirnya menjadi tujuan utama Sosiologi bisa dibentuk adalah agar bisa mengetahui pola perilaku masyarakat sehingga mampu mewujudkan interaksi masyarakat yang berhasil. Hal tersebut juga selaras dengan pengertian Sosiologi yang mengatakan jika ilmunya mengatur tentang kehidupan masyarakat.
Istilah Sosiologi ini pertama kali diperkenalkan oleh August Comte yang kemudian dikenal sebagai bapak Sosiologi dunia.
August Comte mengatakan jika Sosiologi merupakan ilmu yang menggunakan masyarakat sebagai objeknya. Sebenarnya, sebelum August Comte menggagas tentang Sosiologi, Ibnu Khaldun yang merupakan tokoh pemikir Islam telah memperkenalkan kajian tentang masyarakat sekitar tahun 1332. Namun, memang kajian tentang Sosiologi secara umum dan lengkap dibahas oleh August Comte.
a. Awal Perkembangan
Awal perkembangannya, Sosiologi lahir akibat adanya gejolak sosial efek revolusi industri. Akibat revolusi tersebut banyak terjadi eksploitasi tenaga kerja dan urbanisasi yang sangat besar. Hal ini tentunya menjadikan dunia menjadi bergejolak dan banyak konflik-konflik baru muncul. Dari sinilah, peran ilmu pengetahuan dibutuhkan untuk memberikan pengamatan serta pengalaman kepada masyarakat yang kemudian dikemas dalam rancangan ilmu Sosiologi.
b. Pada abad ke 19
Pada abad ke-19 muncul banyak sekali konflik di dunia yang mengakibatkan perubahan sosial terjadi secara besar-besaran. Terlebih pada tahun 1798 terjadi revolusi industri di Prancis yang menimbulkan banyak kekhawatiran di tengah-tengah masyarakat. Atas dasar tersebut, Auguste Comte merancang instrument penelitian yang digunakan untuk mempelajari pola perilaku masyarakat. Penelitian sosial yang dilakukan secara ilmiah tersebut kemudian pada awal abad ke-19 dikenal sebagai Sosiologi.
Fungsi Sosiologi

​
a. Fungsi Sosiologi dalam Perencanaan Sosial
Perencanaan sosial merupakan kegiatan untuk mempersiapkan masa depan individu di masyarakat. Tujuannya untuk mengatasi kemungkinan munculnya masalah-masalah saat terjadinya perubahan. Perencanaan sosial bersifat antisipatif, maksudnya: bersifat mencegah, mempersiapkan untuk sesuatu yang mungkin terjadi.
Fungsi Sosiologi dalam Perencanaan Sosial:
1) Perencanaan sosial merupakan alat untuk mengetahui perubahan yang terjadi di masyarakat
2) Perencanaan disusun atas dasar kenyataan yang factual
3) Perencanaan sosial digunakan untuk mengantisipasi berbagai masalah yang timbul di masyarakat
4) Perencanaan sosial sebagai alat untuk mengetahui perkembangan masyarakat, sehingga dapat menghimpun kekuatan sosial di masyarakat
5) Sosiologi memahami perkembangan masyarakat , baik desa maupun kota, sehingga proses penyusunan perencanaan sosial dapat dilakukan.
b. Fungsi Sosiologi dalam Penelitian
Penelitian merupakan suatu usaha untuk meningkatkan ilmu. Dalam sosiologi, penelitian berguna untuk memberikan gambaran mengenai kehidupan
masyarakat. Kegiatan penelitian dalam sosiologi, biasanya mengkaji berbagai gejala yang ada di masyarakat. Dengan penelitian, akan diperoleh suatu rencana penyelesaian masalah sosial yang baik. Dari data yang dihasilkan dari penelitian sosiologis, pengambil keputusan dapat menyusun rencana penyelesaian suatu masalah sosial, seperti cara untuk mencegah kenakalan remaja dan mengatasi masalah pengangguran, maupun meningkatkan rasa solidaritas antarwarga yang semakin memudar.
Fungsi Sosiologi dalam penelitian sosial:
1) Untuk mempertimbangkan berbagai gejala sosial yang timbul dalam kehidupan masyarakat
2) Untuk memahami pola tingkah laku manusia di masyarakat
3) Untuk bersikap hati-hati dan selalu berpikir rasional
4) Untuk dapat melihat perubahan tingkah laku anggota masyarakat
5) Untuk dapat memahami simbol, kode, dan berbagai istilah yang menjadi objek penelitian.
c. Fungsi Sosiologi dalam Pembangunan
Pembangunan adalah perubahan yang dilakukan dengan terencana dan terarah. Proses pembangunan bertujuan untuk meningkatkan taraf hidup masyarakat, baik secara spiritual maupun material. Dalam pembangunan, Sosiologi berfungsi untuk memberikan data sosial yang diperlukan pada tahap perencanaan, pelaksanaan, maupun penilaian pembangunan.
Tahap-tahap dalam Pembangunan:
1) Tahap Perencanaan :
Untuk mengidentifikasi kebutuhan masyarakat, sehingga memerlukan data-data yang relatif lengkap, yang meliputi: Pola interaksi sosial, kelompok sosial, lembaga sosial, stratifikasi sosial
2) Tahap Pelaksanaan.
Pada tahap pelaksanaan perlu diadakan pengawasan terhadap kekuatan sosial dan perubahan sosial di masyarakat. Caranya adalah dengan mengadakan penelitian terhadap pola kekuasaan dan wewenang yang ada di masyarakat dan melakukan pengamatan terhadap perubahan yang terjadi.
3) Tahap Evaluasi.
Dalam tahap ini, dilakukan analisis dampak sosial pembangunan. Keberhasilan pembangunan hanya dapat dinilai melalui evaluasi. Dalam tahap ini juga dapat diidentifikasikan terjadinya kekurangan dan kemunduran. Melalui evaluasi dapat dilakukan perbaikan, penambahan, dan peningkatan ke arah yang lebih baik.
d. Fungsi Sosiologi dalam Pemecahan Masalah Sosial
Masalah merupakan keadaan yang dianggap sebagai suatu kesulitan yang perlu diselesaikan. Masalah muncul karena ada kesenjangan antara harapan dan kenyataan. Masalah sosial yang ada di masyarakat berkaitan dengan nilai-nilai dan lembaga kemasyarakatan. Disebut masalah sosial karena dapat
mengganggu keharmonisan di masyarakat. Oleh karena itu masalah sosial harus ada pemecahannya agar tercipta kestabilan dan keharmonisan di
masyarakat.
Metode pemecahan masalah sosial ada 3 (tiga):
1) Metode antisipatif: tindakan yang sifatnya mencegah, serta mempersiapkan untuk sesuatu yang mungkin terjadi.
2) Metode Represif: tindakan agar membuat jera pelaku pelanggaran.
3) Metode Restitusif: tindakan yang berupa pemberian penghargaan/reward kepada seseorang yang menaati hukum
Peran Sosiologi
1) Sosiolog sebagai ahli riset. Para sosiolog melakukan riset ilmiah. Tujuannya adalah mencari data kehidupan sosial masyarakat.
2) Sosiolog sebagai konsultan kebijakan. Prediksi sosiologi dapat membantu memperkirakan pengaruh kebijakan sosial yang mungkin terjadi.
3) Sosiolog sebagai praktisi. Beberapa sosiolog terlibat dalam perencanaan dan pelaksanaan kegiatan masyarakat.
4) Sosiolog sebagai guru atau pendidik.
Pengertian Gejala Sosial

Gejala Sosial adalah masalah sosial yang memengaruhi dan dipengaruhi oleh perilaku manusia dalam kehidupan bermasyarakat. Gejala sosial juga dapat diartikan sebagai fenomena sosial. Munculnya fenomena sosial tersebut berawal dari adanya perubahan sosial. Perubahan sosial tidak bisa kita hindari namun kita perlu mengantisipasi. Pengertian gejala sosial juga dapat kita artikan sebagai sebuah peristiwa yang sering terjadi pada lapisan masyarakat baik masyarakat tradisional maupun masyarakat modern.
Materi Sosiologi SMA - 10 IIS Lainnya
footer_v3
Bersama Aku Pintar temukan jurusan kuliah yang tepat
sesuai minat dan bakatmu.
Aku Pintar memiliki visi membuat pendidikan merata, mudah dijangkau, dan terjangkau dengan Program Journey Pintar yang merupakan sebuah program persiapan lengkap bagi siswa SMA/SMK/sederajat yang ingin masuk ke perguruan tinggi impiannya.
Kontak Kami
Grand Slipi Tower Lt. 42
Jl. S. Parman Kav 22-24
Jakarta Barat
© 2024 Aku Pintar. All Rights Reserved