Materi Bahasa dan Sastra Inggris (Peminatan) - If Clause Kelas 12 MIA - Belajar Pintar
BelajarPintarV3
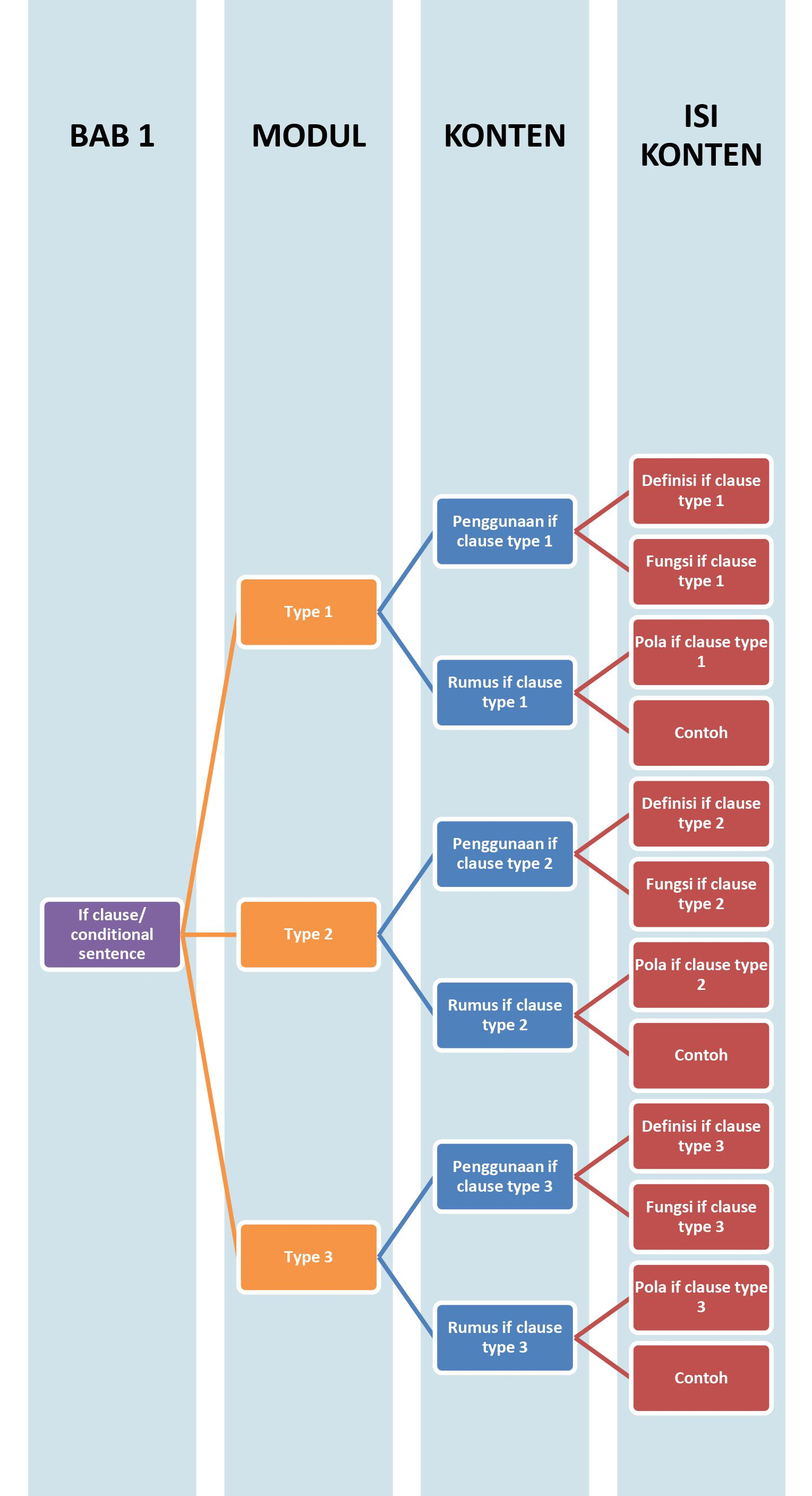
Peta Belajar Bersama
Sobat! ini nih ada peta belajar bersama Bahasa Inggris Peminatan di bab keempat!

Yukk mulai belajarnya..
Penggunaan Conditional Sentence Type 1

Kita kenali dulu yuk pengertian Conditional Sentence Type 1..
Conditional sentence type 1 atau first conditional adalah conditional sentence yang digunakan ketika result/consequence (hasil) dari condition (syarat) memiliki kemungkinan untuk terwujud di masa depan karena condition-nya realistik untuk dipenuhi. Condition berada di dalam subordinate clause dengan subordinate conjunction “if”, sedangkan result/consequence berada di dalam main clause.
Contoh: If you have any questions or concerns, their representatives will be more than happy to help you
Pada contoh kalimat pada gambar di atas, “their representatives will be more than happy to help you” merupakan main clause dengan “if you have any questions or concerns” sebagai subordinate clause.
Fungsi conditional sentence Type 1 merujuk ke kondisi yang mungkin terjadi dan kemungkinan hasilnya. Kalimat-kalimat ini berdasarkan fakta dan digunakan untuk membuat pernyataan tentang dunia nyata dan situasi tertentu. Kita sering menggunakan kalimat-kalimat seperti ini untuk memberikan peringatan.
Penggunaan Conditional Sentence Type 2

Kita kenali dulu yuk pengertian Conditional Sentence Type 2..
Conditional sentence type 2 atau second conditional adalah conditional sentence yang digunakan ketika result/consequence (hasil) dari condition (syarat) tidak memiliki atau hanya sedikit kemungkinan untuk terwujud karena condition-nya tidak mungkin dipenuhi di masa sekarang (present unreal situation) atau condition-nya sulit untuk dipenuhi di masa depan (unlikely to happen).
Condition berada di dalam subordinate clause dengan subordinate conjunction “if”, sedangkan result/consequence berada di dalam main clause.
Fungsi conditional Type 2 merujuk ke kondisi yang tidak mungkin terjadi atau pengandaian dan kemungkinan hasilnya. Kalimat-kalimat ini tidak berdasarkan situasi nyata. Dalam kalimat type 2 conditional, waktunya adalah sekarang atau kapan pun dan situasinya tidak nyata atau pengandaian.
Penggunaan Conditional Sentence Type 3

Kita kenali dulu yuk pengertian Conditional Sentence Type 3..
Conditional sentence type 3 atau third conditional adalah conditional sentence yang digunakan ketika result/consequence (hasil) dari condition (syarat) tidak ada kemungkinan terwujud karena condition-nya harus sudah dipenuhi di masa lalu.
Condition berada di dalam subordinate clause dengan subordinate conjunction “if”, sedangkan result/consequence berada di dalam main clause.
Fungsi conditional Type 3 merujuk ke kondisi tidak mungkin di masa lalu dan kemungkinan hasilnya di masa lalu. Kalimat-kalimat ini benar-benar merupakan pengandaian dan tidak nyata karena sudah terlambat untuk dilakukan sekarang dan hasilnya sudah tidak mungkin terjadi.
Materi Bahasa dan Sastra Inggris (Peminatan) SMA - 12 MIA Lainnya
footer_v3
Bersama Aku Pintar temukan jurusan kuliah yang tepat
sesuai minat dan bakatmu.
Aku Pintar memiliki visi membuat pendidikan merata, mudah dijangkau, dan terjangkau dengan Program Journey Pintar yang merupakan sebuah program persiapan lengkap bagi siswa SMA/SMK/sederajat yang ingin masuk ke perguruan tinggi impiannya.
Kontak Kami
Grand Slipi Tower Lt. 42
Jl. S. Parman Kav 22-24
Jakarta Barat
© 2024 Aku Pintar. All Rights Reserved