Materi Bahasa dan Sastra Inggris (Peminatan) - Understanding Songs in English Kelas 12 MIA - Belajar Pintar
BelajarPintarV3
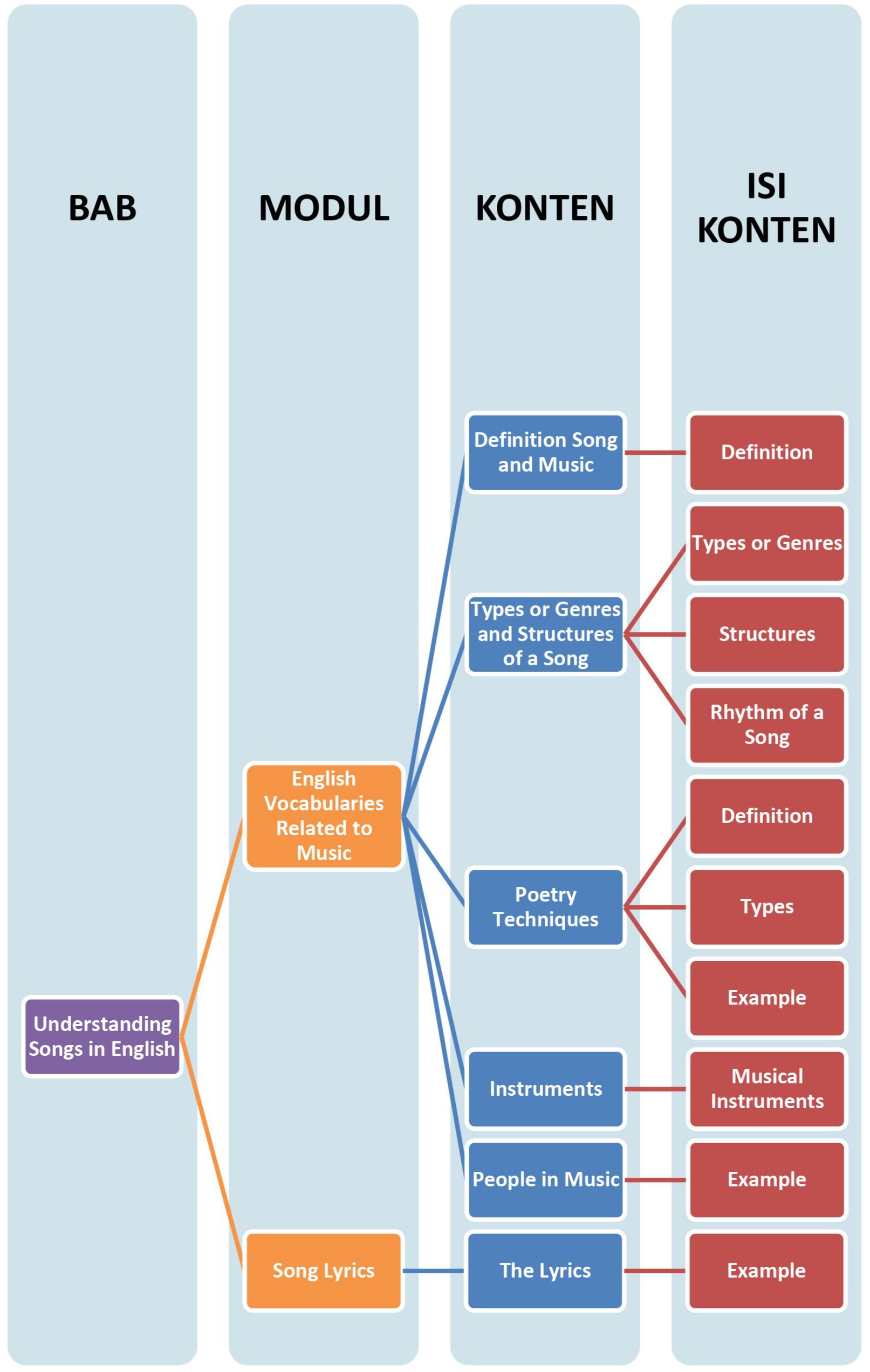
Peta Belajar Bersama Understanding Songs in English
Sobat, ini nih, ada Peta Belajar Bersama Bahasa Inggris di bab berikut ini.

Sudah siap? Lanjut yuk ke modul materi berikutnya!
What is Song and Music?

Song atau lagu termasuk ke dalam musik. Lagu sendiri dapat kita definisikan sebagai: "A composition of lyrics, short poem that is set to music and meant to be sung." (Sebuah komposisi lirik, puisi pendek yang diatur ke dalam musik dan dimaksudkan untuk dinyanyikan).
Music sendiri menurut definisi dalam Merriam Webster Dictionary bermakna: "Vocal, instrumental, or mechanical sounds having rhythm, melody, or harmony." (Suara vokal, instrumental, atau mekanis yang memiliki ritme, melodi atau harmoni).
Beberapa musisi ternama juga mendefinisikan musik sebagai berikut:

"Music has healing power. It has the ability to take people out of themselves for a few hours." - Elton John

"Music is a world within itself. It's a language we all understand." - Stevie Wonder
The Lyrics: Better Days by SuperM

Better Days by SuperM

Source: @superm (Instagram)
Woo, it's gonna be
(Woo, ini akan menjadi)
I say, yeah, it's gonna be
(Aku katakan, ya, ini akan menjadi)
Alright, remember the times, when we were kids
(Baiklah, ingat saat-saat, ketika kita masih kecil)
Just running round, full of hope, ignorance was bliss
(Hanya berlarian, penuh dengan harapan, dan ketidaktahuan adalah kebahagiaan)
Young dumb living care free
(Muda bodoh yang hidup tanpa kekhawatiran)
We had the whole world at our feet
(Kita punya seluruh dunia di kaki kita)
That's right, then out of the blue, it all changes
(Itu benar, lalu tiba-tiba, semuanya berubah
Turned upside down, when I look around, all I see is scared faces
(Terbalik, ketika aku melihat ke sekeliling, yang aku lihat hanyalah wajah ketakutan)
We woke up to a bad dream
(Kita bangun karena mimpi buruk)
A world full of uncertainty
(Dunia yang penuh dengan ketidakpastian)
But mirror, mirror, I see you
(Tapi cermin, cermin, aku melihatmu)
And all your hopes and fears
(Dan semua harapan dan rasa takutmu)
I'ma stay by your side
(Aku akan selalu berada di sisimu)
So baby, let me dry your tears
(Jadi sayang, biarkan aku mengusap air matamu)
I know that it feels like the world is falling down
(Aku tahu bahwa itu rasanya seperti dunia runtuh)
And you can't make it through
(Dan kamu tidak bisa melewatinya)
There's gon be better days, better days, better days
(Akan ada hari yang lebih baik, hari yang lebih baik, hari yang lebih baik)
Better days, better days, better days (Yeah)
(hari yang lebih baik, hari yang lebih baik, hari yang lebih baik (ya))
Just gotta hold on
(Hanya harus bertahan)
Yeah, I know that it hurts but the sun will shine through
(Ya, aku tahu bahwa itu menyakitkan tapi matahari akan bersinar)
There's gon be better days, better days, better days
(Akan ada hari yang lebih baik, hari yang lebih baik, hari yang lebih baik)
Around the corner, it's true
(Di tikungan, itu benar)
I said I know there's gonna be better days for you
(Aku mengatakan aku tahu bahwa akan ada hari yang lebih baik untukmu)
So let me be, your guiding light
(Jadi biarkan aku menjadi, cahaya penuntunmu)
In a new world with new problems, hold on tight
(Di dunia baru dengan masalah-masalah baru, berpegangan erat-erat)
'Cause no storm lasts forever (Ain't that the truth)
(Karena tidak ada badai yang berlangsung selamanya (Bukankah itu benar))
We'll get through this together
(Kita akan melalui ini bersama-sama)
I got you, so don't lose you
(Aku mendukungmu, jadi jangan kehilangan dirimu)
You're special, runs through you
(Kamu istimewa, mengalir melewatimu)
We lost our old lives, I swear you'll find a brand new you
(Kita kehilangan kehidupan kita yang lama, aku bersumpah kamu akan menemukan kamu yang baru)
We'll rise up from the madness, like a, phoenix from the ashes
(Kita akan bangkit dari kegilaan, seperti, burung phoenix dari abu)
.................
I can't fix your heart, but I can listen
(Aku tidak dapat memperbaiki hatimu, tapi aku bisa mendengarkan)
Ain't got no answers, but I got tissues
(Tidak ada jawaban, tapi aku punya tisu)
Lean on me, lean on me
(Bersandarlah padaku, bersandarlah padaku)
So baby, dry your eyes (Dry your eyes)
(Jadi sayang, usap matamu (usap matamu)
............
Source: LyricFind
Materi Bahasa dan Sastra Inggris (Peminatan) SMA - 12 MIA Lainnya
footer_v3
Bersama Aku Pintar temukan jurusan kuliah yang tepat
sesuai minat dan bakatmu.
Aku Pintar memiliki visi membuat pendidikan merata, mudah dijangkau, dan terjangkau dengan Program Journey Pintar yang merupakan sebuah program persiapan lengkap bagi siswa SMA/SMK/sederajat yang ingin masuk ke perguruan tinggi impiannya.
Kontak Kami
Grand Slipi Tower Lt. 42
Jl. S. Parman Kav 22-24
Jakarta Barat
© 2024 Aku Pintar. All Rights Reserved