Materi Bahasa dan Sastra Inggris (Peminatan) - Review Text Kelas 12 MIA - Belajar Pintar
BelajarPintarV3
Peta Belajar Bersama
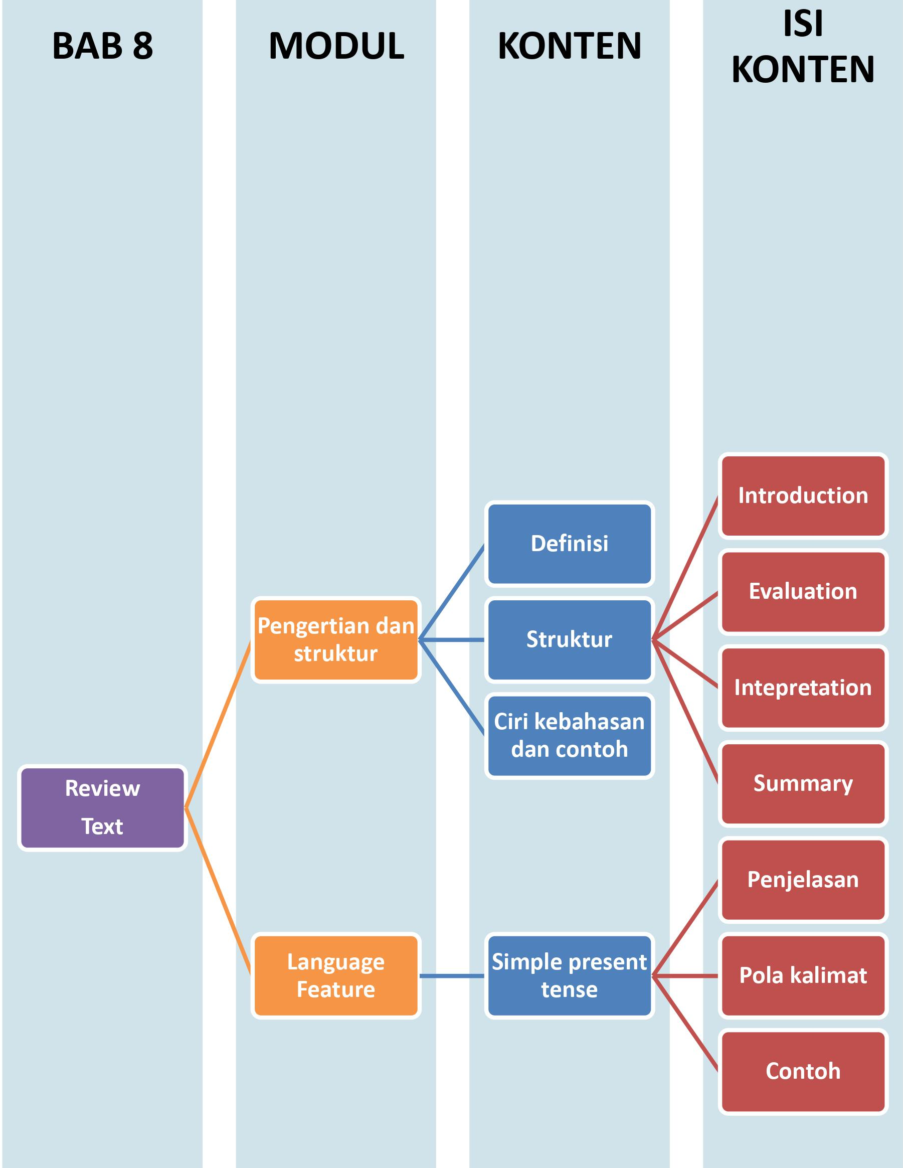
Hai sibat pintar, nih ada peta konsep materi review text..

Yukk kita mulai belajarnya..
Definisi Review Text

Pengertian Review Text
Review Text adalah jenis teks dalam bahasa Inggris yang bertujuan untuk meninjau atau menilai suatu karya, baik film, buku dan sebagainya. Penilaian ini memiliki tujuan untuk mengetahui dan menginformasikan kualitas, kelebihan, serta kekurangan yang dimiliki oleh karya tersebut. Tujuan komunikatif dari review text adalah to criticise an artwork, event for a public audience (melakukan kritik terhadap peristiwa atau karya seni ataupun lainnya untuk khalayak umum).
Simple present tense

Pengertian Simple Present Tense
Simple present tense merupakan tenses yang digunakan untuk membicarakan sesuatu yang umum, sesuatu yang selalu terjadi berulang-ulang, atau suatu kebenaran umum. Simple present tense adalah tenses yang paling sering digunakan sehari-hari.
Untuk mengenali bahwa sebuah kalimat merupakan simple present tense, ada beberapa cara yang bisa dilakukan, salah satunya adalah kalimat tersebut menggunakan kata kerja bentuk dasar (Verb 1). Simple present tense terbagi menjadi dua pola kalimat, yaitu verbal simple present dan nominal simple present tense.
Rumus
Simple present tense ini terdiri dari dua jenis. Yakni nominal dan verbal. Maka dari itulah, rumus yang harus kita ketahui juga terdapat dalam dua jenis.
1. Nominal Simple Present
(+) S + to be (am/is/are) + adjective/adverb
(-) Subject + to be (am/is/are) + not + adverb
(?) To be (am/is/are) + S + adjective/adverb?
Contoh Kalimat Nominal Simple Present:
(+) He is very patience
(-) He is not/isn’t very patience
(?) Is he patience?
2. Verbal Simple Present
(+) S + verb 1 (+ s/es) + O
(-) S + do/doesn’t + V 1 + O
(?) Does/Do+ S + V 1 + O?
Contoh Kalimat Verbal Simple Present:
(+) She goes to school
(-) She doesn’t go to school
(?) Does she go to school?
Materi Bahasa dan Sastra Inggris (Peminatan) SMA - 12 MIA Lainnya
footer_v3
Bersama Aku Pintar temukan jurusan kuliah yang tepat
sesuai minat dan bakatmu.
Aku Pintar memiliki visi membuat pendidikan merata, mudah dijangkau, dan terjangkau dengan Program Journey Pintar yang merupakan sebuah program persiapan lengkap bagi siswa SMA/SMK/sederajat yang ingin masuk ke perguruan tinggi impiannya.
Kontak Kami
Grand Slipi Tower Lt. 42
Jl. S. Parman Kav 22-24
Jakarta Barat
© 2024 Aku Pintar. All Rights Reserved