Materi Bahasa Inggris - Asking and Giving Opinion Kelas 9 - Belajar Pintar
BelajarPintarV3
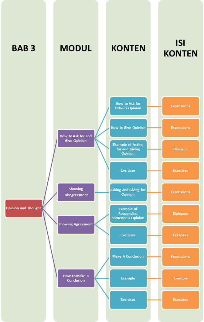
Peta Belajar Bersama
Sobat! Ini nih ada peta Belajar Bersama Bahasa Inggris Wajib di bab ketiga!

Yuk Belajar Bersama!
How to Ask for Other's Opinion


Sobat Pintar, ada dimana kalian ingin mengetahui pendapat seseorang mengenai suatu hal.
Berikut ini terdapat beberapa ekspresi bagaimana kalian ingin menanyakan pendapat orang lain menggunakan bahasa Inggris.
Asking other people’s opinions (meminta pendapat orang lain):
- What do you think of ....
- Is that true that ....
- Do you think it’s going ....
- Why do they behave like that?
- Do you have any idea?
- How do you like …..?
- Please give me your frank opinion.
- What’s your opinion?
Nah, seberapa banyak ekspresi yang pernah kalian dengar sih, Sobat Pintar?
Showing agreement

Sobat Pintar, ada juga lho ekspresi dalam bahasa Inggris untuk menunjukkan kalau kalian menyetujui sesuatu.
Saying that you agree :
- Yes, I agree with you. (Ya, Saya setuju denganmu)
- I’m sure you’re right. (Saya yakin anda benar.)
- That’s right (quite true). (Hal tersebut benar(hampir benar).)
- I think so too. (Saya berfikir juga seperti itu)
- I absolutely agree. (Saya sangat setuju.)
- That’s exactly what I think. (Hal tersebut seperti yang saya pikirkan.)
- Yes, I suppose so. (Ya, saya kira juga seperti itu.)
- I don’t have any objections. (Saya tidak keberatan.)
Materi Bahasa Inggris SMP - 9 Lainnya
Congratulating Other
2 Sub Bab Materi
Expression of Purpose, Intention, and Disagreement
3 Sub Bab Materi
Label
3 Sub Bab Materi
Grammar
5 Sub Bab Materi
Advertisement
2 Sub Bab Materi
Expressions in Socializing with Other
10 Sub Bab Materi
Greeting Card
3 Sub Bab Materi
The Existence of Things and People
4 Sub Bab Materi
Announcement
3 Sub Bab Materi
Descriptive Text
4 Sub Bab Materi
Personal Recount
4 Sub Bab Materi
Narrative Text
3 Sub Bab Materi
Procedure Text (9)
3 Sub Bab Materi
footer_v3
Bersama Aku Pintar temukan jurusan kuliah yang tepat
sesuai minat dan bakatmu.
Aku Pintar memiliki visi membuat pendidikan merata, mudah dijangkau, dan terjangkau dengan Program Journey Pintar yang merupakan sebuah program persiapan lengkap bagi siswa SMA/SMK/sederajat yang ingin masuk ke perguruan tinggi impiannya.
Kontak Kami
Grand Slipi Tower Lt. 42
Jl. S. Parman Kav 22-24
Jakarta Barat
© 2024 Aku Pintar. All Rights Reserved