Materi IPA - Isu-Isu Lingkungan Kelas 9 - Belajar Pintar
BelajarPintarV3
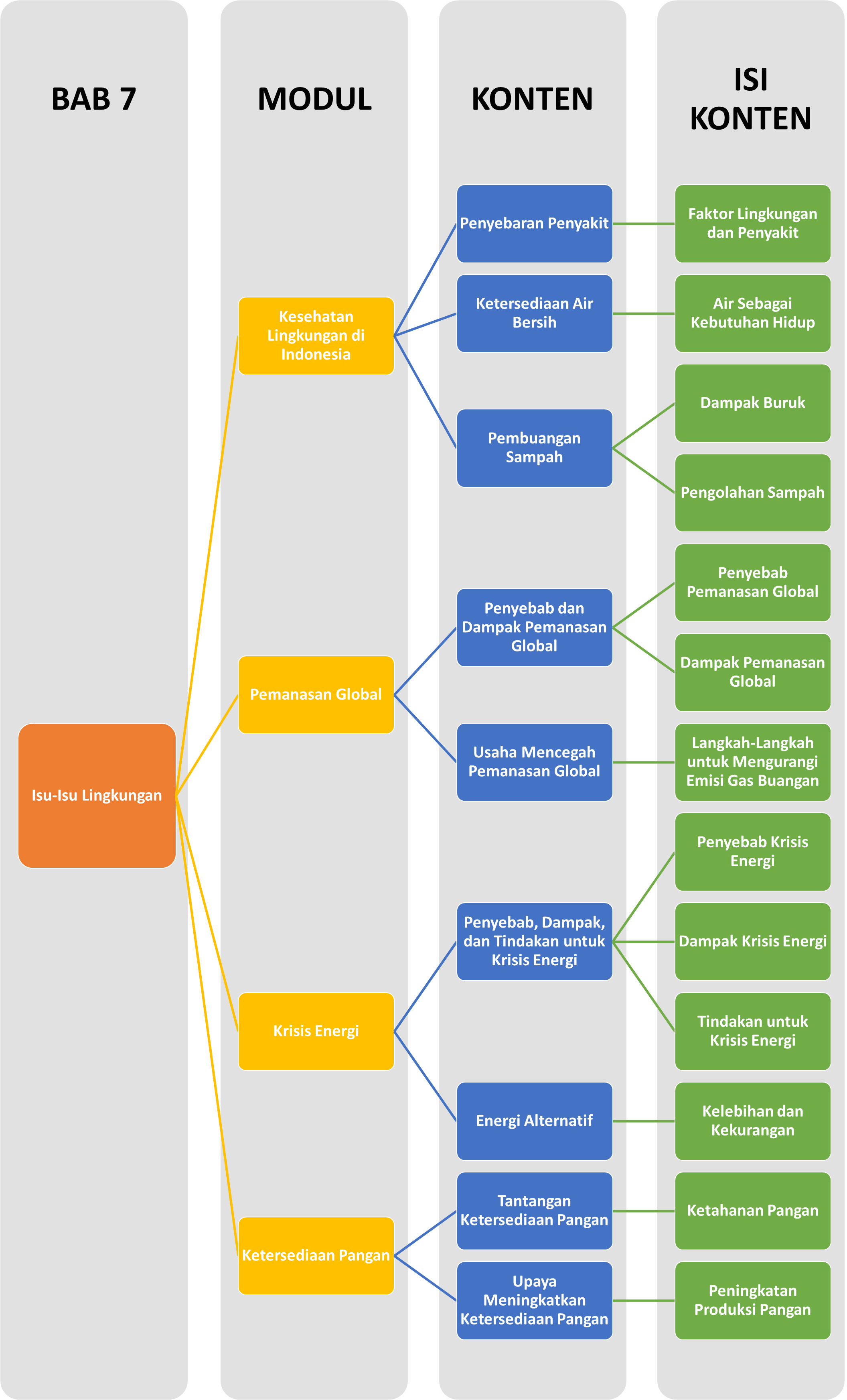
Peta Belajar Bersama
Halo Sobat Pintar, ini nih apa saja yang akan kita pelajari pada Bab ini..

Penyebaran Penyakit


Halo Sobat Pintar! Pada sub modul ini, kita akan membahas bagaimana lingkungan dapat memengaruhi penyebaran penyakit. Penyakit berbasis lingkungan adalah masalah serius di Indonesia, dan kita akan memahami mengapa hal ini terjadi.
Penyakit Berbasis Lingkungan
Penyakit berbasis lingkungan adalah penyakit yang disebabkan oleh faktor-faktor di lingkungan sekitar kita. Contoh penyakit ini termasuk diare dan ISPA (Infeksi Saluran Pernapasan Akut). Kedua penyakit ini masih banyak diderita oleh masyarakat Indonesia.
Faktor Lingkungan dan Penyakit
Lingkungan kita memiliki peran besar dalam penyebaran penyakit. Beberapa faktor lingkungan yang dapat memengaruhi penyebaran penyakit adalah:
- Ketersediaan Air Bersih: Air yang tidak bersih dapat menjadi sumber penyebaran penyakit.
- Sanitasi Lingkungan: Kondisi sanitasi yang buruk dapat memperparah penyebaran penyakit.
- Pengelolaan Sampah: Sampah yang tidak terkelola dengan baik dapat menjadi tempat berkembang biak bagi vektor penyakit seperti nyamuk.
- Kebiasaan Hidup: Pola hidup sehari-hari juga dapat memengaruhi penyebaran penyakit. Misalnya, tidak mencuci tangan dengan benar dapat memicu penyebaran penyakit.
Kasus Penyebaran Penyakit
Sebuah studi kasus di sebuah desa di Indonesia menunjukkan bahwa banyak kasus diare disebabkan oleh air yang tercemar oleh tinja manusia. Kondisi sanitasi yang buruk dan kurangnya akses ke fasilitas sanitasi yang layak berperan besar dalam penyebaran penyakit ini.
Penyakit dan Kesehatan Lingkungan
Mengapa penting memahami hubungan antara penyakit dan kesehatan lingkungan? Kesehatan manusia sangat bergantung pada kondisi lingkungan di sekitarnya. Oleh karena itu, menjaga lingkungan yang bersih dan sehat adalah langkah penting dalam mencegah penyebaran penyakit.
Penyebab dan Dampak Pemanasan Global


Sobat Pintar, pernahkah Anda memikirkan mengapa suhu bumi semakin panas? Mari kita menjelajahi fenomena pemanasan global, apa penyebabnya, dan dampaknya.
Penyebab Pemanasan Global
Pemanasan global adalah peningkatan suhu rata-rata bumi dalam beberapa dekade terakhir. Penyebab utama pemanasan global adalah aktivitas manusia, terutama pembakaran bahan bakar fosil dan industri. Gas-gas buangan seperti karbondioksida (CO2), nitrogen oksida (NO3), sulfur oksida (SO4), dan metana (CH4) dilepaskan ke atmosfer, menciptakan efek rumah kaca yang menyebabkan peningkatan suhu.
Dampak Pemanasan Global
Peningkatan suhu bumi memiliki dampak yang signifikan pada iklim dunia. Ini termasuk kenaikan permukaan laut akibat mencairnya es di kutub, peningkatan kejadian bencana alam, musim kering yang berkepanjangan, cuaca ekstrim, dan penyebaran penyakit tertentu.

Penyebab, Dampak, dan Tindakan untuk Krisis Energi


Halo, Sobat Pintar!
Saat kita berbicara tentang krisis energi, kita harus memahami penyebabnya. Ini adalah faktor-faktor yang menyebabkan kita menghadapi kekurangan sumber energi.
Penyebab Utama Krisis Energi:
- Ketergantungan pada Bahan Bakar Fosil: Dunia masih sangat bergantung pada minyak bumi dan batubara sebagai sumber utama energi. Kedua sumber ini tidak dapat diperbaharui dan jumlahnya terbatas.
- Konsumsi Energi yang Tinggi: Pertumbuhan populasi dan perkembangan teknologi telah meningkatkan konsumsi energi secara signifikan.
- Emisi Gas Rumah Kaca: Penggunaan berlebihan bahan bakar fosil menghasilkan emisi gas rumah kaca, yang berkontribusi pada perubahan iklim global.
Ketika terjadi krisis energi, dampaknya bisa sangat serius. Dampak ini bisa memengaruhi berbagai aspek kehidupan sehari-hari.
Dampak Krisis Energi:
- Pemadaman Listrik: Pasokan listrik menjadi tidak stabil, yang dapat mengganggu aktivitas harian dan kegiatan belajar.
- Kenaikan Harga Energi: Ketika sumber energi semakin langka, harganya cenderung meningkat, mempengaruhi biaya hidup.
- Gangguan Pada Transportasi: Krisis energi dapat memengaruhi transportasi umum dan individu.
- Gangguan Pada Industri: Industri yang bergantung pada energi akan terganggu, berdampak pada ekonomi.
Krisis energi bukanlah masalah yang tidak dapat diatasi. Ada tindakan yang dapat kita ambil untuk mengurangi ketergantungan pada bahan bakar fosil dan mengatasi krisis energi.
Tindakan yang Dapat Diambil:
- Menghemat Energi: Sobat Pintar dapat menghemat energi dengan mengurangi pemakaian listrik dan bahan bakar.
- Mendorong Penggunaan Energi Alternatif: Mendukung dan menggunakan sumber-sumber energi alternatif seperti energi matahari, angin, dan panas bumi.
- Transportasi Ramah Lingkungan: Memilih kendaraan yang lebih efisien dalam hal konsumsi bahan bakar atau beralih ke transportasi berbasis listrik.
- Kesadaran Lingkungan: Mendukung kampanye dan program lingkungan yang bertujuan mengurangi emisi gas rumah kaca.
- Konservasi Sumber Daya: Mengurangi, mendaur ulang, dan menggunakan sumber daya alam secara bijaksana.
Mengambil tindakan ini adalah langkah positif menuju mengatasi krisis energi dan menjaga bumi kita untuk generasi mendatang.
Tantangan Ketersediaan Pangan


Halo, Sobat Pintar!
Ketahanan Pangan
Ketahanan pangan merujuk pada kemampuan suatu wilayah untuk memastikan ketersediaan pangan yang cukup untuk penduduknya. Nilai indeks kelaparan Indonesia, meskipun berada di atas ambang serius dengan kelaparan, menunjukkan bahwa masih ada tantangan yang perlu diatasi dalam hal ketahanan pangan. Ketahanan pangan bergantung pada dua faktor utama: produksi pangan dan distribusi pangan.
Faktor Produksi Pangan
Produksi pangan yang tinggi adalah faktor penting yang mendukung ketahanan pangan suatu negara. Namun, produksi pangan bukan satu-satunya faktor penentu. Beberapa negara yang tidak memiliki sumber daya alam yang melimpah tetap memiliki ketahanan pangan yang baik karena didukung oleh sistem distribusi pangan yang efisien.
Faktor Distribusi Pangan
Distribusi pangan yang baik sangat penting dalam menjaga ketahanan pangan. Negara Singapura, sebagai contoh, tidak memiliki sumber daya alam yang cukup, tetapi sistem distribusi pangan yang sangat baik mendukung ketahanan pangan mereka. Faktor ini seringkali terlupakan tetapi memiliki dampak besar terhadap ketersediaan pangan.
Tantangan dalam Produksi Pangan
Beberapa tantangan dalam produksi pangan dunia adalah degradasi kesuburan tanah, hama dan penyakit, krisis air, alih fungsi lahan, dan perubahan iklim dunia. Kesuburan tanah adalah faktor kunci dalam produksi pangan, dan penggunaan pupuk kimia dan pestisida yang tidak bijak dapat merusak kesuburan tanah.
Materi IPA SMP - 9 Lainnya
Pertumbuhan dan Perkembangan
4 Sub Bab Materi
Sistem Koordinasi, Reproduksi, dan Homeostasis Manusia
4 Sub Bab Materi
Tekanan
3 Sub Bab Materi
Listrik, Magnet, dan Sumber Energi Alternatif
4 Sub Bab Materi
Reaksi-Reaksi Kimia dan Dinamikanya
4 Sub Bab Materi
Pewarisan Sifat dan Bioteknologi
4 Sub Bab Materi
footer_v3
Bersama Aku Pintar temukan jurusan kuliah yang tepat
sesuai minat dan bakatmu.
Aku Pintar memiliki visi membuat pendidikan merata, mudah dijangkau, dan terjangkau dengan Program Journey Pintar yang merupakan sebuah program persiapan lengkap bagi siswa SMA/SMK/sederajat yang ingin masuk ke perguruan tinggi impiannya.
Kontak Kami
Grand Slipi Tower Lt. 42
Jl. S. Parman Kav 22-24
Jakarta Barat
© 2024 Aku Pintar. All Rights Reserved