Materi IPA - Pertumbuhan dan Perkembangan Kelas 9 - Belajar Pintar
BelajarPintarV3
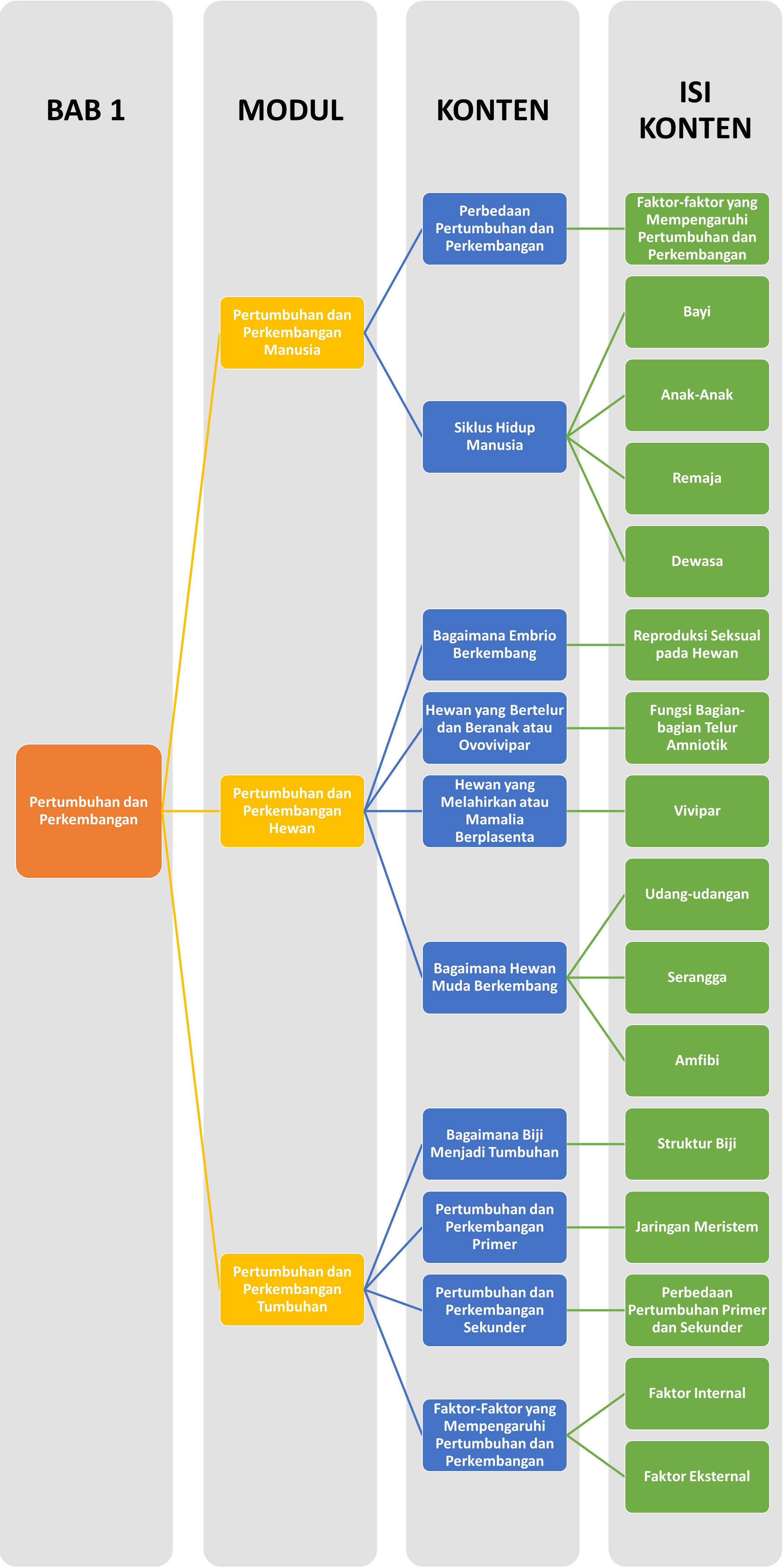
Peta Belajar Bersama
Halo Sobat Pintar, ini nih apa saja yang akan kita pelajari pada Bab ini..

Perbedaan Pertumbuhan dan Perkembangan


Hai sobat pintar,
Apa Bedanya Pertumbuhan dan Perkembangan?
Saat kita berbicara tentang makhluk hidup, pertumbuhan dan perkembangan adalah dua konsep yang berbeda. Mari kita bahas perbedaannya:
Pertumbuhan adalah proses di mana suatu organisme, seperti manusia, tumbuh secara fisik. Ini bisa diukur dengan angka dan terlihat jelas. Contohnya, tinggi badan yang bertambah atau penambahan berat badan.
Perkembangan, di sisi lain, adalah penambahan kemampuan dan keterampilan dalam berbagai aspek. Ini tidak selalu dapat diukur dengan angka. Contohnya, saat seorang bayi yang awalnya tidak bisa berbicara, tetapi kemudian bisa berbicara dengan lancar ketika tumbuh.
- Faktor-faktor yang Mempengaruhi Pertumbuhan dan Perkembangan
Apa yang Mempengaruhi Pertumbuhan dan Perkembangan Manusia?
Tidak hanya makanan dan genetika yang memengaruhi pertumbuhan dan perkembangan manusia. Ada banyak faktor lainnya, seperti lingkungan, gaya hidup, hormon, dan lain-lain.
- Lingkungan: Lingkungan di sekitar kita, termasuk polusi udara dan air, dapat memengaruhi kesehatan dan pertumbuhan kita.
- Makanan: Nutrisi yang tepat sangat penting untuk pertumbuhan dan perkembangan yang sehat.
- Gaya Hidup: Kegiatan fisik, tidur yang cukup, dan kebiasaan sehari-hari juga berperan dalam pertumbuhan dan perkembangan kita.
Bagaimana Embrio Berkembang


- Reproduksi Seksual pada Hewan
Kucing, ikan, kura-kura, dan burung semuanya bereproduksi secara seksual, yang melibatkan pertemuan dua sel kelamin. Setelah terjadinya fertilisasi, embrio hewan-hewan ini mengalami perkembangan yang berbeda-beda, ada yang berkembang di dalam tubuh induk, dan ada juga yang berkembang di luar tubuh induk mereka.
- Hewan yang Bertelur atau Ovipar
Hewan bertelur atau ovipar adalah hewan yang mengembangkan embrionya di dalam telur, tetapi berada di luar tubuh induk. Contoh hewan ovipar termasuk cacing, serangga, ikan, reptil, amfibi, dan burung. Telur hewan vertebrata yang hidup di darat memiliki struktur telur amniotik yang memiliki peran penting dalam perkembangan embrio.

Bagaimana Biji Menjadi Tumbuhan


Halo, Sobat Pintar!
Tanaman yang tumbuh dari biji kecil hingga menjadi besar merupakan salah satu keajaiban alam yang menakjubkan.
Banyak tumbuhan memulai kehidupannya dari biji. Di dalam biji terdapat embrio tumbuhan yang, jika berada di kondisi yang tepat, akan tumbuh menjadi tanaman. Embrio ini memiliki bagian-bagian seperti akar, batang, dan daun yang akan tumbuh seiring waktu. Bagian luar biji sangat keras dan berfungsi melindungi embrio dari kekeringan.

Materi IPA SMP - 9 Lainnya
footer_v3
Bersama Aku Pintar temukan jurusan kuliah yang tepat
sesuai minat dan bakatmu.
Aku Pintar memiliki visi membuat pendidikan merata, mudah dijangkau, dan terjangkau dengan Program Journey Pintar yang merupakan sebuah program persiapan lengkap bagi siswa SMA/SMK/sederajat yang ingin masuk ke perguruan tinggi impiannya.
Kontak Kami
Grand Slipi Tower Lt. 42
Jl. S. Parman Kav 22-24
Jakarta Barat
© 2024 Aku Pintar. All Rights Reserved