Materi Sosiologi - Kearifan Lokal dan Pemberdayaan Komunitas Kelas 12 IIS - Belajar Pintar
BelajarPintarV3
-
Peta Belajar Bersama
-
Pemberdayaan Komunitas Berbasis Kepemilikan Lokal dan Partisipasi Masyarakat
-
Partisipasi Masyarakat Lokal atau Warga Masyarakat dalam Pemberdayaan Masyarakat, atau Perbaikan Kehidupan Sosial atau Publik
-
Aktivitas Pemberdayaan Komunitas
-
Evaluasi dan Hikmah Pembelajaran dari Aktivitas Pemberdayaan Komunitas
Peta Belajar Bersama
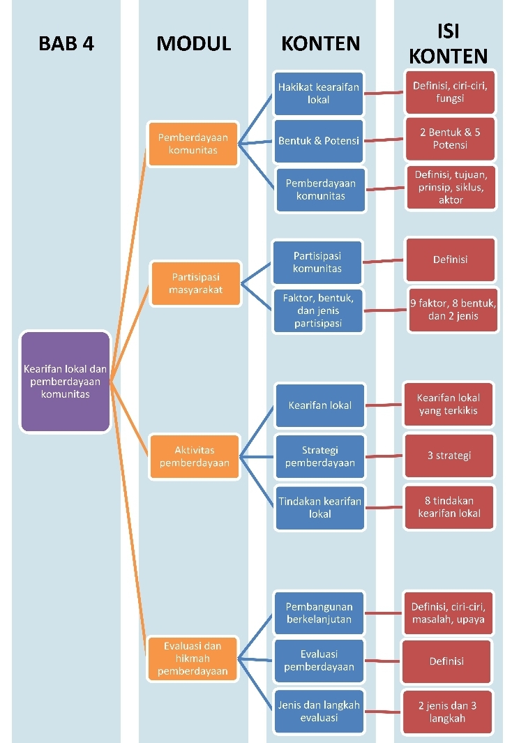
Hai Sobat Pintar! Perhatikan peta konsep untuk BAB IV tentang Kearifan Lokal dan Pemberdayaan Komunitas di bawah ini!

Yuk mari kita mulai belajar bersama!
Hakikat Kearifan Lokal

Sumber: http://www.forshei.org

Dalam keragaman bangsa Indonesia, pada umumnya setiap masyarakatnya memiliki nilai-nilai yang menjadi pedoman hidupnya dan nilai-nilai tersebut akan menjadi sebuah kearifan yang menjadi ciri khas daerah masing-masing. Kearifan lokal masyarakat merupakan hasil dari proses adaptasi turun-menurun dalam periode waktu yang sangat lama terhadap suatu lingkungan alam tempat mereka tinggal. Kearifan lokal menjadi tata nilai kehidupan yang diwarisi antargenerasi.
Kearifan lokal merupakan suatu pandangan hidup dan ilmu pengetahuan serta berbagai strategi kehidupan yang berwujud aktivitas yang dilakukan oleh masyarakat lokal dalam menjawab berbagai masalah dalam pemenuhan kebutuhan kebutuhan komunitas tersebut. Di sini masyarakat beradaptasi terhadap lingkungan budaya, dan adat istiadat. Dalam hal ini masyarakat beradaptasi terhadap lingkungan tempat tinggalnya dengan mengembangkan suatu kearifan dalam wujud pengetahuan atau ide, nilai budaya, serta peralatan yang dipadukan dengan nilai dan norma adat dalam aktivitas mengelola lingkungan untuk mencukupi kebutuhan hidup. Ciri-ciri kearifan lokal adalah sebagai berikut:
- Mampu bertahan terhadap budaya luar
- Memiliki kemampuan mengintegrasikan unsur budaya luar ke dalam budaya asli
- Memiliki kemampuan mengakomodasi unsur-unsur budaya luar
- Mempunyai kemampuan mengendalikan
- Mampu memberi arah pada perkembangan budaya
Kemudian, fungsi dan makna kearifan lokal menurut Sirtha adalah sebagai berikut:
- Berfungsi untuk konservasi dan pelestarian sumber daya alam
- Berfungsi untuk pengembangan sumber daya manusia
- Berfungsi untuk pengembangan kebudayaan dan ilmu pengetahuan
- Berfungsi sebagai petuah, kepercayaan, sastra, dan pantangan
- Bermakna sosial
- Bermakna etika dan moral
- Bermakna politik
Partisipasi Komunitas


Sumber: https://www.desabisa.com
Pada pemberdayaan yang dilakukan oleh pemerintah, partisipasi komunitas sangat dibutuhkan. Partisipasi merupakan manifestasi tanggung jawab sosial dari individu terhadap komunitasnya sendiri maupun komunitas luar. Dalam upaya pemberdayaan, partisipasi sangatlah penting karena:
- Masyarakat adalah fokus utama dan tujuan akhir dari pembangunan.
- Partisipasi menimbulkan rasa harga diri dan meningkatkan harkat martabat.
- Partisipasi menciptakan suatu lingkaran umpan balik arus informasi tentang sikap, aspirasi, kebutuhan, dan kondisi daerah yang tanpa keberadaannya tidak akan terungkap.
- Partisipasi memperluas zona penerimaan proyek pembangunan.
- Partisipasi menyediakan lingkungan yang kondusif bagi aktualisasi potensi manusia maupun pertumbuhan manusia.
- Partisipasi dipandang sebagai pencerminan hak-hak demokratis individu untuk dilibatkan dalam pembangunan mereka sendiri.
- Partisipasi merupakan cara yang efektif untuk membangun kemampuan masyarakat untuk pengelolaan program pembangunan guna memenuhi ciri khas daerah.
Menurut Dadang Juliantara, partisipasi komunitas dalam pemberdayaan adalah keikutsertaan dalam perencanaan, pelaksanaan, sampai evaluasi program pembangunan. Kemudian maksud dari pengembangan partisipasi komunitas dalam pembangunan menurut Juliantara adalah 1) Partisipasi akan memungkinkan masyarakat secara mandiri mengorganisasikan diri; 2) Partisipasi menjadi semacam garansi bagi tidak diabaikannya kepentingan masyarakat; 3) Dengan adanya partisipasi masyarakat, persoalan dalam dinamika pembangunan akan dapat diatasi; 4) Keterlibatan masyarakat akan meningkatkan proses penyelenggaraan pemerintah yang demokratis.
Kemudian menurut Ericson, bentuk partisipasi komunitas dalam pembangunan adalah partisipasi pada tahap perencanaan, partisipasi dalam tahap pelaksanaan, dan partisipasi pada tahap pemanfaatan.
Kearifan Lokal sebagai Tameng Arus Negatif Globalisasi


Sumber: https://www.inovasidesa.com
Kearifan lokal membuat kondisi alam dan berbagai unsur sumber dayanya dapat terpelihara dan terjaga secara seimbang. Namun, globalisasi dan modernisasi yang masuk dapat memengaruhi kearifan lokal. Di sini kearifan lokal kerap kali terbentur dengan berbagai nilai-nilai yang muncul karena globalisasi dan modernisasi, seperti kemakmuran, kenyamanan, kemudahan, individualisme, materialisme, budaya cepat, dan instan. Beberapa hal yang dapat terjadi ketika globalisasi dan modernisasi mengikis kearifan lokal adalah:
- Pergeseran pengertian manusia
- Kebebasan yang terkekang
- Objektivitas manusia
- Mentalitas teknologi
- Krisis teknologi
- Pergeseran dan peniadaan nilai etika dan moral
Kemudian beberapa contoh kearifan lokal masyarakat yang mulai tersingkir adalah 1) Kebiasaan gotong royong semakin berkurang; 2) Para petani memilih varietas tanaman tertentu; 3) dan Menganggap kearifan lokal sebagai musuh globalisasi dan modernisasi.
Pentingnya Evaluasi Pemberdayaan Komunitas


Sumber: https://materibelajar.co.id/
Menurut Seepersad dan Henderson, evaluasi adalah kegiatan sistematis untuk mengukur dan menilai suatu objek berdasarkan pedoman yang telah ada.
Kegiatan evaluasi terhadap program pemberdayaan komunitas sangat diperlukan karena tanpa adanya evaluasi terhadap suatu program yang dilaksanakan dalam aktivitas pemberdayaan komunitas, kita tidak dapat melihat hasil yang telah dirasakan oleh masyarakat. Evaluasi dapat dilakukan dari perencanaan, pelaksanaan, dan hasilnya. Dari hasil evaluasi terhadap program-program pemberdayaan komunitas diharapkan dapat diambil hikmah atau kebijaksanaan terhadap berbagai program pemberdayaan tersebut yang selama ini telah dijalankan. Hasil evaluasi terhadap berbagai program pemberdayaan masyarakat dapat dijadikan bahan untuk memperbaiki program selanjutnya.
footer_v3
Bersama Aku Pintar temukan jurusan kuliah yang tepat
sesuai minat dan bakatmu.
Aku Pintar memiliki visi membuat pendidikan merata, mudah dijangkau, dan terjangkau dengan Program Journey Pintar yang merupakan sebuah program persiapan lengkap bagi siswa SMA/SMK/sederajat yang ingin masuk ke perguruan tinggi impiannya.
Kontak Kami
Grand Slipi Tower Lt. 42
Jl. S. Parman Kav 22-24
Jakarta Barat
© 2024 Aku Pintar. All Rights Reserved