Materi IPA - Tekanan Kelas 9 - Belajar Pintar
BelajarPintarV3
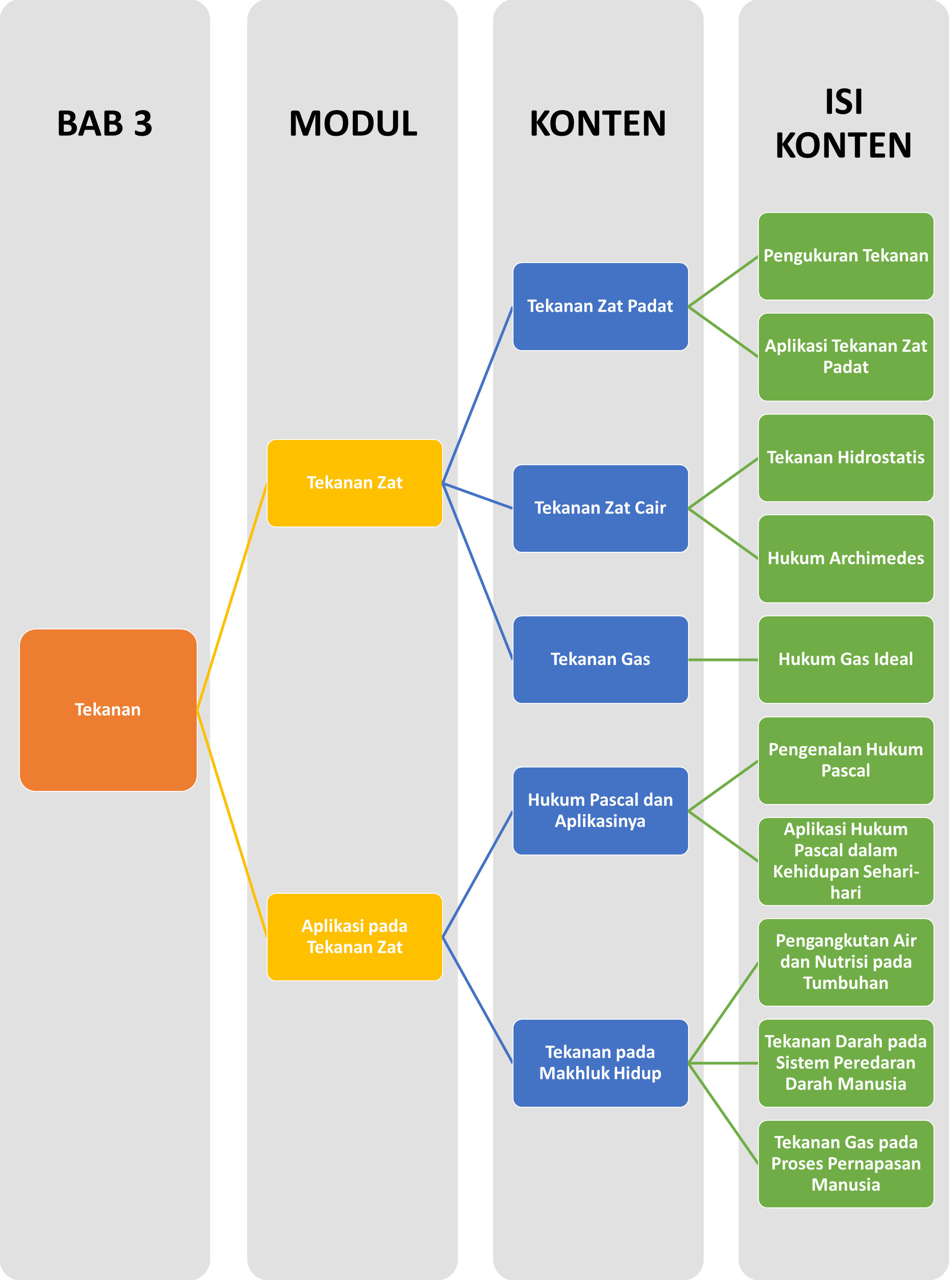
Peta Belajar Bersama
Halo Sobat Pintar, ini nih apa saja yang akan kita pelajari pada Bab ini..

Tekanan Zat Padat


- Pengenalan Tekanan Zat Padat
Halo Sobat Pintar! Pada materi ini, kita akan memulai perjalanan kita untuk memahami konsep penting dalam fisika, yaitu tekanan zat padat. Sebelum kita menggali lebih dalam, mari kita mulai dengan dasar-dasarnya.
Apa Itu Tekanan?
Tekanan adalah besarnya gaya yang diberikan pada suatu benda per satuan luas permukaan tempat gaya tersebut bekerja. Ini berarti tekanan menggambarkan seberapa banyak tekanan atau dorongan yang diberikan pada suatu benda dalam satu area tertentu.
Rumus Tekanan
Tekanan (P) dapat dihitung dengan menggunakan rumus berikut:

Dengan:
P adalah tekanan dalam satuan pascal (Pa).
F adalah gaya yang diberikan pada benda dalam satuan newton (N).
A adalah luas bidang atau permukaan yang menerima gaya dalam satuan meter persegi (m2).
- Pengukuran Tekanan dan Aplikasinya
Pengukuran Tekanan
Pengukuran tekanan adalah proses untuk menentukan besarnya tekanan yang diberikan pada suatu benda atau dalam suatu sistem. Tekanan diukur dalam unit pascal (Pa) atau newton per meter persegi (N/m2). Ada beberapa alat yang digunakan untuk mengukur tekanan, di antaranya adalah manometer, barometer, dan alat ukur lainnya.
- Manometer: Manometer adalah alat yang digunakan untuk mengukur tekanan zat cair dan gas dalam suatu sistem tertutup. Manometer bekerja berdasarkan perbedaan tinggi antara permukaan cairan di dalam tabung dengan tekanan yang akan diukur. Semakin tinggi permukaan cairan dalam manometer, semakin besar tekanan dalam sistem tersebut.
- Barometer: Barometer adalah alat yang digunakan untuk mengukur tekanan atmosfer. Tekanan atmosfer sangat penting karena memengaruhi cuaca dan iklim. Barometer merkuri adalah salah satu jenis barometer yang paling umum digunakan. Cara kerjanya adalah dengan mengukur tinggi kolom merkuri yang dipengaruhi oleh tekanan atmosfer.
Aplikasi Tekanan Zat Padat
Tekanan zat padat memiliki banyak aplikasi dalam kehidupan sehari-hari. Berikut adalah beberapa contoh penggunaannya:
- Kursi dan Kasur: Ketika Anda duduk atau berbaring di atas kursi atau kasur, berat tubuh Anda didistribusikan ke seluruh permukaan kursi atau kasur tersebut. Ini menghasilkan tekanan yang merata, sehingga Anda merasa nyaman.
- Sepatu dengan Hak Tinggi: Hak sepatu tinggi memiliki luas permukaan yang lebih kecil daripada alas kaki. Ini mengakibatkan tekanan yang lebih besar di bawah hak sepatu saat Anda berjalan, sehingga Anda tidak tenggelam dalam tanah.
- Pemotongan dengan Pisau Tumpul: Saat Anda menggunakan pisau tumpul untuk memotong sesuatu, tekanan yang diberikan pada benda tersebut lebih rendah dibandingkan dengan menggunakan pisau yang tajam. Oleh karena itu, pemotongan dengan pisau tumpul menjadi lebih sulit.
- Ban Sepeda: Saat Anda mengayuh sepeda, berat tubuh Anda didistribusikan ke permukaan ban sepeda. Ban yang memiliki tekanan yang tepat akan memberikan kinerja yang baik saat mengayuh sepeda.
- Menggunakan Peralatan Masak: Saat Anda memasak, tekanan yang diberikan pada panci atau wajan memengaruhi suhu dan waktu memasak. Pengaturan tekanan yang tepat sangat penting dalam memasak yang baik.

Hukum Pascal dan Aplikasinya


- Pengenalan Hukum Pascal
Hukum Pascal adalah salah satu hukum dasar dalam ilmu fisika yang pertama kali ditemukan oleh Blaise Pascal (1623-1662), seorang ilmuwan Prancis. Hukum ini menyatakan bahwa tekanan yang diberikan pada zat cair dalam ruang tertutup akan diteruskan ke segala arah dengan besar yang sama. Mari kita pecahkan konsep ini lebih rinci:
- Tekanan: Tekanan adalah besaran fisika yang menggambarkan seberapa kuat suatu gaya diterapkan pada suatu bidang tertentu. Dalam sistem metrik, satuan tekanan adalah Newton per meter persegi (N/m2) atau Pascal (Pa).
- Zat Cair: Dalam konteks Hukum Pascal, zat cair dapat berupa air, minyak, atau cairan lainnya yang memiliki kemampuan untuk mengalir dan mengisi wadah.
- Ruang Tertutup: Hukum Pascal berlaku dalam situasi di mana cairan terperangkap dalam ruang tertutup, seperti dalam tabung atau pipa.
- Aplikasi Hukum Pascal dalam Kehidupan Sehari-hari

- Pompa Hidrolik: Salah satu aplikasi paling mencolok dari Hukum Pascal adalah pompa hidrolik. Bagaimana pompa hidrolik bekerja? Prinsipnya adalah menghasilkan tekanan yang tinggi pada cairan untuk mengangkat atau menggerakkan beban berat. Tekanan yang diberikan pada satu ujung cairan akan diteruskan dengan besar yang sama ke seluruh cairan, sehingga memungkinkan untuk mengangkat beban yang lebih besar dari tekanan yang diberikan.
- Sistem Pengereman Mobil: Pengereman mobil adalah aplikasi lain dari Hukum Pascal. Di dalam sistem pengereman, tekanan pada cairan (minyak rem) digunakan untuk menghasilkan gaya yang memperlambat atau menghentikan mobil. Ini bekerja berdasarkan prinsip bahwa tekanan yang diberikan pada satu bagian cairan akan diteruskan ke seluruh sistem, menghasilkan gaya yang diperlukan untuk mengendalikan mobil.
- Alat Pengukur Tekanan Darah (Sphygmomanometer): Alat pengukur tekanan darah, atau sphygmomanometer, adalah aplikasi medis Hukum Pascal. Alat ini mengukur tekanan darah seseorang dengan memberikan tekanan pada lengan. Tekanan yang diberikan akan diteruskan melalui arteri dalam lengan, dan alat ini mengukur tekanan darah berdasarkan prinsip Hukum Pascal.
Materi IPA SMP - 9 Lainnya
Pertumbuhan dan Perkembangan
4 Sub Bab Materi
Sistem Koordinasi, Reproduksi, dan Homeostasis Manusia
4 Sub Bab Materi
Listrik, Magnet, dan Sumber Energi Alternatif
4 Sub Bab Materi
Reaksi-Reaksi Kimia dan Dinamikanya
4 Sub Bab Materi
Pewarisan Sifat dan Bioteknologi
4 Sub Bab Materi
Isu-Isu Lingkungan
5 Sub Bab Materi
footer_v3
Bersama Aku Pintar temukan jurusan kuliah yang tepat
sesuai minat dan bakatmu.
Aku Pintar memiliki visi membuat pendidikan merata, mudah dijangkau, dan terjangkau dengan Program Journey Pintar yang merupakan sebuah program persiapan lengkap bagi siswa SMA/SMK/sederajat yang ingin masuk ke perguruan tinggi impiannya.
Kontak Kami
Grand Slipi Tower Lt. 42
Jl. S. Parman Kav 22-24
Jakarta Barat
© 2024 Aku Pintar. All Rights Reserved