Materi IPA - Sistem Koordinasi, Reproduksi, dan Homeostasis Manusia Kelas 9 - Belajar Pintar
BelajarPintarV3
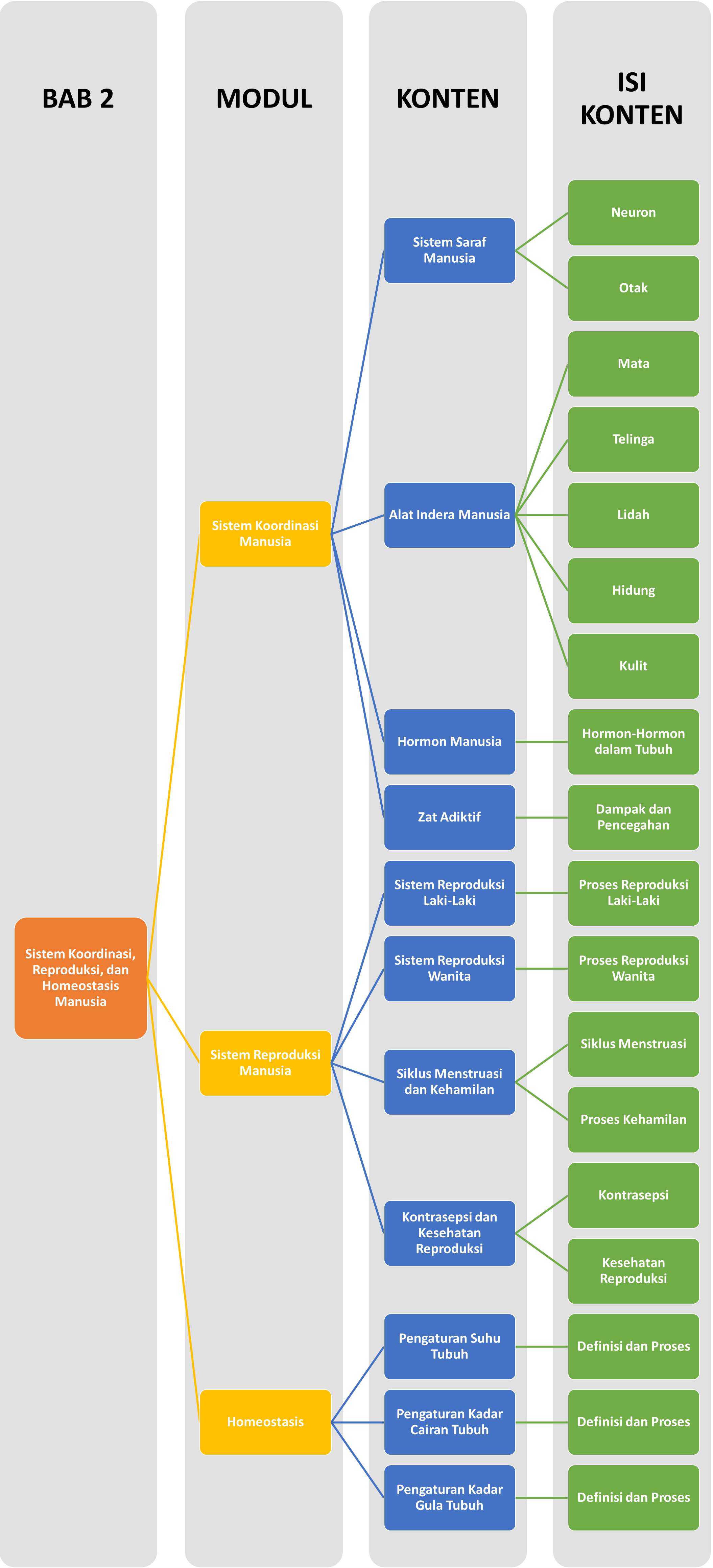
Peta Belajar Bersama
Halo Sobat Pintar, ini nih apa saja yang akan kita pelajari pada Bab ini..

Sistem Saraf Manusia

Halo Sobat Pintar! Pada sub modul ini, kita akan mengenali sistem saraf manusia sebagai salah satu sistem penting dalam tubuh kita. Sistem saraf bertanggung jawab untuk mengontrol berbagai fungsi tubuh kita dan memberikan respons terhadap rangsangan dari lingkungan.
Struktur Sistem Saraf Manusia

Sistem saraf manusia terdiri dari jutaan sel saraf yang disebut neuron. Setiap neuron memiliki struktur yang khas yang meliputi dendrit, badan sel, akson, selubung mielin, nodus Ranvier, sel Schwann, dan sinapsis.
Peran Utama Neuron
Neuron memiliki tiga jenis utama: neuron sensoris, neuron motoris, dan neuron konektor. Neuron sensoris menghantarkan impuls dari organ sensor ke pusat saraf. Neuron motoris menghantarkan impuls dari pusat saraf ke organ motor seperti otot. Neuron konektor menghubungkan satu neuron dengan neuron lainnya.
Peran Otak dan Medula Spinalis

Otak adalah pusat pengendalian utama yang mengatur gerakan sadar dan mengolah berbagai impuls dari indera kita. Sedangkan medula spinalis mengontrol gerakan refleks dan berfungsi sebagai penghubung antara otak dan tubuh.
Struktur Otak
Otak manusia terdiri dari beberapa bagian, termasuk otak besar (cerebrum), otak kecil (cerebellum), kelenjar pineal, pituitari, dan medula oblongata. Masing-masing bagian memiliki fungsi khusus dalam mengendalikan berbagai aspek kehidupan kita.
Otak besar berfungsi sebagai pusat gerakan sadar dan mengolah berbagai impuls dari berbagai macam indera. Otak kecil berfungsi sebagai pusat keseimbangan gerakan, kontrol gerakan mata, serta koordinasi gerakan sadar yeng terkait keterampilan, misalnya mengetik dan memainkan piano. Kelenjar pituitari berfungsi sebagai kelenjar yang menghasilkan berbagai macam hormon. Kelenjar pineal berperan dalam pengaturan jam biologis misalnya waktu bangun tidur dan kebiasaan lainnya.
Sistem Reproduksi Laki-Laki

Apa Itu Sperma?
Sperma adalah sel kelamin laki-laki. Sperma adalah sel yang sangat kecil dan berukuran seperti kecebong. Mereka memiliki peran penting dalam proses reproduksi karena mereka adalah yang bertanggung jawab untuk membuahi sel telur wanita.
Produksi Sperma
Sperma diproduksi di dua organ yang disebut testis atau buah zakar. Testis adalah dua kantung kecil yang terletak di dalam kantong kemaluan. Sperma diproduksi secara terus-menerus setelah seorang anak laki-laki mencapai masa pubertas. Namun, jumlah sperma yang diproduksi bisa berkurang seiring bertambahnya usia.
Pematangan Sperma
Setelah sperma diproduksi, mereka akan bergerak menuju saluran melingkar yang berada di bagian atas setiap testis. Di sinilah, di epididimis, sperma mengalami pematangan dan disimpan selama beberapa minggu. Pada saat sperma dikeluarkan, mereka akan menuju saluran sperma.
Sperma dan Cairan Semen
Sperma tidak hanya terdiri dari sel sperma itu sendiri. Saat sperma bergerak melalui saluran sperma, mereka akan melewati berbagai kelenjar yang menambahkan cairan kecil ke dalam sperma. Campuran cairan semen dan sperma disebut air mani.
Hormon Testosteron
Selain memproduksi sperma, testis juga menghasilkan hormon seks bernama testosteron. Hormon ini mempengaruhi karakteristik seksual pada pria. Selama pubertas, hormon ini membuat tubuh menjadi lebih berotot, suara menjadi lebih berat, serta menyebabkan pertumbuhan rambut di tubuh dan wajah.
- Proses Reproduksi Laki-Laki
Ejakulasi
Pada saat terangsang secara seksual, sperma akan dikeluarkan dari epididimis melalui saluran sperma (vas deferens) dan uretra. Saat sperma melewati uretra, mereka melewati kelenjar prostat, vesikula seminalis, dan kelenjar Cowper yang semuanya menambahkan cairan ke dalam sperma. Proses ini menghasilkan air mani.

Pengaturan Suhu Tubuh

Homeostasis adalah keseimbangan yang dijaga oleh tubuh agar fungsi tubuh berjalan normal. Ini sangat penting karena jika homeostasis terganggu, bisa menyebabkan masalah serius dalam tubuh kita. Misalnya, jika suhu tubuh kita terlalu tinggi atau terlalu rendah, organ-organ kita mungkin tidak dapat berfungsi dengan baik.
Sobat Pintar, tubuh kita memiliki suhu yang optimal, yaitu sekitar 37°C. Bagaimana tubuh kita tahu kapan harus mulai berkeringat atau menggigil untuk menjaga suhu ini?
Tentunya, ini berkat otak kita, terutama bagian yang disebut hipotalamus. Hipotalamus adalah pusat pengaturan suhu tubuh kita. Ketika kita terlalu panas, hipotalamus memberi tahu kelenjar keringat untuk memproduksi keringat guna mendinginkan tubuh. Ketika kita terlalu dingin, hipotalamus memerintahkan otot untuk menggigil dan menghasilkan kehangatan.

footer_v3
Bersama Aku Pintar temukan jurusan kuliah yang tepat
sesuai minat dan bakatmu.
Aku Pintar memiliki visi membuat pendidikan merata, mudah dijangkau, dan terjangkau dengan Program Journey Pintar yang merupakan sebuah program persiapan lengkap bagi siswa SMA/SMK/sederajat yang ingin masuk ke perguruan tinggi impiannya.
Kontak Kami
Grand Slipi Tower Lt. 42
Jl. S. Parman Kav 22-24
Jakarta Barat
© 2024 Aku Pintar. All Rights Reserved