Materi Fisika - Vektor Kelas 11 - Belajar Pintar
BelajarPintarV3
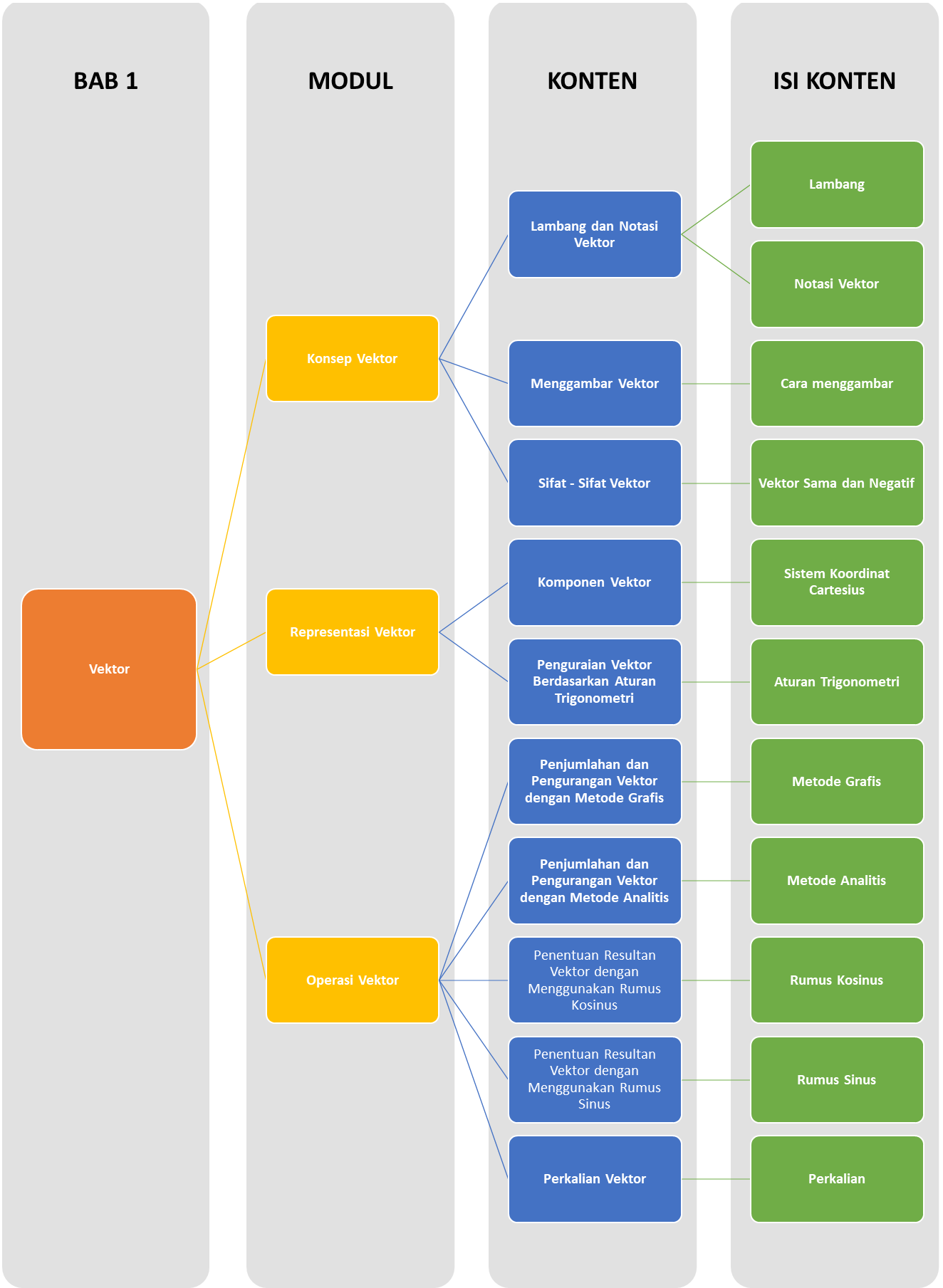
Peta Belajar Bersama
Halo Sobat Pintar, ini nih apa saja yang akan kita pelajari pada Bab ini..

Lambang dan Notasi Vektor

Sobat pintar, dalam kehidupan sehari-hari, konsep vektor bisa ditemui contohnya saat pilot pesawat terbang menggunakan komputer navigasi yang beroperasi dengan menggunakan vektor. Hal ini membantu pilot mengemudikan pesawat tanpa salah arah atau pergi ke tempat yang tidak diinginkan.
Dalam fisika, ada dua jenis besaran yaitu vektor dan skalar. Besaran vektor memiliki nilai dan arah, sementara besaran skalar hanya memiliki nilai tanpa arah. Vektor diwakili dengan anak panah, dimana panjang anak panah menunjukkan besarnya vektor dan arahnya dapat diindikasikan oleh sudut. Satu vektor ditampilkan sebagai anak panah dengan titik awal dan titik akhirnya.

Vektor dapat ditulis sebagai AB, AB, a, atau a. Notasi vektor bisa menggunakan satu atau dua huruf. Besar atau panjang vektor AB dituliskan sebagai AB, yang bisa bernilai 0 dan selalu bernilai positif.

Ada hal-hal khusus tentang vektor, yaitu:
- Vektor nol adalah vektor dengan nilai nol, yang akan dibahas lebih lanjut dalam konteks pengurangan vektor.
- Vektor satuan adalah vektor dengan panjang 1 dan memiliki arah tertentu. Pembahasan tentang vektor satuan akan dijelaskan dalam komponen vektor.
Komponen Vektor

Hai Sobat Pintar, vektor dapat direpresentasikan dengan dua cara, yaitu menggunakan anak panah yang menyatakan besar dan arahnya, serta dalam bentuk komponen pembentuknya yang diuraikan dari vektor tersebut.
Sebuah vektor dua dimensi dapat diuraikan menjadi dua vektor yang saling tegak lurus. Penguraian vektor ini dilakukan pada sumbu x (horizontal) dan sumbu y (vertikal). Gambar menunjukkan contoh gaya F yang diurai menjadi Fx dan Fy dengan diproyeksikan pada sumbu x dan sumbu y.

Dalam sistem koordinat Cartesius, komponen vektor merupakan proyeksi vektor tersebut pada sumbu-sumbu sistem koordinat. Komponen vektor bisa bernilai negatif atau positif. Suatu vektor A dapat dituliskan sebagai A = Axi + Ayj, dengan Ax adalah nilai komponen horizontal vektor A dan Ay adalah nilai komponen vertikal vektor A. Notasi i dan j adalah vektor satuan dalam arah horizontal dan vertikal.
Untuk vektor berdimensi tiga, berlaku A = Axi + Ayj + Azk, dimana i, j, dan k adalah vektor satuan dalam arah sumbu -x, sumbu -y, dan sumbu -z.
"Sebuah vektor satuan adalah vektor tanpa dimensi yang memiliki besar satu dan menunjuk ke arah tertentu."
Penjumlahan dan Pengurangan Vektor dengan Metode Grafis

Halo Sobat Pintar, Operasi vektor terdiri dari penjumlahan, pengurangan, dan perkalian vektor. Hasil dari penjumlahan atau pengurangan vektor disebut sebagai resultan vektor.
Penjumlahan dua vektor dapat dilakukan dengan menghubungkan ujung vektor pertama dengan pangkal vektor kedua. Resultan vektor diperoleh dengan menarik anak panah dari pangkal vektor pertama ke ujung vektor kedua.

Metode jajargenjang juga bisa digunakan untuk penjumlahan dua vektor, yaitu dengan mempertemukan kedua pangkal vektor pada suatu titik dan menarik anak panah dari titik tersebut ke perpotongan proyeksi masing-masing vektor. Gambar menunjukkan cara mendapatkan resultan vektor dengan metode jajargenjang.

Jika lebih dari dua vektor dijumlahkan, resultan vektor dapat ditemukan dengan menggunakan metode poligon, dengan prinsip yang sama seperti metode segitiga.

Vektor nol terjadi dalam dua situasi:
- Ketika dua vektor senilai tetapi berlawanan arah, hasil penjumlahan keduanya adalah vektor nol.

- Penjumlahan vektor B, vektor D, dan vektor C juga menghasilkan vektor nol. Hasil penjumlahan vektor B dan C merupakan vektor negatif dari vektor D.

"Vektor nol adalah vektor yang pangkal dan ujungnya berhimpit. Vektor nol memiliki panjang nol dan arahnya tidak tentu."
footer_v3
Bersama Aku Pintar temukan jurusan kuliah yang tepat
sesuai minat dan bakatmu.
Aku Pintar memiliki visi membuat pendidikan merata, mudah dijangkau, dan terjangkau dengan Program Journey Pintar yang merupakan sebuah program persiapan lengkap bagi siswa SMA/SMK/sederajat yang ingin masuk ke perguruan tinggi impiannya.
Kontak Kami
Grand Slipi Tower Lt. 42
Jl. S. Parman Kav 22-24
Jakarta Barat
© 2024 Aku Pintar. All Rights Reserved