Materi Matematika Wajib - Dimensi Tiga Kelas 12 MIA - Belajar Pintar
BelajarPintarV3
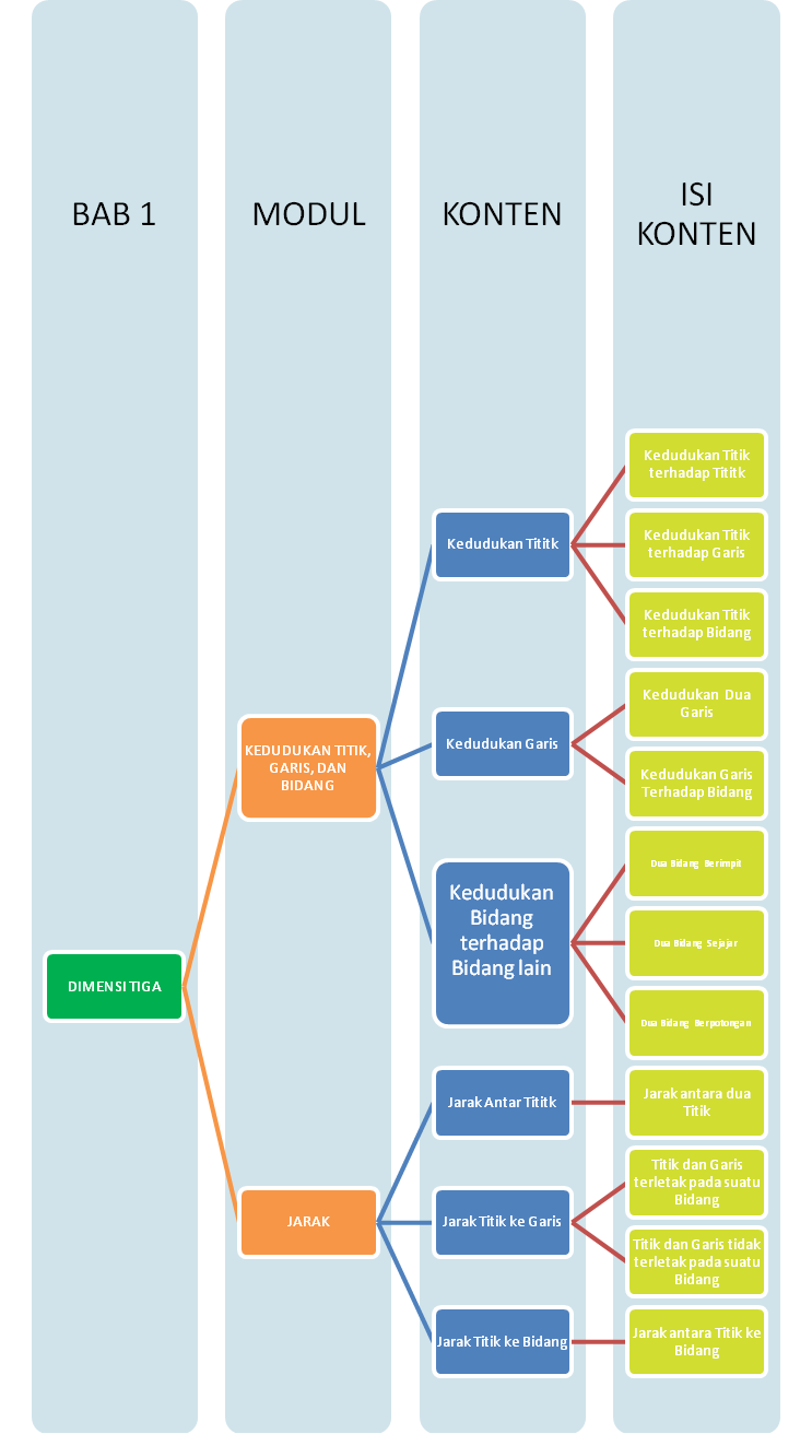
Peta Belajar Bersama
Hai, Sobat Pintar!
Sebelum ke Materi, yuk simak Peta Belajar Bersama.

Kedudukan Titik


Sumber : AnakTeknik
Pernahkah kalian melihat burung yang bertengger pada kabel listrik? Kalau seandainya burung itu kita andaikan sebagai titik, kabel listrik sebagai garis, dan daratan sebagai bidang, maka kedudukan dari titik akan berubah-ubah bukan? Seperti burung yang bisa terbang, bertengger di kabel listrik maupun turun ke daratan. Nah! Kali ini, kita akan belajar bersama mengenai kedudukan titik, garis, dan bidang.
Halo, Sobat Pintar!! Pasti kalian tidak asing lagi dengan titik.
Titik yaitu suatu noktah yang hanya ditentukan letaknya, dan tidak mempunyai ukuran. Biasanya ditandai dengan huruf kapital, misalnya titik A, titik B, titik P, titik Q, dan seterusnya.

Kedudukan Titik terhadap Titik

Titik A terpisah dengan titik B, jadi titik A dan B adalah dua titik yang berbeda. Sedangkan titik B berimpit dengan titik C sehingga titik B = titik C.
Kedudukan Titik terhadap Garis
- Sebuah titik P dikatakan terletak pada garis g, jika garis g melalui titik P.

- Sebuah titik P dikatakan diluar garis g, jika garis g tidak melalui titik P.

Kedudukan Titik terhadap Bidang
- Sebuah titik P dikatakan terletak pada bidang a, jika bidang a melalui titik P

- Sebuah titik P dikatakan diluar bidang a, jika bidang a tidak melalui titik P

Jarak antar Titik


Sumber : Wikipedia.org
Pernahkah kalian berpikir berapa jarak antara planet yang satu dengan yang lainnya? Kalau kita anggap planet-planet ini sebagai titik, berapa jarak antar titik-titik tersebut?
Nah Sobat Pintar, setelah kita mempelajari tentang kedudukan titik, garis, dan bidang, kita akan mempelajari tentang jarak titik, garis, dan bidang.
Terlebih dahulu kita akan mempelajari jarak antar dua titik. Jarak titik A ke titik B sama dengan panjang ruas garis AB, yang ditentukan dengan teorema Pythagoras, yaitu:


Materi Matematika Wajib SMA - 12 MIA Lainnya
footer_v3
Bersama Aku Pintar temukan jurusan kuliah yang tepat
sesuai minat dan bakatmu.
Aku Pintar memiliki visi membuat pendidikan merata, mudah dijangkau, dan terjangkau dengan Program Journey Pintar yang merupakan sebuah program persiapan lengkap bagi siswa SMA/SMK/sederajat yang ingin masuk ke perguruan tinggi impiannya.
Kontak Kami
Grand Slipi Tower Lt. 42
Jl. S. Parman Kav 22-24
Jakarta Barat
© 2024 Aku Pintar. All Rights Reserved