Materi IPS - Interaksi Sosial terhadap Kehidupan Sosial dan Pengaruh Kebangsaan Kelas 8 - Belajar Pintar
BelajarPintarV3
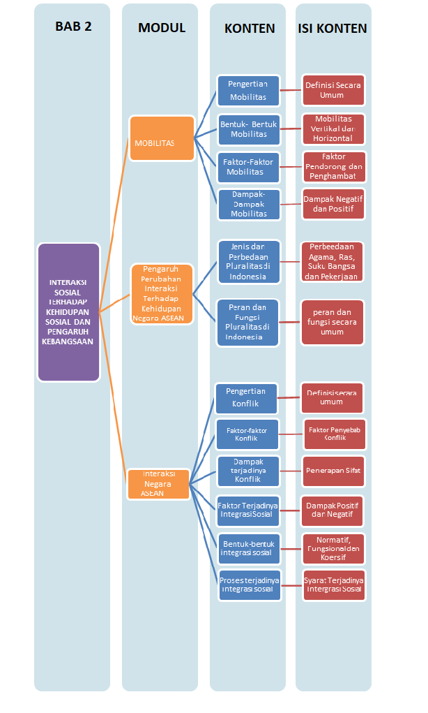
Interaksi Sosial terhadap Kehidupan Sosial dan Pengaruh Kebangsaan
8 SMP
Sub Materi 4
Peta Belajar Bersama
Sobat, ini nih ada Peta Belajar Bersama IPS di BAB Kedua

Yuk, mulai belajar bersama !
Pengertian Mobilitas


Sumber : Suara.com
Sobat pintar! terkadang di dalam lingkungan banyak sekali terjadinya mobilitas sosial yang terkadang kita gak suka sadar nih. nah, Mobilitas berasal dari bahasa latin yakni mobilis, yang berarti mudah dipindahkan atau banyak bergerak dari satu tempat ke tempat lainya. Kata social tersebut mengandung makna seseorang atau sekelompok warga dalam kelompok sosial. Jadi, mobilitas sosial berarti perpindahan posisi seseorang atau sekelompok orang dari lapisan satu ke lapisan lain.
JENIS DAN PERBEDAAN PLURALITAS


Sumber: buguruku.com
Hai sobat pintar! banyak sekali perbedaan dalam berbagai hal di dalam negara kesatuan kita nih, negara Indonesia. nah berbagai macam perbedaan dan jenisnya, yuk kita sama-sama bahas macam-macam perbedaan pluralitas di indonesia. Kekayaan serta keberagaman yang dimiliki oleh Indonesia menjadikannya sebagai suatu negara yang multikultural yaitu masyarakat yang hidup serta berdampingan dengan berbagai macam jenis kebudayaan, namun antara satu dan lainnya tetap saling menjaga serta menghormati perbedaan budaya yang ada. Pluralisme kehidupan sosial dipengaruhi oleh berbagai macam jenis faktor seperti kondisi geografis, kegiatan ekonomi, dan lain sebagainya.
Bentuk-bentuk pluralitas yang ada di Indonesia:
1. Perbedaan Agama
Di Indonesia, terdapat berbagai macam agama serta kepercayaan yang dipeluk atau dihayati oleh seseorang atau suatu kelompok tertentu. Setiap kepercayaan, memiliki tradisi ataupun tempat ibadahnya sendiri. Perbedaan cara sembahyang dari masing-masing umat perlu diketahui oleh setiap individu sebagai komponen dasar untuk menerapkan sikap saling menghargai dan toleransi. Pluralisme agama bisa dilihat dari tempat ibadahnya, misalnya, masjid (Islam), gereja (Kristen dan Katolik), pura (Hindu), vihara (Buddha), dan kelenteng (Kong Hu Cu).
2. Perbedaan Budaya
Setiap daerah memiliki ciri khas serta kebudayaannya sendiri yang dipengaruhi oleh berbagai macam faktor. Dua faktor yang mempengaruhi budaya pada masyarakat yaitu perbedaan lokasi dan perbedaan agama atau kepercayaan. Perbedaan dipengaruhi lokasi Budaya dipengaruhi oleh lokasi meliputi perbedaan geografis dan kondisi alam yang menyebabkan antara budaya di satu daerah dan daerah lainnya memiliki perbedaan. Sebagai contoh, hasil kerajinan yang berbeda antara masyarakat yang tinggal di pesisir pantai dan di pegunungan.
Budaya dipengaruhi agama atau kepercayaan Kebudayaan yang terpengaruh oleh ajaran agama tertentu yang menghasilkan suatu kebudayaan tertentu. Semisal, pada umat Hindu-Buddha, mereka menggunakan relief yang ada di dinding-dinding candi yang mengandung makna tertentu untuk dijadikan pembelajaran bagi umatnya. Di agama Islam, terdapat seni kaligrafi yang dapat ditemukan di masjid. Perbedaan budaya ini juga dapat disebabkan oleh faktor-faktor yang ada di daerah tertentu, seperti adat-istiadat, kebiasaan, dan tradisi
3. Perbedaan Suku Bangsa
Indonesia memiliki kelompok etnis atau suku bangsa yang terdiri dari lebih dari 300 kelompok, dari Sabang hingga Merauke. Kelompok-kelompok ini merupakan bagian dari provinsi yang ada di Indonesia, seperti Aceh memiliki suku Gayo, Sumatera Utara memiliki suku Batak, dan lain sebagainya. Perbedaan suku yang beragam di Indonesia juga tidak terlepas dari faktor sejarah nenek moyang bangsa Indonesia.
4. Perbedaan Pekerjaan
Kegiatan ekonomi yang berkembang di Indonesia menjadi salah satu faktor keberagaman pekerjaan yang ada, tergantung dari kebutuhannya. Baik itu pekerjaan non-formal maupun formal, semuanya berkesinambungan antara satu dan lainnya, karena saling membutuhkan.
PENGERTIAN KONFLIK


Sumber : Cerdika.com
Hai sobat pintar! banyak sekali nih yang terjadi konflik di berbagai macam daerah maupun negara, tanpa kita sadari konflik terkadang menjadi suatu rutinitas setiap saat dalam berbagai macam kondisi. Menurut Soerjono Soekanto mendefinisikan konflik sebagai suatu proses sosial ketika seseorang atau sekelompok orang berusaha mencapai tujuannya dengan jalan menentang pihak lawan disertai ancaman atau kekerasan.
Materi IPS SMP - 8 Lainnya
Ketergantungan Antarruang dan Pengaruhnya terhadap Kesejahteraan Masyarakat
4 Sub Bab Materi
Interaksi Keruangan dalam Kehidupan Negara ASEAN
4 Sub Bab Materi
Perubahan Masyarakat Indonesia pada Masa Penjajahan dan Tumbuhnya Semangat Kebangsaan
4 Sub Bab Materi
Kondisi Geografis dan Pelestarian Sumber Daya Alam
6 Sub Bab Materi
Kemajemukan Masyarakat Indonesia
4 Sub Bab Materi
footer_v3
Bersama Aku Pintar temukan jurusan kuliah yang tepat
sesuai minat dan bakatmu.
Aku Pintar memiliki visi membuat pendidikan merata, mudah dijangkau, dan terjangkau dengan Program Journey Pintar yang merupakan sebuah program persiapan lengkap bagi siswa SMA/SMK/sederajat yang ingin masuk ke perguruan tinggi impiannya.
Kontak Kami
Grand Slipi Tower Lt. 42
Jl. S. Parman Kav 22-24
Jakarta Barat
© 2024 Aku Pintar. All Rights Reserved