Materi IPS - Ketergantungan Antarruang dan Pengaruhnya terhadap Kesejahteraan Masyarakat Kelas 8 - Belajar Pintar
BelajarPintarV3
Ketergantungan Antarruang dan Pengaruhnya terhadap Kesejahteraan Masyarakat
8 SMP
Sub Materi 4
Peta Belajar Bersama
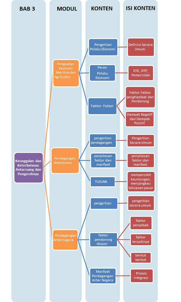
Sobat, ini nih ada Peta Belajar Bersama IPS di BAB Ketiga

Yuk, mulai belajar bersama !
PENGERTIAN PELAKU EKONOMI


Sumber: Serupa.id
Hayy.. sobat pintar ! Zaman sekarang makin banyak nih para wirausaha dimana-dimana nah di dalam wirausaha terdapat 2 pihak, yaitu pelaku ekonomi dan pembeli. Nah, pelaku ekonomi Menurut Cambridge Dictionary, Pelaku ekonomi adalah seseorang, perusahaan, atau organisasi yang memiliki pengaruh terhadap motif ekonomi dengan memproduksi, membeli, atau menjual.
Ada 4 (empat) pelaku ekonomi, yaitu rumah tangga keluarga/konsumen, rumah tangga perusahaan/produsen, rumah tangga pemerintah, dan rumah tangga luar negeri. Keempat pelaku tersebut berperan penting dalam menggerakkan perekonomian negara sesuai dengan peran masing-masing. Kelompok masyarakat yang melakukan kegiatan konsumsi terhadap barang dan jasa untuk memenuhi kebutuhan hidup diri sendiri maupun keluarga dinamakan Rumah Tangga Konsumen (RTK).
Pihak yang melakukan kegiatan produksi yaitu kegiatan untuk menghasilkan barang dan jasa guna memenuhi kepentingan orang lain dinamakan Rumah Tangga Produsen (RTP). Selain pihak yang menghasilkan dan mengkonsumsi barang dan jasa, ada pihak yang bertugas untuk mengatur, mengendalikan, serta mengadakan kontrol terhadap jalannya roda perekonomian, yang disebut Rumah Tangga Pemerintah.
PENGERTIAN PERDAGANGAN ANTAR PULAU


Sumber: Tribunnews.com
Sobat pintar kalian tau gak ? Perdagangan atau perniagaan merupakan kegiatan tukar menukar barang atau jasa berdasarkan kesepakatan bersama tanpa ada unsur pemaksaan. Perdagangan antar daerah atau antar pulau merupakan perdagangan yang dilakukan oleh penduduk/ lembaga suatu daerah atau pulau dengan penduduk/lembaga suatu daerah atau pulau lain dalam satu batas wilayah negara atas dasar kesepakatan bersama.
PENGERTIAN PERDAGANGAN ANTAR NEGARA


Sumber: m.merdeka.com
Haiii sobat pintar Pada zaman sekarang, batas dan jarak bukan lagi menjadi penghalang bagi seseorang atau badan untuk melakukan perdagangan. Bahkan antar negara pun dapat melakukan perdagangan dengan mudah. Perdagangan antarnegara atau sering disebut perdagangan internasional merupakan aktivitas perdagangan yang dilakukan oleh masyarakat suatu negara dengan masyarakat negara lain atas dasar kesepakatan bersama.
Materi IPS SMP - 8 Lainnya
Interaksi Keruangan dalam Kehidupan Negara ASEAN
4 Sub Bab Materi
Interaksi Sosial terhadap Kehidupan Sosial dan Pengaruh Kebangsaan
4 Sub Bab Materi
Perubahan Masyarakat Indonesia pada Masa Penjajahan dan Tumbuhnya Semangat Kebangsaan
4 Sub Bab Materi
Kondisi Geografis dan Pelestarian Sumber Daya Alam
6 Sub Bab Materi
Kemajemukan Masyarakat Indonesia
4 Sub Bab Materi
footer_v3
Bersama Aku Pintar temukan jurusan kuliah yang tepat
sesuai minat dan bakatmu.
Aku Pintar memiliki visi membuat pendidikan merata, mudah dijangkau, dan terjangkau dengan Program Journey Pintar yang merupakan sebuah program persiapan lengkap bagi siswa SMA/SMK/sederajat yang ingin masuk ke perguruan tinggi impiannya.
Kontak Kami
Grand Slipi Tower Lt. 42
Jl. S. Parman Kav 22-24
Jakarta Barat
© 2024 Aku Pintar. All Rights Reserved