Materi Fisika - Karakteristik Gelombang Mekanik Kelas 11 MIA - Belajar Pintar
BelajarPintarV3
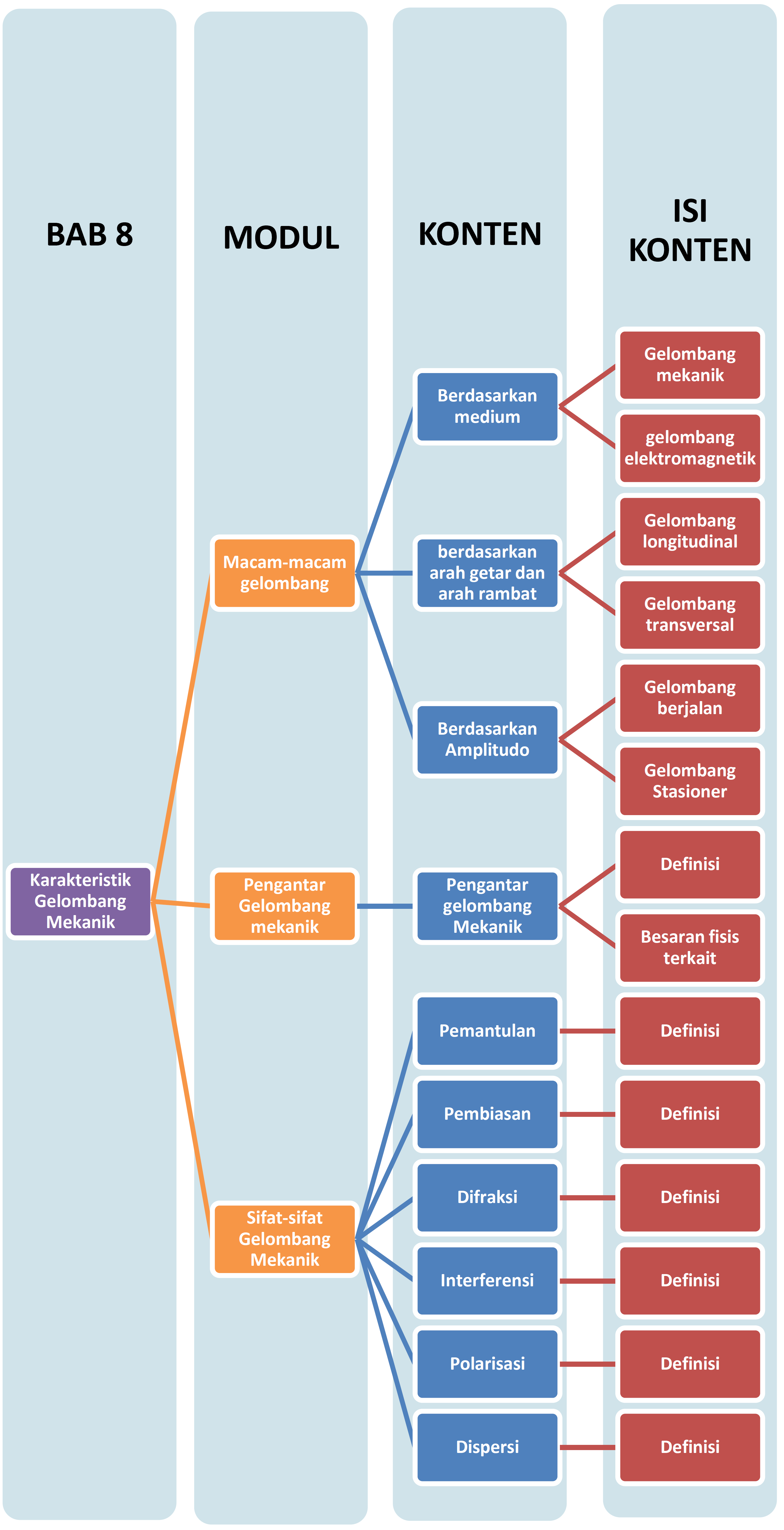
Peta Belajar Bersama
Haloo sobat pintar.. sebelum kita belajar materi karakteristik gelombang mekanik , yuk kita berhatikan dulu peta konsep berikut

Berdasarkan Medium

Jenis Gelombang Berdasarkan Mediumnya
Sobat Pintar, berdasarkan mediumnya, gelombang dibagi menjadi dua yaitu gelombang mekanik dan gelombang elektromagnetik.
Gelombang Mekanik
Gelombang Mekanik adalah gelombang yang memerlukan medium tertentu dalam perambatannya. Gelombang mekanik tidak akan bisa merambat pada ruang hampa tanpa medium. Contohnya adalah suara yang memerlukan udara untuk perambatannya.
Gelombang Elektromagnetik
Gelombang Elektromagnetik adalah gelombang yang tidak memerlukan medium tertentu dalam perambatannya. Gelombang elektromagnetik tetap bisa merambat pada ruang hampa tanpa medium. Contohnya adalah gelombang cahaya, gelombang radio, sinar gamma dll.
Pengertian Gelombang Mekanik

Pengertian Gelombang Mekanik
Masih ingatkah kalian apa itu gelombang ? Yap, gelombang adalah getaran yang merambat. Kalau gelombang mekanik adalah gelombang yang merambat pada suatu medium. Jadi, kalau tidak ada medium, maka tidak ada gelombang yang terjadi.
Mediumnya dapat berupa zat padat, cair maupun gas. Kemudian, medium itu tetap di tempatnya dan tidak ikut merambat.

Contoh gelombang mekanik dapat kalian temui ketika kamu jalan-jalan ke pantai, di sana ada gelombang air laut. Itu adalah air laut yang disebabkan oleh hembusan angin, sehingga mengakibatkan gelombang. Jadi kalau tidak ada angin yang berhembus atau medium lainnya, maka tidak akan ada gelombang.
Refleksi (Dapat Dipantulkan)

Sobat pintar untuk sifat pertama yakni Refleksi
Refleksi (Pemantulan) adalah pembalikan arah rambat gelombang karena membentur suatu medium yang tidak dapat ditembus oleh gelombang tersebut. Dalam pemantulan gelombang berlaku hukum pemantulan gelombang yaitu :
- Besar sudut datangnya gelombang sama dengan besar sudut pantul gelombang
- Gelombang datang, gelombang pantul dan garis normal terletak pada satu bidang datar.

Materi Fisika SMA - 11 MIA Lainnya
Dinamika Rotasi dan Kesetimbangan Benda Tegar
6 Sub Bab Materi
Elastisitas dan Hukum Hooke
5 Sub Bab Materi
Fluida Statis
3 Sub Bab Materi
Fluida Dinamis
3 Sub Bab Materi
Suhu dan Kalor
3 Sub Bab Materi
Teori Kinetik Gas
4 Sub Bab Materi
Termodinamika
5 Sub Bab Materi
Gelombang Berjalan dan Stasioner
3 Sub Bab Materi
Gelombang Bunyi
4 Sub Bab Materi
Gelombang Cahaya
7 Sub Bab Materi
Alat - Alat Optik
3 Sub Bab Materi
Gejala Pemanasan Global
3 Sub Bab Materi
footer_v3
Bersama Aku Pintar temukan jurusan kuliah yang tepat
sesuai minat dan bakatmu.
Aku Pintar memiliki visi membuat pendidikan merata, mudah dijangkau, dan terjangkau dengan Program Journey Pintar yang merupakan sebuah program persiapan lengkap bagi siswa SMA/SMK/sederajat yang ingin masuk ke perguruan tinggi impiannya.
Kontak Kami
Grand Slipi Tower Lt. 42
Jl. S. Parman Kav 22-24
Jakarta Barat
© 2024 Aku Pintar. All Rights Reserved