Materi Fisika - Gelombang Berjalan dan Stasioner Kelas 11 MIA - Belajar Pintar
BelajarPintarV3
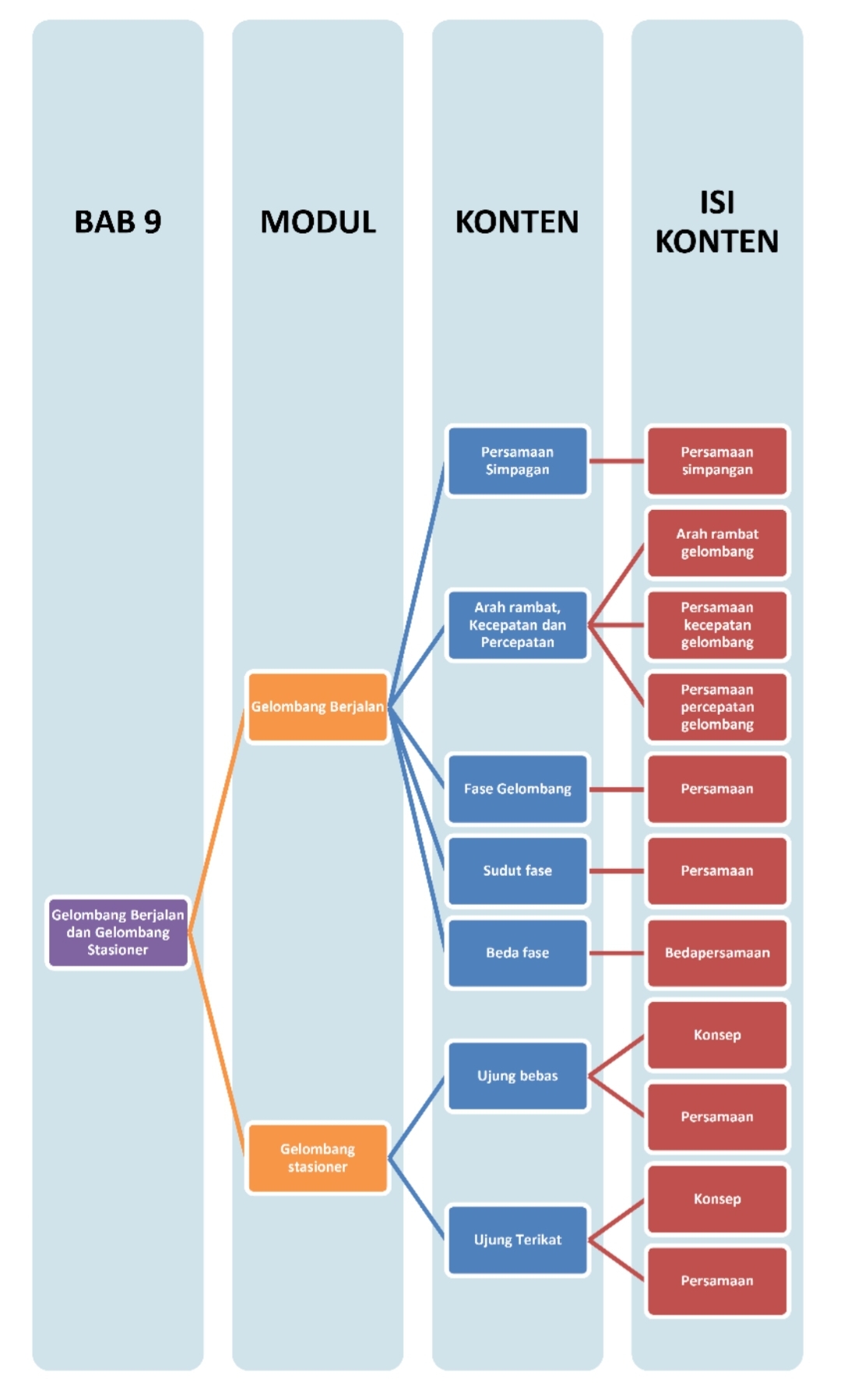
Peta Belajar Bersama
Haloo sobat pintar ... sebelum kita belajar materi gelombang berjalan dan stasioner yukk kita cermati terlebih dahulu peta konsep berikut.

Persamaan Simpangan Gelombang Berjalan

Gelombang Berjalan adalah gelombang yang amplitudo dan fasenya tetap pada setiap titik yang dilewatinya. Pada seutas tali panjang digetarkan sehingga pada tali merambat gelombang transversal ke arah sumbu-x positif seperti terlihat pada gambar di bawah.

Gelombang berjalan yang dihasilkan dimulai dari titik O, yaitu titik asal rambatan gelombang. Saat titik O telah bergetar t sekon, simpangan getar titik O terhadap waktu gelombang memenuhi persamaan simpangan getar harmonis.
Persamaan umum Gelombang
Persamaan umum gelombang dapat dituliskan dalam persamaan berikut :

Dimana,

Bentuk lain dari persamaan gelombang


Ujung Bebas

Sobat pintar, masih ingatkah kalian konsep gelombang stasioner pada bab sebelumnya tentang gelombang mekanik ?
Yups, gelombang stasioner (gelombang diam) terjadi karena interferensi dua gelombang yang berfrekuensi sama, panjang gelombangnya sama, amplitudonya sama, lajunya juga sama, tetapi arahnya berlawanan. Gelombang stasioner ini ditimbulkan karena dua kejadian yaitu gelombang stasioner akibat pemantulan ujung bebas dan gelombang stasioner akibat pantulan pada ujung tetap
Gelombang stasioner akibat pantulan ujung bebas.
Contoh gelombang stasioner ujung bebas adalah superposisi gelombang pada seutas tali dimana salah satu ujungnya dikaitkan dengan sebuah cincin yang dapat bergerak bebas.
Pada gelombang jenis ini, gelombang pantul tidak mengalami pembalikan fase. Rambatan gelombang pada ujung tali bebas dapat ditunjukkan pada gambar di bawah

Jadi, jika sebuah gelombang tersebut tegak yang terjadi di dalam sebuah tali, maka akan terdapat titik simpul di ujung tetap, dan titik perut di ujung bebas.
Hasil superposisi gelombang datang dan gelombang pantul pada ujung bebas adalah :
y = y1 + y2
Dengan,

dan

Maka,


Menentukan letak perut dan sumpul dari ujung bebas
Jarak perut terhadap ujung pantul :

n = 0, 1, 2, 3, ….
Jarak simpul terhadap ujung pantul :

n = 0, 1, 2, 3, ….
Materi Fisika SMA - 11 MIA Lainnya
Dinamika Rotasi dan Kesetimbangan Benda Tegar
6 Sub Bab Materi
Elastisitas dan Hukum Hooke
5 Sub Bab Materi
Fluida Statis
3 Sub Bab Materi
Fluida Dinamis
3 Sub Bab Materi
Suhu dan Kalor
3 Sub Bab Materi
Teori Kinetik Gas
4 Sub Bab Materi
Termodinamika
5 Sub Bab Materi
Karakteristik Gelombang Mekanik
4 Sub Bab Materi
Gelombang Bunyi
4 Sub Bab Materi
Gelombang Cahaya
7 Sub Bab Materi
Alat - Alat Optik
3 Sub Bab Materi
Gejala Pemanasan Global
3 Sub Bab Materi
footer_v3
Bersama Aku Pintar temukan jurusan kuliah yang tepat
sesuai minat dan bakatmu.
Aku Pintar memiliki visi membuat pendidikan merata, mudah dijangkau, dan terjangkau dengan Program Journey Pintar yang merupakan sebuah program persiapan lengkap bagi siswa SMA/SMK/sederajat yang ingin masuk ke perguruan tinggi impiannya.
Kontak Kami
Grand Slipi Tower Lt. 42
Jl. S. Parman Kav 22-24
Jakarta Barat
© 2024 Aku Pintar. All Rights Reserved