Materi Bahasa Inggris (Wajib) - Noun Phrase Kelas 12 MIA - Belajar Pintar
BelajarPintarV3
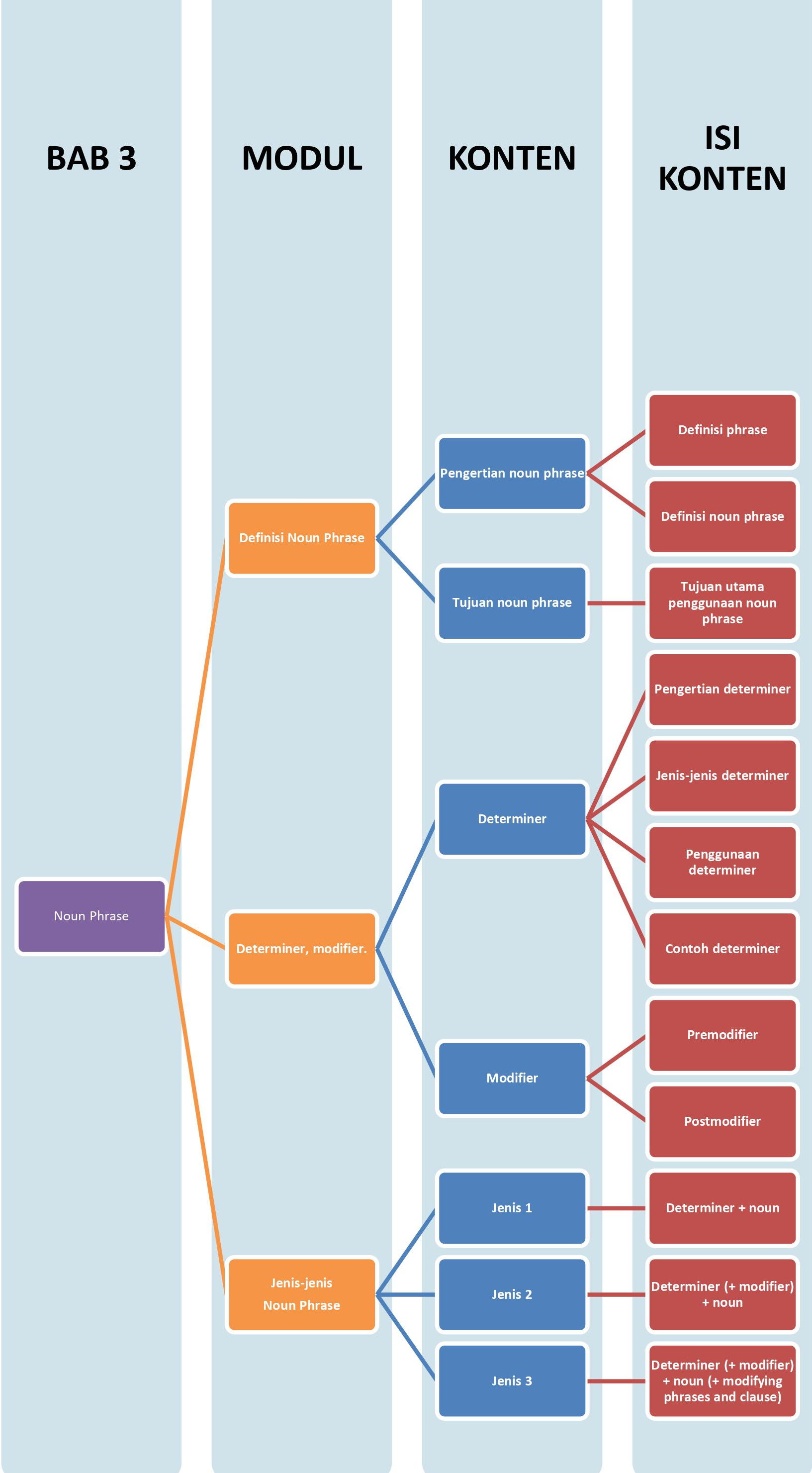
Peta Konsep
Sobat! ini nih ada peta belajar bersama Bahasa Inggris Peminatan di bab ketiga!

Yukk kita mulai belajar..

Noun Phrase
Sobat pintar, tahukah kamu apa itu Noun Phrase? Kita akan kupas pengertiannya satu demi satu ya..
Noun phrase adalah frasa dalam bahasa Inggris yang menggabungkan noun dengan satu modifier atau lebih. Sebelum mempelajari noun phrase lebih lanjut, apakah kalian tahu apa itu frasa? Frasa adalah kesatuan bahasa yang terdiri dari dua kata atau lebih yang membentuk makna baru dari kata sebelumnya.
Dalam sebuah noun phrase, ia terdiri dari noun, kata benda, dan kata lainnya yang membentuk arti khusus. Jadi, noun phrase ini terdiri lebih dari satu kata. Cara nyusunnya gimana, ya? Yuk kita cari tahu!
Nah, noun phrase memiliki beberapa pola, di antaranya adalah yang terdiri dari:
- noun dan noun
- noun + of + noun
- determiner + adverb + adjective + noun
- gerund + noun
- present participle + noun
- past participle + noun
Contoh kata dari pola noun phrase ini adalah extremely dangerous sport, a totally gorgeous boy, a really nice car, dan lain sebagainya.
Determiner

Determiner
Determiner adalah kata atau frasa yang digunakan sebelum noun (kata benda) untuk memperkenalkan konteks noun tersebut.
Determiners penting untuk memperkenalkan atau menyediakan konteks untuk kata benda. Menyediakan konteks contohnya dapat dalam bentuk kuantitas (three apples) atau kepemilikan (my apple). Pertanyaan yang sering muncul, apakah semua yang diletakkan di depan noun merupakan sebuah determiner? Tentu saja tidak. Ada juga adjectives (tunggal: adjective) yang bisa diletakkan di depan nouns. Bedanya adalah adjectives merupakan kata yang menunjukan sifat yang lebih spesifik seperti beautiful, young, new dan lain-lain. Selain itu ada adjectives mempunyai tingkatan pembanding seperti beautiful, more beautiful dan the most beautiful sedangkan determiners tidak.
Jenis-Jenis Determiner
Ada beberapa jenis determiner yang bisa kamu gunakan dalam kalimat, apa saja itu?
Specific Determiner: Digunakan untuk membicarakan hal-hal umum dan pendengar atau pembaca tidak tahu betul apa yang kita rujuk. Determiner yang umum antara lain:
Definite article: the
Can you read the book for me, please? (Apakah kamu bisa membacakan bukunya untuk saya?)
I don’t think I can pass the driving test. (Aku pikir aku tidak bisa melewati tes menyetir.)
(Kepemilikan/kepunyaan): your, her, his, our, their,whose
Your dress is spectacular. (Bajumu sangat spektakuler.)
Whose pen is this I’m using? (Pulpen siapa yang sedang aku gunakan?)
Demonstratives (Penunjuk): that, this, those, these
I want to take these cute ornaments home. (Aku ingin mengambil ornamen-ornamen rumah yang lucu ini .)
That puppy is sick. (Anak anjing itu sakit.)
Interrogatives (Pertanyaan): which
Which key do I need to open the lock? (Kunci yang mana yang aku butuhkan untuk membuka kunci?)
Which one of you is my twin brother? (Mana di antara kamu yang merupakan saudara kembarku?)
General Determiner: Digunakan untuk membicarakan hal-hal umum dan pendengar atau pembaca tidak tahu betul apa yang kita rujuk. Determiner yang umum antara lain:
Indefinite article (Artikel tidak tentu): a, an, any, another, other, what, whatever
Would you like another slice of pizza? (Apakah kamu mau potongan pizza lainnya?)
I believe any kid can do what you just did. (Aku percaya setiap anak-anak bisa melakukan apa yang kamu katakan.)
Quantifiers (Ukuran): all, few, many, some
Many people think she’s the villain in the story. (Banyak orang berpikir bahwa ia adalah penjahatnya di dalam cerita.)
Just remember to drink some. Stay hydrated. (Ingat untuk banyak minum. Tetaplah terhidrasi.)
Penggunaan Determiner
Determiner dibedakan penggunaannya untuk benda yang bisa dihitung (countable noun) dan juga benda yang tidak dapat dihitung (uncountable noun). Bagaimana penggunaannya?
General determiner + singular countable noun
A, an (indefinite article): a book, an apple
Another (difference word): another men
Any, no (quantifier): any report, no journey
Each, every, neither (distributive): each pair, every student, neither spoon (nor fork)
General determiner + plural countable noun
All, both (distributive): all books, several minutes
Some, any, no, many, few, several (quantifier): some people, any new books, no jobs, many clothes, few activities
Other (difference word): other tasks
Enough, more, most: enough dollars, more tips, most batteries
Determiner + uncountable noun
All (distributive): all furniture
Some, any, no, little, less, much (quantifier): some paper, any time, no money, little information, less sugar, much coffee
More, most, enough: more advice, most cheese, enough money
Noun Phrase Jenis 1

Noun Phrase Jenis 1
Jenis noun phrase yang pertama adalah Determiner + noun
Contoh: the flowers, these flowers, my flowers, some flowers
Jenis-jenis determiner adalah:
- Articles (the dan a/an) yang digunakan untuk menunjukkan apakah suatu benda itu spesifik atau tidak.
- Demonstratives (this, these, that, dan those) yang digunakan untuk menunjuk benda berdasarkan jaraknya.
- Possessives (my, your, his, her, its, their, dan our) yang merupakan kata ganti milik.
- Quantifiers (some, any, much, many, a little, a few, a lot of, dan lain sebagainya) yang digunakan untuk menjelaskan kuantitas atau jumlah.
Materi Bahasa Inggris (Wajib) SMA - 12 MIA Lainnya
Asking for and Offering Help
3 Sub Bab Materi
Caption
4 Sub Bab Materi
News Item
3 Sub Bab Materi
Explanation Text
3 Sub Bab Materi
Conditional Sentence and Expression of Suggestions
3 Sub Bab Materi
Understanding Songs in English
3 Sub Bab Materi
Adjective Clause
3 Sub Bab Materi
Concessive Clause
3 Sub Bab Materi
Job Application Letter (JAL)
4 Sub Bab Materi
Procedure Text
3 Sub Bab Materi
footer_v3
Bersama Aku Pintar temukan jurusan kuliah yang tepat
sesuai minat dan bakatmu.
Aku Pintar memiliki visi membuat pendidikan merata, mudah dijangkau, dan terjangkau dengan Program Journey Pintar yang merupakan sebuah program persiapan lengkap bagi siswa SMA/SMK/sederajat yang ingin masuk ke perguruan tinggi impiannya.
Kontak Kami
Grand Slipi Tower Lt. 42
Jl. S. Parman Kav 22-24
Jakarta Barat
© 2024 Aku Pintar. All Rights Reserved