Materi Fisika - Konsep dan Fenomena Kuantum Kelas 12 MIA - Belajar Pintar
BelajarPintarV3
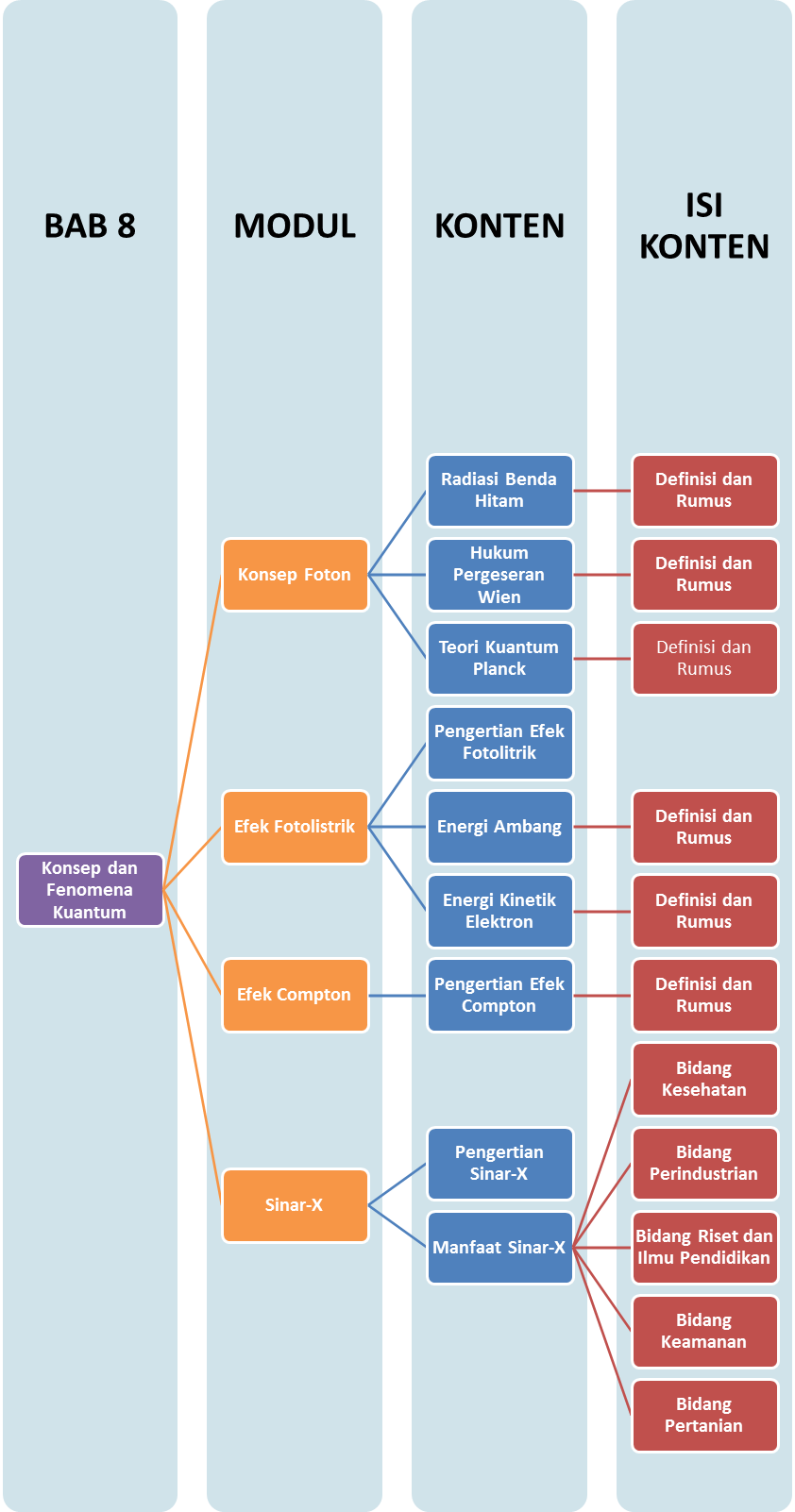
Peta Belajar Bersama
Sobat, ini nih ada Peta Belajar Bersama Fisika untuk bab delapan.

Yuk, mulai belajar bersama!
Radiasi Benda Hitam

Nah salah satunya yaitu Radiasi Benda Hitam!
Ayo, siapa yang belum tahu tentang benda hitam? Benda hitam adalah benda yang akan menyerap seluruh radiasi yang mengenainya (tidak ada yang dipantulkan). Radiasi yang dipancarkan benda hitam disebut dengan radiasi benda hitam.
Berdasarkan Hukum Stefan-Boltzmann, “Jumlah energi yang dipancarkan benda hitam per satuan luas permukaan per satuan waktu akan berbanding lurus dengan pangkat empat temperatur termodinamikanya”.
Rumusnya dapat dinyatakan sebagai berikut:

atau
![]()

Efek Fotolistrik

Efek fotolistrik ialah peristiwa keluarnya elektron dari permukaan logam karena radiasi gelombang elektromagnetik. Efek fotolistrik pertama kali ditemukan oleh Hertz.

Agar terjadi Efek fotolistrik, maka:
- Energi radiasi foton (Ef) lebih besar dari energi ambang (Wo)
- Panjang gelombang radiasi foton lebih kecil dari panjang gelombang ambang
- Frekuensi radiasi foton (f) lebih besar dari frekuensi ambang (fo)
Pengertian Efek Compton

Compton melakukan eksperimen penembakan sinar-X terhadap suatu material atau bahan, akibatnya terjadi hamburan seperti gambar dibawah ini.

Berdasarkan hasil pengamatan ternyata sinar-X yang terhambur memiliki panjang gelombang yang lebih besar dari panjang gelombang sinar X semula. Hal ini dikarenakan sebagian energinya terserap oleh elektron. Jika energi foton sinar-X mula-mula hf dan energi foton sinar-X yang terhambur menjadi (hf – hf') dalam hal ini f > f'.
Jadi Sobat pintar, gejala compton merupakan gejala hamburan (efek) dari penembakan suatu materi dengan sinar-X.
Dengan menggunakan hukum kekekalan momentum dan hukum kekekalan energi berhasil menunjukkan bahwa perubahan panjang gelombang foton terhambur dengan panjang gelombang semula, yang memenuhi persamaan:

Keterangan
h = konstanta Planck (6,625 × 10-34 Js)
m0 = massa diam elektron (9,1 × 10-31 kg)
c = kecepatan cahaya (3 × 108 m/s)
Besaran h/m0 c sering disebut dengan panjang gelombang Compton. Jadi jelaslah sudah bahwa dengan hasil pengamatan Compton tentang hamburan foton dari sinar-X menunjukkan bahwa foton dapat dipandang sebagai partikel, sehingga memperkuat teori kuantum yang mengatakan bahwa cahaya mempunyai dua sifat, yaitu cahaya dapat sebagai gelombang dan cahaya dapat bersifat sebagai partikel yang sering disebut sebagai dualisme gelombang cahaya.
Pengertian dan Manfaat SInar-X

Sinar-X merupakan suatu gelombang elektromagnetik dengan panjang gelombang yang cenderung sangat pendek, akan tetapi memiliki energi yang sangat besar. Sinar-X juga mempunyai daya tembus yang sangat tinggi. Nah selain itu sinar-X juga memiliki kemampuan mengionisasi atom dari materi yang dilewati, selanjutnya menjadikan sebagai salah satu bentuk radiasi elektromagnetik.
Manfaat Sinar-X
Bidang Kesehatan
- Melihat bagian dalam tubuh tanpa harus melakukan pembedahan
- Menemukan lokasi benda yang tidak sengaja tertelan
- Memantau suatu jenis penyakit, misalnya penyumbatan pembuluh darah, kanker tulang, kerusakan gigi dan lain-lain
Bidang Perindustrian
- Mendeteksi kerusakan mikroskopis pada komponen mesin industri
- Memantau kualitas produk yang dihasilkan oleh sebuah industri
Bidang Riset dan Ilmu Pendidikan
- Sinar-X bisa digunakan untuk mempelajari struktur yang terdapat pada sebuah senyawa. Salah satu contohnya untuk memeriksa struktur kristal
Bidang Keamanan
- Mendeteksi benda keras seperti senjata tajam atau bahan peledak
Bidang Pertanian
- Menciptakan bibit unggul yang berkualitas dengan menyebabkan mutasi sel, sampai sifat yang diinginkan didapatkan
Materi Fisika SMA - 12 MIA Lainnya
Rangkaian Arus Searah
3 Sub Bab Materi
Listrik Statis
4 Sub Bab Materi
Medan Magnetik
3 Sub Bab Materi
Induksi Elektromagnetik
2 Sub Bab Materi
Gelombang Elektromagnetik
3 Sub Bab Materi
Rangkaian Arus Bolak Balik
3 Sub Bab Materi
Fisika Modern
3 Sub Bab Materi
Teknologi Digital
3 Sub Bab Materi
Inti Atom dan Radioaktivitas
4 Sub Bab Materi
Sumber Energi
4 Sub Bab Materi
footer_v3
Bersama Aku Pintar temukan jurusan kuliah yang tepat
sesuai minat dan bakatmu.
Aku Pintar memiliki visi membuat pendidikan merata, mudah dijangkau, dan terjangkau dengan Program Journey Pintar yang merupakan sebuah program persiapan lengkap bagi siswa SMA/SMK/sederajat yang ingin masuk ke perguruan tinggi impiannya.
Kontak Kami
Grand Slipi Tower Lt. 42
Jl. S. Parman Kav 22-24
Jakarta Barat
© 2024 Aku Pintar. All Rights Reserved