Materi Matematika - Himpunan Kelas Umum - Belajar Pintar
BelajarPintarV3
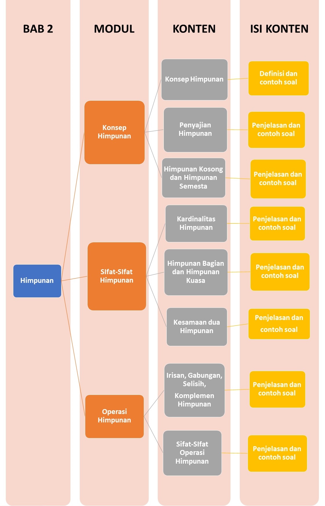
Peta Belajar Bersama
Sobat, ini nih, ada Peta Belajar Bersama Matematika di bab kedua

Yuk, mulai belajar bersama!
Konsep Himpunan


Kumpulan Fauna

Kumpulan Flora
Hai Sobat Pintar, tahukah kalian bahwa di dalam kehidupan sehari-hari, kata himpunan ini disamakan dengan kumpulan, kelompok, grup, atau gerombolan? Nah, dalam biologi misalnya, kita mengenal kelompok flora dan kelompok fauna. Di dalamnya, masih ada lagi kelompok vertebrata, kelompok invertebrata, kelompok dikotil, dan kelompok monokotil.
Dalam kehidupan sehari-hari, kalian juga mengenal suku Jawa, suku Madura, suku Sasak, suku Dayak, suku Batak, dan lain-lain. Semua itu merupakan kelompok. Istilah kelompok, kumpulan, kelas, maupun gerombolan dalam matematika dikenal dengan istilah himpunan. Namun, tidak semua kumpulan termasuk himpunan.Contohnya kumpulan siswa yang pandai, kumpulan siswa yang berbadan tinggi. Mengapa demikian? Untuk menemukan jawabannya coba lakukan kegiatan berikut ini
Sobat Pintar berikut merupakan contoh kumpulan yang termasuk himpunan dan contoh kumpulan yang termasuk bukan himpunan:
Kumpulan yang termasuk himpunan
- Kumpulan siswa yang lahir pada bulan Agustus
- Kumpulan siswa laki-laki
- Kumpulan buah-buahan yang diawali dengan huruf M
- Kumpulan nama kota di Indonesia yang diawali dengan huruf S
- Kumpulan binatang yang berkaki dua
- Kumpulan negara di Asia Tenggara
Kumpulan yang termasuk bukan himpunan
- Kumpulan kota-kota besar di Indonesia
- Kumpulan orang kaya di Indonesia
- Kumpulan siswa yang pandai di sekolahmu
- Kumpulan gunung yang tinggi di Indonesia
- Kumpulan pelajaran yang disenangi siswa
- Kumpulan makanan yang lezat
Dari contoh diatas maka bisa diambil kesimpulan bahwa yang termasuk Himpunan adalah kumpulan yang bisa diukur dan definisikan sama oleh semua orang.
Kardinalitas Himpunan

Kardinalitas Himpunan adalah bilangan yang menyatakan banyaknya anggota dari suatu himpunan dan dinotasikan dengan n(A).
Agar lebih jelas, Sobat Pintar dapat menyimak contoh soal dibawah ini
Contoh :
Untuk merayakan hari ulang tahun Pak Zulkarnaen yang ke-50, dia mengajak istri dan ketiga anaknya makan di restoran. Setelah tiba di restoran mereka memesan makanan kesukaan masing-masing yang ada daftar menu restoran tersebut. Pak Zulkarnaen memesan ikan bakar, udang goreng, dan jus alpukat. Istrinya memesan ikan asam manis, bakso, dan jus terong belanda. Anak pertama Pak Zulkarnaen memesan ikan bakar, bakso, dan jus alpukat. Anak kedua memesan bakso dan jus terong belanda. Anak ketiganya memesan mie goreng dan jus sirsak.
1. Sebutkan anggota-anggota himpunan makanan kesukaan yang dipesan keluarga Pak Zulkarnaen.
2. Tuliskan seluruh anggota himpunan makanan yang dipesan keluarga Pak Zulkarnaen.
3. Adakah anggota keluarga Pak Zulkarnaen yang memesan makanan yang sama? Jika makanan yang sama ditulis sekali, berapa banyak makanan berbeda yang dipesan oleh keluarga Pak Zulkarnaen?
Penyelesaian :
1. Himpunan makanan kesukaan yang dipesan keluarga Pak Zulkarnaen adalah sebagai berikut.
a. Himpunan makanan kesukaan Pak Zulkarnaen adalah {ikan bakar, udang goreng, jus alpukat}.
b. Himpunan makanan kesukaan istri Pak Zulkarnaen adalah {ikan asam manis, bakso, jus terong belanda}.
c. Himpunan makanan kesukaan anak pertama Pak Zulkarnaen adalah {ikan bakar, bakso, jus alpukat}.
d. Himpunan makanan kesukaan anak kedua Pak Zulkarnaen adalah {bakso, jus terong belanda}.
e. Himpunan makanan kesukaan anak ketiga Pak Zulkarnaen adalah {mie goreng, jus sirsak}. Banyak anggota himpunannya adalah tiga.
Jika kalian perhatikan semua himpunan tersebut, banyak anggota himpunannya adalah 3.
2. Seluruh makanan yang dipesan keluarga Pak Zulkarnaen adalah ikan bakar, udang goreng, jus alpukat, ikan asam manis, bakso, jus terong belanda, ikan bakar, bakso, jus alpukat, bakso, jus terong belanda, mie goreng, jus sirsak.
3. Jika makanan yang sama dituliskan hanya satu kali, maka himpunan makanan yang dipesan keluarga Pak Zulkarnaen adalah {ikan bakar, udang goreng, jus alpukat, ikan asam manis, bakso, jus terong belanda, mie goreng, jus sirsak}. Banyak anggota himpunannya adalah 8. Berdasarkan keterangan di atas, bilangan 3 dan 8 menyatakan banyaknya anggota dari suatu himpunan.
1. Himpunan hingga adalah himpunan yang memiliki anggota hingga (finite set)
Contoh A ={1, 2, 3, 4}
2. Himpunan tak hingga adalah himpunan yang memiliki anggota tak hingga (infinite set).
Contoh B ={1, 2, 3, 4, ...}
3. Kardinalitas Himpunan hanya untuk himpunan yang hingga (finite set).
Irisan (Intersection)

Irisan adalah dua himpunan yang bagian-bagiannya menjadi anggota dari keduanya. Gabungan adalah dua himpunan yang anggotanya hanya bilangan itu saja misalnya anggota bilangan A saja, anggota bilangan B saja dan anggota A, B keduanya.
Untuk lebih memahami apa itu irisan dan gabungan dari dua himpunan, coba amati hubungan dua himpunan dalam tabel berikut ini. Fokuskan pengamatan kalian pada irisan dari dua himpunan.
Tabel Irisan dan Gabungan dari Dua Himpunan

1. Misalkan S adalah himpunan semesta, irisan himpunan A dan B adalah himpunan yang anggotanya semua anggota S yang merupakan anggota himpunan A dan anggota himpunan B, dilambangkan dengan Irisan dua himpunan dinotasikan
2. Misalkan S adalah himpunan semesta, gabungan himpunan A dan B adalah himpunan yang anggotanya semua anggota S yang merupakan anggota himpunan A atau anggota himpunan B, dilambangkan denganGabungan dua himpunan ditulis
Materi Matematika Umum - Umum Lainnya
Trigonometri
4 Sub Bab Materi
Fungsi
4 Sub Bab Materi
Sistem Persamaan Linear Dua Variabel
2 Sub Bab Materi
Pola, Barisan, dan Deret
3 Sub Bab Materi
Bidang Kartesius
2 Sub Bab Materi
Perbandingan Bertingkat
1 Sub Bab Materi
Data dan Penyajian Data
3 Sub Bab Materi
Penyajian Data
7 Sub Bab Materi
Segiempat dan Segitiga
8 Sub Bab Materi
Persamaan dan Fungsi Kuadrat
4 Sub Bab Materi
Pola Bilangan
3 Sub Bab Materi
Kekongruenan dan Kesebangunan
3 Sub Bab Materi
footer_v3
Bersama Aku Pintar temukan jurusan kuliah yang tepat
sesuai minat dan bakatmu.
Aku Pintar memiliki visi membuat pendidikan merata, mudah dijangkau, dan terjangkau dengan Program Journey Pintar yang merupakan sebuah program persiapan lengkap bagi siswa SMA/SMK/sederajat yang ingin masuk ke perguruan tinggi impiannya.
Kontak Kami
Grand Slipi Tower Lt. 42
Jl. S. Parman Kav 22-24
Jakarta Barat
© 2024 Aku Pintar. All Rights Reserved